1.改正:专项施工方案应当由施工单位技术负责人签字、加盖单位公章。不需专家论证的危大工程专项施工方案,经施工单位审核合格后报监理单位,由项目总监理工程师审查签字并加盖项目监理机构公章后方可实施。
理由:只有中型及以上滑坡体处理才需要专家论证,而本工程滑坡体为小型滑坡。
2.①错误。改正:削坡减载应自上而下逐级开挖
②正确
③错误。改正:开挖坡面严禁超挖
④正确

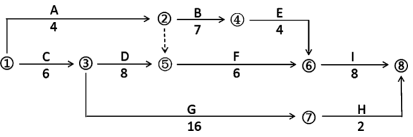
3.关键线路为:①→③→⑤→⑥→⑧,总工期为28天。
4.①E工作工期索赔不成立,费用索赔成立。
理由:图纸存在错误,属于设计单位原因,不属于施工单位原因,由建设单位承担,因此3天的人员窝工费和机械闲置费可以索赔。工作E总时差为5天,延后3天不影响总工期,因此工期不能索赔。
②D工作工期索赔成立,费用索赔成立。
理由:质量要求是建设单位提高的,属于工程变更,应当由业主方承担,费用索赔成立。D工作为关键工作,总时差为0,因此索赔5天工期成立。
5.①综合安全检查
②专项安全检查