分析

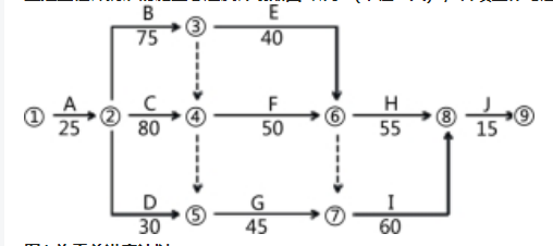
案例题 某工程,甲施工单位按照施工合同约定,拟将B、F两项分部工程分别分包给乙、丙施工单位。经总监理工程师批准的施工总进度计划如图1所示(单位:天),各项工作匀速进展。

图1 施工总进度计划
工程实施过程中发生以下事件:
事件1:工程开工前,建设单位未将委托给监理单位的监理内容和权限书面告知甲施工单位。甲施工单位向建设单位提交了乙施工单位分包资格报审表及营业执照、企业资质等级证书、安全生产许可文件和分包合同等材料,申请批准乙施工单位进场,建设单位将该报审材料转交给项目监理机构。
事件2:甲施工单位与乙施工单位签订了B分部工程的分包合同。B分部工程开工45天后,建设单位要求设计单位修改设计,造成乙施工单位停工15天,窝工损失合计8万元。修改设计后,B分部工程价款由原来的500万元增加到560万元。甲施工单位要求乙施工单位在30天内完成剩余工程,乙施工单位向甲施工单位提出补偿3万元的赶工费,甲施工单位确认了赶工费补偿。
事件3:由于事件2中B分部工程修改设计,乙施工单位向项目监理机构提出工程延期的申请。
事件4:专业监理工程师巡视时发现,已进场准备安装设备的丙施工单位未经项目监理机构进行资格审核。
问题:
1.事件1中,分别指出建设单位、甲施工单位做法的不妥之处,说明理由。
2.事件2中,考虑设计修改和费用补偿,乙施工单位完成B分部工程每月(按30天计)应获得的工程价款分别为多少万元B分部工程的最终合同价款为多少万元
3.事件3中,乙施工单位的做法有何不妥写出正确做法。B分部工程的实际工期是多少天
4.事件3中,B分部工程修改设计对F分部工程的进度以及对工程总工期有何影响分别说明理由。
5.写出项目监理机构对事件4的处理程序。

正确答案
【第1问】
1-1.建设单位未将委托给监理单位的监理内容和权限书面告知甲施工单位不妥。
将委托监理单位的监理内容和权限书面通知施工单位是建设单位应履行的合同义务。
1-2.甲施工单位向建设单位提交乙施工单位分包资格报审表及营业执照、企业资质等级证书、安全生产许可文件和分包合同等材料不妥。
甲施工单位应向项目监理机构提交分包资格报审表及相关资料。
【第2问】
2-1.由于B分部工程计划工期75天,每月按30天计算,则考虑设计修改和费用补偿,乙施工单位完成B分部工程每月应获得的工程价款如下:
①第1个月按原计划正常施工:工程款=500/(75/30)=200(万元);
②第2个月按原计划正常施工15天,停工15天:工程款=200×15/30+8(窝工费)=108(万元);
③第3个月完成设计修改后的剩余工程工程款=560-(200+108-8)(1和2月完成的工程款不含8万窝工费)+3(赶工费)=263(万元);
2-2.B分部工程的最终合同价款为3个月工程款的合计:200+108+263=571(万元)或按下式计算:560+8+3=571(万元)。
【第3问】
3-1.事件3中,由于建设单位要求B分部工程修改设计,致使乙施工单位的合同工期延长,乙施工单位理应提出工程延期申请,但乙施工单位向项目监理机构提出工程延期申请不妥。乙施工单位应向甲施工单位提出,甲施工单位再向项目监理机构提出工程延期申请。
3-2.B分部工程的实际工期:75+15=90(天)。
【第4问】
事件3中,由于原进度计划中B分部工程与F分部工程之间的时间间隔为5天,因此,B分部工程修改设计延长15天后,F分部工程的最早开始时间将推迟10天。同时,由于F分部工程为关键工作,其开始时间推迟10天,将会使总工期延长10天。
【第5问】
事件4中,专业监理工程师发现已进场准备安装设备的丙施工单位未经项目监理机构进行资格审核,则项目监理机构的处理程序如下:
(1)向甲施工单位发出监理工程师通知,要求其报送丙施工单位分包资格材料;
(2)审查所报送的丙施工单位资格材料;若审查合格,由总监理工程师签认,并通知甲施工单位同意丙施工单位开始设备安装;若审查不合格,则由总监理工程师通知甲施工单位另行选择分包单位。
查看解析

相关试题

刷题小程序
案例分析(土木建筑)题库小程序