分析

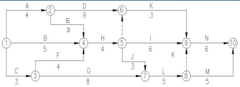
案例题 某工程,建设单位与施工单位按照《建设工程施工合同(示范文本)》签 订了施工合同,经总监理工程师批准的施工总进度计划如下图所示(时间 单位:月),各项工作均按最早开始时间安排且匀速施工。


施工过程中发生如下事件:
事件1:施工中遭遇不可抗力,导致工作G停工2个月、工作H停工2个月, 并造成施工单位15万元的窝工损失,建设单位要求按原计划时间完成,产 生赶工费10万元。施工单位向项目监理机构提出申请,要求费用补偿25万 元,工程延期4个月。

事件2:监理员在巡视中发现,由分包单位施工的某分部工程存在质量缺 陷,即签发监理通知单要求整改。经核验,该质量缺陷需进行返工处理, 为此,分包单位编制了返工处理方案报送项目监理机构审查。

事件3:工程竣工验收前,总监理工程师要求:①总监理工程师代表组织工 程竣工预验收;②专业监理工程师组织编写工程质量评估报告,该报告经 总监理工程师审核签字后直接报送建设单位。

问题: 1.列式计算施工总进度计划的工期,写出关键线路(用工作表示),写出工作B的自由时差和工作G的总时差。
问题: 2.事件1中,项目监理机构应批准的费用补偿和工程延期分别为多少?说明理由。
问题: 3.指出事件2中的不妥之处,写出正确做法。
问题: 4.针对事件3,指出总监理工程师要求的不妥之处,写出正确做法。

正确答案
1.(1)施工总进度计划的工期T=4+3+4+3+5+6=25月;
(2)关键线路为:A→E→H→J→L→N;C→F→H→J→L→N;
(3)工作B的自由时差为2个月,工作G总时差为3个月。
2.(1)项目监理机构应批准费用补偿为10万元; 理由:不可抗力引起的窝工费用由施工单位承担,建设单位要求的赶工费应予补偿。
(2)项目监理机构应批准工程延期为2个月; 理由:因不可抗力引起或将引起工期延误的,应当顺延工期;但G工作总时差为3个月,G工作停工2个月,未超过总时差,不会造成工期延误;H工作为关键工作,总时差为0,H工作停工2个月,造成工期延误2个月,所以应批准工程延期2个月。
3.(1)监理员签发监理通知单要求整改,不妥;
正确做法:监理员要报告专业监理工程师,由专业监理工程师签发监理通知单;
(2)监理人员向分包单位签发监理通知单,不妥;
正确做法:应向施工单位签发,不能向分包单位签发;
(3)分包单位编制了返工处理方案报送项目监理机构审查,不妥;
正确做法:对需返工处理的质量缺陷,分包单位编制后先报施工单位审核
并经设计等相关单位认可,由施工单位报送项目监理机构。
4.(1)要求总监理工程师代表组织竣工预验收,不妥; 正确做法:总监理工程师应组织竣工预验收。
(2)要求专业监理工程师组织编写工程质量评估报告,不妥; 正确做法:总监理工程师应组织编写工程质量评估报告。
(3)要求工程质量评估报告经总监理工程师审核签字后直接报建设单位, 不妥;
正确做法:工程质量评估报告应经监理单位技术负责人审核签字后方可报 送建设单位。
查看解析

相关试题

刷题小程序
案例分析(土木建筑)题库小程序