首页
考研
最新考研题库
中外美术史23新版
建筑类
二级建造师
一级建造师
一级造价工程师
监理工程师
安全工程师
一级消防工程师
消防设施操作员
医学类
主治类
执业药师
护师(初级)资格证考试
主管护师(中级)资格证考试
护士资格证考试
医师类
中药学类
金融类
基金从业资格
银行从业资格
证券从业资格
期货从业资格
银行招聘考试
财会类
初级经济师
中级经济师
初级会计师
中级会计师
注册会计师
税务师
资产评估师
教师类
中学教师笔试
小学教师笔试
幼儿教师笔试
幼儿结构化面试
幼儿专业面试
中小学结构化面试
学历提升
成考(专升本)
成考(高起本、高起专)
自考
网校课程
登录
注册好礼
我的主页
我的提问
我的回答
退出
当前位置:
首页
>
信息系统监理师
>
问答题 张某是M公司的项目经理,有着丰富的项目管理经验,最近负责某电子商务系统开发的项目管理工作,该项目经过工作分解后,
分析
问答题 张某是M公司的项目经理,有着丰富的项目管理经验,最近负责某电子商务系统开发的项目管理工作,该项目经过工作分解后,范围已经明确。为了更好地对项目的开发过程进行监控,保证项目顺利完成,张某拟采用网络计划技术对项目进行进度管理。经过分析,张某得到了一张工作计划表,如下表所示。
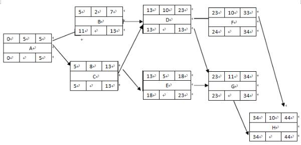
事件1:为了标明各活动之间的逻辑关系,计算工期,张某将任务及有关属性用以下样图表所示,然后根据工作计划表,绘制单代号网络图。
其中,ES表示最旱开始时间,EF表示最旱结束时间;LS表示最迟开始时间,LF表示最迟结束时间;DU表示工作历时,ID表示工作代号。事件2:张某的工作计划得到了公司的认可,但是项目建设方(甲方)提出,因该项目涉及融资,希望项目工期能够提前2天,并可额外支付8万元的项目款。事件3:张某将新的项目计划上报给了公司,公司请财务部估算项目的利润。【问题1】(10分)(1)请按照事件1的要求,帮助张某完成此项目的单代号网络图。(2)指出项目的关键路径和工期。【问题2】(5分)在事件2中,请简要分析张某应如何调整工作计划,才能满足建设方的工期要求,又尽量节省费用。【问题3】(5分)请指出事件3中,财务部估算的项目利润因工期提前变化了多少,为什么?
正确答案
【问题1】关键路径为ACDG日,工期为44天。
【问题2】答:应将C压缩1天,D压缩1天。【问题3】答:利润增加5万元,因为缩短C,D工期各一天,会增加5万元的费用(3+2),但是节约了间接费用2万元(每天的间接费用为1万元),且客户额外支付8万元的项目款,因此,项目的利润增加了5万元(8+2-5)=5。
查看解析
搜索
相关试题
分析
问答题 【说明】某国家部级信息系统工程建设项目,使用国家财政资金,建设单位通过公开招标方式选定某监理单位承担整个项目全过程监理工作。在项目执行过程中发生了以下几
查看
分析
问答题 监理公司丙承担了建设单位甲业务信息系统建设的全过程监理任务。该系统的建设内容主要包括服务窗口受理子系统、档案管理子系统、网上申报子系统、统计分析子系统、
查看
分析
问答题 【说明】某企业进行企业信息化工程建设,主要包括综合布线系统、机房、网络及主机系统、软件开发等分项工程建设,分别由不同的承建单位承担建设任务。在工程建设过
查看
刷题小程序
热门试卷
(上午)《信息系统监理师》模拟题1
(上午)《信息系统监理师》模拟题2
(上午)《信息系统监理师》模拟题3
(下午)《信息系统监理师》模拟题1
(下午)《信息系统监理师》模拟题2
(下午)《信息系统监理师》模拟题3
(上午)《信息系统监理师》预测题1
(上午)《信息系统监理师》预测题2
(下午)《信息系统监理师》预测题1
(下午)《信息系统监理师》预测题2