单选

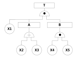
某触电事故,运用事故树分析后,得出可能造成事故发生的原因的逻辑关系见下图(其中T为触电事故,A为线路漏电,B为漏电保护器未动作,X1为人员触碰,X2为线路老化,X3为线路破损,X4为漏电保护器损坏,X5为检修人员未及时修理),根据该图,下列说法中,错误的是( )。

A 只要X4不发生则触电事故肯定不会发生
B 只要X1不发生则触电事故就不会发生
C 只要X5不发生则触电事故就不会发生
D 只要X3不发生则触电事故就不会发生

正确答案
D
查看解析

相关试题

单选
海因里希将事故因果连锁过程影响因素概括为五个.并用多米诺骨牌来形象地描述这种事故因果连锁关系,五要素为( )。
A 人的缺点、人的不安全行为或物的不安全状态、能量意外释放、事故、伤害 B 遗传及社会环境、人的缺点、屏蔽失效、事故、伤害 C 人的缺点、管理缺陷、人的不安全行为或物的不安全状态、事故、伤害 D 遗传及社会环境、人的缺点、人的不安全行为或物的不安全状态、事故、伤害
查看
单选
某机械厂认为优秀的人员选择是预防事故的重要措施,该厂通过严格的生理、心理检验,从众多的求职人员中选择身体、智力、性格特征及动作特征等方面优秀的人才就业。该厂做法
A 能量意外释放理论 B 事故频发倾向理论 C 系统安全理论 D 轨迹交叉理论
查看
单选
企业安全规章制度是生产经营单位依据国家有关法律法规、国家标准和行业标准,结合生产经营实际,以生产经营单位名义起草制定的有关安全生产的规范性文件。下列选项中不属于
A 主要负责人负责的原则 B 系统性原则 C 多样化原则 D 规范化和标准化原则
查看
单选
某风景区运营单位建设有两条客运索道,假期风景区客流量大幅增加,为保障安全,依据《特种设备安全监察条例》的规定,下列关于客运索道的安全管理要求的说法中,正确的是(
A 运营单位将客运索道的安全注意事项向乘客进行口头交代并免去警示标志的设置 B 该运营单位应当设置特种安全管理机构或者配备专、兼职的安全管理人员 C 主要负责人至少每月召开一次会议,督促、检查客运索道的安全使用工作 D 运营单位在每周投入使用前,应当进行试运行和例行安全检查,并对安全装置进行检查确认
查看
单选
为深入贯彻落实关于开展安全生产大检查工作的部署和要求,某公司决定在全公司范围内集中开展安全生产大检查。下列说法中,属于企业安全检查实施阶段的是( )。
A 确定检查对象、目的、任务 B 通过与有关人员谈话来检查安全意识和规章制度执行情况 C 对检查情况进行综合分析,提出检查的结论和意见 D 编写安全检查表或检查提纲
查看
单选
某食品零售企业租用国有房屋,经改造成冷库后用以进行食品储存。双方签订了租赁合同并就故隐患排查、治理和防控的管理职责进行了约定。下列关于隐患排查治理相关要求的说法
A 出租方对承包、承租单位的事故隐患排查治理仍负有统一协调和监督管理的职责 B 生产经营单位应当应每季、每年对本单位事故隐患排查治理情况进行统计分析,并向安全监管监察部门和有关部门报送书面统计分析表,统计分析表应当由生产经营单位主要负责人签字 C 对于重大事故隐患,生产经营单位应当及时向安全监管监察部门和有关部门报告 D 发现的重大事故隐患由安全生产管理人员组织制定整改方案
查看
单选
某施工单位承包一建设单位的大型化学储罐安装项目,对危险性较大的储罐吊装作业分项工程,编制了专项施工方案,并附具相关安全验算结果。依据相关规定,该专项施工方案的审
A 建设单位安全技术负责人和施工单位技术负责人 B 建设单位安全技术负责人和总监理工程师 C 施工单位技术负责人和总监理工程师 D 质量监督管理部门负责人和建设单位技术负责人
查看
单选
特种作业是指在劳动过程中容易发生伤亡事故,对操作者本人,尤其对他人和周围设施的安全有重大危害的作业。从事特种作业的人员称为特种作业人员。下列人员中,属于特种作业
A 建筑工地钢筋工 B 家具制造厂木工 C 机械制造厂的焊工 D 叉车驾驶员
查看
单选
某机械加工企业员工王某在工作中受伤,休假一年后又回到原工作岗位继续工作。根据《生产经营单位安全培训规定》,在复岗前王某需要接受( )安全教育培训。
A 公司级、车间级、班组级 B 车间级、班组级 C 车间级 D 班组级
查看
单选
某机械加工厂有机加工车间、涂装车间和锅炉房、配电房等辅助设施。为防止事故发生,该厂采取了以下措施:在机加工车间机床旋转部位加装防护罩。给涂装车间的职工配备过滤式
A 在机加工车间机床旋转部位加装防护罩,属于隔离的安全技术措施 B 给涂装车间的职工配备过滤式防护面罩,属于防止事故发生的安全技术措施 C 在锅炉上安装防爆膜,属于故障—安全设计的安全技术措施 D 在配电箱内安装漏电保护器,属于减少故障和失误的安全技术措施
查看
刷题小程序
安全生产管理题库小程序