分析

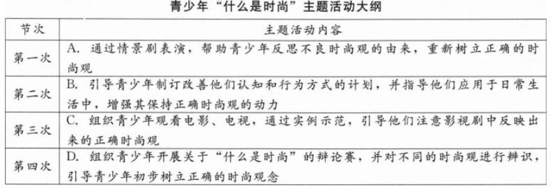
案例题 某社区青少年服务机构的社会工作者发现,该社区里有不少青少年以抽烟、喝酒、说脏话为时尚,行为也“匪里匪气”。因此,社会工作者观察班杜拉的学习历程步骤顺序,组织了“什么是时尚”的主题活动,改善青少年对时尚的认识。

问题:
1.依据班杜拉观察学习历程的要求,结合上述案例,分析该主题活动顺序中存在的错误,并用上表中与小组活动内容相对应的英文字母代码,重新排列小组活动节次的正确顺序。
2.结合案例说明上述主题活动主要采用了班杜拉社会学习理论中提出的哪些治疗技术。

正确答案
1.班杜拉观察学习历程可以概括为以下几个步骤:注意过程、保持过程、再生过程、增强过程。在本案例中的“什么是时尚”的主题活动内容中,C.组织青少年观看电影、电视,通过实例示范,引导他们注意影视剧中反映出来的正确时尚观,属于注意过程。D.组织青少年开展关于“什么是时尚”的辩论赛,并对不同的时尚观进行辨识,引导青少年初步树立正确的时尚观念,属于保持过程。A.通过情景剧表演,帮助青少年反思不良时尚观的由来,重新树立正确的时尚观,属于再生过程。B.引导青少年制订改善他们认知和行为方式的计划,并指导他们应用于日常生活中,增强其保持正确时尚观的动力,属于增强过程。所以该小组活动的正确顺序为CDAB。
2.班杜拉社会学习理论中提出的治疗技术主要包括实例楷模法、认知楷模法和激发自制力。本案例中的主题活动主要采用了以下治疗技术:
(1)实例楷模法。组织青少年观看电影、电视,通过实例示范,引导他们注意影视剧中反映出来的正确时尚观,运用的是实例楷模法。
(2)认知楷模法。引导青少年制订改善他们认知和行为方式的计划,并指导他们应用于日常生活中,增强其保持正确时尚观的动力,运用的是认知楷模法。
查看解析

相关试题

刷题小程序
(中级)社会工作实务题库小程序