单选

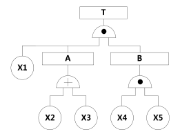
某触电事故,运用事故树分析后,得出可能造成事故发生的原因的逻辑关系见下图(其中T为触电事故,A为线路漏电,B为漏电保护器未动作,X1为人员触碰,X2为线路老化,X3为线路破损,X4为漏电保护器损坏,X5为检修人员未及时修理),根据该图,下列说法中,错误的是( )。

A 只要X4不发生则触电事故肯定不会发生
B 只要X1不发生则触电事故就不会发生
C 只要X5不发生则触电事故就不会发生
D 只要X3不发生则触电事故就不会发生

正确答案
D
查看解析

相关试题

单选
海因里希将事故因果连锁过程影响因素概括为五个.并用多米诺骨牌来形象地描述这种事故因果连锁关系,五要素为( )。
A 人的缺点、人的不安全行为或物的不安全状态、能量意外释放、事故、伤害 B 遗传及社会环境、人的缺点、屏蔽失效、事故、伤害 C 人的缺点、管理缺陷、人的不安全行为或物的不安全状态、事故、伤害 D 遗传及社会环境、人的缺点、人的不安全行为或物的不安全状态、事故、伤害
查看
单选
某机械厂认为优秀的人员选择是预防事故的重要措施,该厂通过严格的生理、心理检验,从众多的求职人员中选择身体、智力、性格特征及动作特征等方面优秀的人才就业。该厂做法
A 能量意外释放理论 B 事故频发倾向理论 C 系统安全理论 D 轨迹交叉理论
查看
单选
企业安全规章制度是生产经营单位依据国家有关法律法规、国家标准和行业标准,结合生产经营实际,以生产经营单位名义起草制定的有关安全生产的规范性文件。下列选项中不属于
A 主要负责人负责的原则 B 系统性原则 C 多样化原则 D 规范化和标准化原则
查看
单选
某风景区运营单位建设有两条客运索道,假期风景区客流量大幅增加,为保障安全,依据《特种设备安全监察条例》的规定,下列关于客运索道的安全管理要求的说法中,正确的是(
A 运营单位将客运索道的安全注意事项向乘客进行口头交代并免去警示标志的设置 B 该运营单位应当设置特种安全管理机构或者配备专、兼职的安全管理人员 C 主要负责人至少每月召开一次会议,督促、检查客运索道的安全使用工作 D 运营单位在每周投入使用前,应当进行试运行和例行安全检查,并对安全装置进行检查确认
查看
单选
某食品零售企业租用国有房屋,经改造成冷库后用以进行食品储存。双方签订了租赁合同并就故隐患排查、治理和防控的管理职责进行了约定。下列关于隐患排查治理相关要求的说法
A 出租方对承包、承租单位的事故隐患排查治理仍负有统一协调和监督管理的职责 B 生产经营单位应当应每季、每年对本单位事故隐患排查治理情况进行统计分析,并向安全监管监察部门和有关部门报送书面统计分析表,统计分析表应当由生产经营单位主要负责人签字 C 对于重大事故隐患,生产经营单位应当及时向安全监管监察部门和有关部门报告 D 发现的重大事故隐患由安全生产管理人员组织制定整改方案
查看
单选
某施工单位承包一建设单位的大型化学储罐安装项目,对危险性较大的储罐吊装作业分项工程,编制了专项施工方案,并附具相关安全验算结果。依据相关规定,该专项施工方案的审
A 建设单位安全技术负责人和施工单位技术负责人 B 建设单位安全技术负责人和总监理工程师 C 施工单位技术负责人和总监理工程师 D 质量监督管理部门负责人和建设单位技术负责人
查看
单选
某机械加工厂有机加工车间、涂装车间和锅炉房、配电房等辅助设施。为防止事故发生,该厂采取了以下措施:在机加工车间机床旋转部位加装防护罩。给涂装车间的职工配备过滤式
A 在机加工车间机床旋转部位加装防护罩,属于隔离的安全技术措施 B 给涂装车间的职工配备过滤式防护面罩,属于防止事故发生的安全技术措施 C 在锅炉上安装防爆膜,属于故障—安全设计的安全技术措施 D 在配电箱内安装漏电保护器,属于减少故障和失误的安全技术措施
查看
单选
某施工现场需要进行10m高脚手架的搭设作业,同时涉及焊接作业。为防止发生高处坠落和物体打击事故,作业前应配备个体防护装备。下列配备的用品中,正确的是( )。
A 安全带、安全帽 B 安全带、护耳器 C 过滤式呼吸器、防尘眼镜 D 防静电服、便携式防爆照明灯
查看
单选
王某根据企业主要负责人的安排,组织相关人员拟定本单位的安全生产规章制度,在起草过程中王某认真学习了相关的文件,并提出了下列观点,其中错误的是( )。
A 安全生产规章制度建设的核心是危险、有害因素的辨识和控制 B 虽然建立健全安全生产规章制度不是企业的法定责任,但安全生产规章制度是企业安全生产的重要保障,因此建立安全生产规章制度是十分必要的 C 在制定安全生产规章制度的过程中要遵从系统性原则 D 规章制度建立后并不是一劳永逸的,要根据国家法律法规、规章以及其他规范性文件及时地进行修订
查看
单选
根据《石油化工可燃气体和有毒气体检测报警设计规范》(GB50493)的要求,化工企业在易燃易爆、有毒区域应设置可燃气体、有毒气体的检测报警设施,报警信号应发送至
A 化工企业在易燃易爆、有毒区域设置的可燃气体、有毒气体的检测报警设施应为固定式 B 可燃气体、有毒气体的检测报警设施应独立于其他系统单独设置 C 有毒气体的检测报警设施确定有毒气体的职业接触限值时,应按最高容许浓度、时间加权平均容许浓度、短时间接触容许浓度的优先次序选用 D 需要临时检测可燃气体、有毒气体的场所,宜配备固定式气体探测器
查看
刷题小程序
安全生产管理题库小程序