首页
考研
最新考研题库
中外美术史23新版
建筑类
二级建造师
一级建造师
一级造价工程师
监理工程师
安全工程师
一级消防工程师
消防设施操作员
医学类
主治类
执业药师
护师(初级)资格证考试
主管护师(中级)资格证考试
护士资格证考试
医师类
中药学类
金融类
基金从业资格
银行从业资格
证券从业资格
期货从业资格
银行招聘考试
财会类
初级经济师
中级经济师
初级会计师
中级会计师
注册会计师
税务师
资产评估师
教师类
中学教师笔试
小学教师笔试
幼儿教师笔试
幼儿结构化面试
幼儿专业面试
中小学结构化面试
学历提升
成考(专升本)
成考(高起本、高起专)
自考
网校课程
登录
注册好礼
我的主页
我的提问
我的回答
退出
当前位置:
首页
>
建设工程施工管理
>
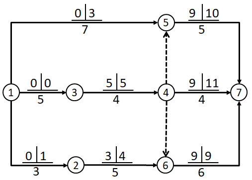
某工程双代号网络计划如图所示:图中箭线上方数字依次为相应工作的最早开始时间和最迟开始时间,该网络计划显示的正确信息有()
多选
某工程双代号网络计划如图所示:图中箭线上方数字依次为相应工作的最早开始时间和最迟开始时间,该网络计划显示的正确信息有()。
A 工作1-5的总时差为3
B 工作1-2的自由时差为1
C 工作3-4为关键工作
D 工作2-6的总时差为1
E 工作5-7为关键工作
正确答案
ACD
查看解析
搜索
相关试题
单选
面对复杂多变的项目环境,项目管理的发展趋势是实施( )驱动型项目管理。
A 价值 B 资源 C 技术 D 组织
查看
单选
某工程网络计划执行过程中,经检查发现仅有工作M的实际进度拖后5天,已知该工作原计划总时差和自由时差分别为6和3天,则工作M的实际进度拖后造成的影响是( )
A 不影响总工期,但会影响后续工作的最迟开始时间 B 既不能响总工期,也不影响紧后工作的最早开始时间 C 不能响总工期,但会影响紧后工作的最早开始时间 D 影响总工期,但不影响后续工作的最早开始时间
查看
单选
根据《标准施工招标文件》通用合同条款,除专用合同条款另有约定外,经验收合格工程的实际竣工日期是( )之日
A 工程实际移交 B 组织工程竣工验收 C 工程实际投入使用 D 提交竣工验收申请报告
查看
单选
某士方工程,计划至2024年3月底完成工程量5.2万/m3,预算单价78元/m’,至3月底实际完成工程量6.6万/m3,实际单价85元/m3则此时该工程的费用绩
A 0.778 B 1.090 C 1.269 D 0.918
查看
单选
编制施工机械台班消耗定额时,对于汽车运输重量轻而体积大的货物,不能充分利用载重吨位所消耗的时间,应归为施工机械的( )
A 多余工作时间 B 低负荷下的工作时间 C 有根据地降低负荷下的工作时间 D 不可避免的无负荷工作时间
查看
单选
某投标人按招标文件规定,在投标文件中除主方案外还提出了建议方案,但保留了建议方案中的技术关键。这种做法的优越性是( )
A 有利于投标人通过不平衡报价获得更大收益 B 有利于投标人提高投标文件中主方案的竞争力 C 有利于投标人在开标后获得修改投标报价的机会 D 有利于防止招标人将建议方案交由其他投标人实施
查看
单选
根据《建设工程文件归档规范》,应按单位工程分专业进行立项的施工文件是()。
A 施工图 B 电子文件 C 竣工图 D 声像资料
查看
单选
施工项目实施策划可为( )提供依据。
A 施工项目目标控制 B 施工项目投标文件编制 C 施工企业管理绩效考核 D 施工企业质量管理体系建立
查看
单选
单位工程施工组织设计编制过程中,确定施工方案,制定施工准备与资源配置计划、施工管理计划等,均需围绕()进行。
A 施工现场平面布置 B 施工部署 C 施工进度计划 D 施工工艺
查看
单选
下列影响施工成本的因素中,属于施工单位工程部门可控的是()。
A 施工机械台班租赁费 B 现场管理费 C 材料单价 D 材料消耗量
查看
刷题小程序
热门试卷
2018年二级建造师考试《建设工程施工管理》真题及答案
2019年二级建造师考试《建设工程施工管理》真题及答案
2020年12月二级建造师考试《建设工程施工管理》真题及答案
2020年二级建造师考试《建设工程施工管理》真题及答案
2021年5月22日二级建造师考试《建设工程施工管理》真题及答案
2021年5月29日二级建造师考试《建设工程施工管理》真题及答案
2021年云南、贵州二级建造师机考《建设工程施工管理》真题汇编(不完整版)
2022年6月11日二级建造师考试《建设工程施工管理》真题及答案 (1天考3科)(不完整版)
2022年6月12日二级建造师考试《建设工程施工管理》真题及答案 (1天考3科)(不完整版)
2022年二级建造师考试《建设工程施工管理》真题
2023年6月3号(上午)二级建造师考试《建设工程施工管理》真题
2023年6月3号(下午)二级建造师考试《建设工程施工管理》真题
2023年6月4号(下午)二级建造师考试《建设工程施工管理》真题(更新中)
2023年6月3日二建《施工管理》真题(2天考3科)
2023年6月3日二建《施工管理》真题(1天考3科)