首页
考研
最新考研题库
中外美术史23新版
建筑类
二级建造师
一级建造师
一级造价工程师
监理工程师
安全工程师
一级消防工程师
消防设施操作员
医学类
主治类
执业药师
护师(初级)资格证考试
主管护师(中级)资格证考试
护士资格证考试
医师类
中药学类
金融类
基金从业资格
银行从业资格
证券从业资格
期货从业资格
银行招聘考试
财会类
初级经济师
中级经济师
初级会计师
中级会计师
注册会计师
税务师
资产评估师
教师类
中学教师笔试
小学教师笔试
幼儿教师笔试
幼儿结构化面试
幼儿专业面试
中小学结构化面试
学历提升
成考(专升本)
成考(高起本、高起专)
自考
网校课程
登录
注册好礼
我的主页
我的提问
我的回答
退出
当前位置:
首页
>
建设工程施工管理
>
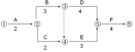
下列网络计划中,工作 B 的自由时差是( )。
单选
下列网络计划中,工作 B 的自由时差是( )。
B 1
C 2
D 3
正确答案
A
查看解析
搜索
相关试题
单选
业主方项目管理工作涉及的阶段是( )。
A 决策阶段-实施阶段-使用阶段 B 决策阶段-施工阶段-动用前准备阶段-保修期 C 设计的准备阶段-设计阶段-施工阶段-动用前准备阶段 D 设计前的准备阶段-设计阶段-施工阶段-动用前准备阶段和保修期
查看
单选
按国际惯例,在施工总承包工程项目实施过程中,对业主指定的分包商施工进行组织和管理的是( )。
A 监理方 B 业主方 C 施工总承包方 D 业主指定的分包商
查看
单选
项目设计准备阶段的工作包括( )。
A 编制项目建议书 B 编制项目可行性研究报告 C 编制项目初步设计 D 编制项目设计任务书
查看
单选
关于施工总承包管理方项目管理任务的说法,正确的是( )。
A 一般情况下,施工总承包管理方需承担施工任务和施工的总体管理和协调工作 B 施工总承包管理方负责组织和指挥分包施工单位的施工 C 一般情况下,施工总承包管理方与分包商直接签订施工合同 D 一般情况下,由业主方与分包方签订施工合同,无需施工总承包管理方认可
查看
单选
以下不属于施工方涉及的阶段是( )。
A 设计阶段 B 动用前准备阶段 C 保修期 D 决策阶段
查看
单选
对项目的结构进行逐层分解所采用的组织工具是( )。
A 项目结构图 B 组织结构图 C 合同结构图 D 工作流程图
查看
单选
项目经理在紧急情况下为确保施工安全,在无法与有关人员及时取得联系时,有权采取必要措施,但应在48小时内向( )提交书面报告。
A 施工企业和总监理工程师 B 建设行政主管部门 C 发包人代表和总监理工程师 D 监理工程师
查看
单选
( )反映了最佳施工方案在时间上的安排,采用计划的形式,使工期、成本、资源等方面,通过计算和调整达到优化配置,符合项目目标的要求。
A 施工进度计划 B 施工平面图 C 主要技术经济指标 D 工程概况
查看
单选
某施工企业与建设单位采用固定总价方式签订了写字楼项目的施工总承包合同,若合同履行过程中材料价格上涨导致成本增加,这属于施工风险中的( )风险。
A 经济与管理 B 组织 C 技术 D 工程环境
查看
单选
为确保项目目标的实现和便于工程的组织管理,某市地铁一号线项目划分为土建.车辆段.机电设备工程.前期工程.运营准备等子系统,甲公司承接了其中的土建施工任务。根据项
A 风险规避 B 风险自留 C 风险分散 D 风险转移
查看
刷题小程序
热门试卷
2022年二级建造师考试《建设工程施工管理》密训卷
2022年二级建造师考试《建设工程施工管理》冲刺卷(二)
2022年二级建造师考试《建设工程施工管理》冲刺卷(一)
2022年二级建造师考试《建设工程施工管理》模拟卷(三)
2022年二级建造师考试《建设工程施工管理》模拟卷(二)
2022年二级建造师考试《建设工程施工管理》模拟卷(一)
2022年二级建造师考试《建设工程施工管理》机考模拟演练卷(一)(符合2022年新版教材)
2022年二级建造师考试《建设工程施工管理》机考模拟演练卷(二)(符合2022年新版教材)
2022年二级建造师考试《建设工程施工管理》密训卷(符合2022年新版教材)
2022年二级建造师考试《建设工程施工管理》冲刺卷(二)(符合2022年新版教材)
二级建造师《建设工程施工管理》预测一
二级建造师《建设工程施工管理》预测二
二级建造师《建设工程施工管理》预测三
二级建造师《建设工程施工管理》预测四
二级建造师《建设工程施工管理》预测五