1.(1)施工总进度计划、单位工程进度计划、分阶段(或专项工程)工程进度计划、分部分项工程进度计划。
(2)编制说明,施工总进度计划表(图),分期(分批)实施工程的开、竣工日期及工期一览表,资源需要量及供应平衡表等。
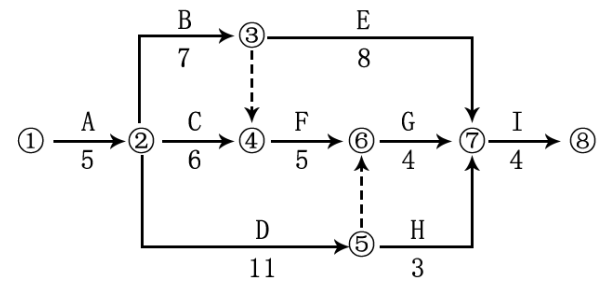
2.(1)双代号网络图如下:

(2)总工期为25个月;
关键工作为A→B→F→G→I或①→②→③→④→⑥→⑦→⑧。
3.(1)我国常用的工程网络计划类型包括:双代号网络计划、双代号时标网络计划、单代号网络计划、单代号搭接网络计划。
(2)双代号时标网络计划。
4.(1)外架工人医疗费10万元不成立;安保人员看守费用2万元成立;D工作工期索赔2个月不成立。
(2)索赔意向通知;索赔的内部处理;提交索赔报告;解决索赔。
5.(1)“资源有限、工期最短”的优化(1分),“工期固定、资源均衡”的优化。
(2)工程变更、价格调整、索赔及工程款收支情况、进度偏差状况及导致偏差的原因分析、解决问题的措施,计划调整意见。