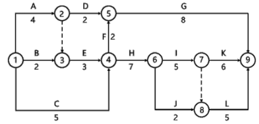
1.能满足;网络计算工期为 25 个月,满足合同工期要求。
重点控制对象:工作 A、E、H、I、K。
2.(1)事件一中 E 的实际进度影响总工期。
理由:因为 E 为关键工作,总时差为 0 个月,拖后 2 个月会影响实际进度。
(2)对进度计划的调整方法有:关键工作的调整(工期优化);改变某些工作间的逻辑关系;对剩余工作重新编制进度计划。
3.事件二中施工过程 H、I、K 的流水施工工期:
(1)各施工过程流水节拍的累加数列:
施工过程 H:2 5 7
施工过程 I:1 3 5
施工过程 K:2 5 6
(2)错位相减,取最大值得流水步距:

(3)计算工期:
T=ΣK+Σtn=(4+1)+6=11(月)。
流水施工工期是 11 月,11+2=13(月),小于 18 个月,(原 H、I、K 持续时间 18 个月),满足合同要求。
4.事件三最优方案:压缩 K 工作 1 月,増加直接费 4 万。
压缩 I 工作 1 月;増加直接费 4.5 万。共増加 8.5 万。