首页
考研
最新考研题库
中外美术史23新版
建筑类
二级建造师
一级建造师
一级造价工程师
监理工程师
安全工程师
一级消防工程师
消防设施操作员
医学类
主治类
执业药师
护师(初级)资格证考试
主管护师(中级)资格证考试
护士资格证考试
医师类
中药学类
金融类
基金从业资格
银行从业资格
证券从业资格
期货从业资格
银行招聘考试
财会类
初级经济师
中级经济师
初级会计师
中级会计师
注册会计师
税务师
资产评估师
教师类
中学教师笔试
小学教师笔试
幼儿教师笔试
幼儿结构化面试
幼儿专业面试
中小学结构化面试
学历提升
成考(专升本)
成考(高起本、高起专)
自考
网校课程
登录
注册好礼
我的主页
我的提问
我的回答
退出
当前位置:
首页
>
建设工程项目管理
>
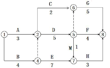
某工程双代号网络图如下所示,属于工作A紧后工作的是()。
单选
某工程双代号网络图如下所示,属于工作A紧后工作的是()。
A 工作E
B 工作C
C 工作B
D 工作H
正确答案
B
查看解析
搜索
相关试题
单选
根据《卓越绩效评价准则》GB/T19580—2012,“领导作用”三角,不包括()。
A 领导 B 战略 C 顾客与市场 D 过程管理
查看
单选
在施工评标初步评审环节中,投标文件对招标文件的响应性评审包括( )。
A 工程进度计划与措施 B 技术标准和要求 C 投标人的资质等级 D 投标人的财务状况
查看
单选
下列关于固定总价合同特点的说法,正确的是()。
A 适用于工期较长的工程 B 适用于技术复杂的工程 C 适用于合同履行中会出现较大设计变更的工程 D 适用于施工任务和发包范围明确的工程
查看
单选
根据国家九部委《标准施工招标文件》在正常情况下发包人在收到承包人提交验收申请报告56 天后未进行验收的,实际竣工日期应为( )。
A 发包人收到竣工验收申请报告的日期 B 提交竣工验收申请报告后第 56 天 C 提交竣工验收申请报告的日期 D 发包人未来实际进行竣工验收合格的日期
查看
单选
工程质量管理体系是围绕( )为对象建立的工作系统。
A 建设单位 B 施工单位 C 项目监理机构 D 工程项目
查看
单选
双峰型直方图的产生原因是( )。
A 分组不当或组距确定不当造成的 B 原材料发生变化,或短时间内工人操作不熟练造成的 C 取样时混批所致,如将两台设备、两种不同施工方法的产品混在一起或在两个不同批量中取样等 D 数据收集不正常,可能有意识地去掉下限以下的数据,或是在检测过程中某种人为因素造成的
查看
单选
关于工程质量管理体系的特点,说法正确的是()。
A 工程质量管理体系的管理目标是工程项目质量目标 B 工程质量管理体系的有效性需进行第三方认证 C 工程质量管理体系是永久性的质量管理体系 D 工程质量管理体系可以用于建筑企业的质量管理
查看
单选
施工责任成本分解后会制定各种控制目标。下列各类施工责任成本控制目标中,由质量部门担任责任部门的是( )。
A 资金利息 B 临时设施建设费用 C 钢筋量盈利 D 维保修成本
查看
单选
利用施工成本过程控制方法对工程项目材料费的控制过程中,应当遵循的原则是( )。
A 量价一体 B 量价分离 C 定额控制 D 包干控制
查看
单选
沉降缝或变形缝设置不当导致工程质量事故的,该施工质量事故的成因是( )。
A 违背工程建设基本规律 B 施工与管理失控 C 工程地质勘察失误 D 设计计算失误
查看
刷题小程序
热门试卷
《建设工程项目管理》模考1
《建设工程项目管理》模考2
《建设工程项目管理》模考3
《建设工程项目管理》模考4
《建设工程项目管理》模考5
《建设工程项目管理》考试1
《建设工程项目管理》考试2
《建设工程项目管理》考试3
《建设工程项目管理》考试4
一级建造师考试《建设工程项目管理》模拟题库1
一级建造师考试《建设工程项目管理》模拟题库2
一级建造师考试《建设工程项目管理》模拟题库3
一级建造师考试《建设工程项目管理》模拟题库4
一级建造师《建设工程项目管理》押题密卷1
一级建造师《建设工程项目管理》押题密卷2