首页
考研
最新考研题库
中外美术史23新版
建筑类
二级建造师
一级建造师
一级造价工程师
监理工程师
安全工程师
一级消防工程师
消防设施操作员
医学类
主治类
执业药师
护师(初级)资格证考试
主管护师(中级)资格证考试
护士资格证考试
医师类
中药学类
金融类
基金从业资格
银行从业资格
证券从业资格
期货从业资格
银行招聘考试
财会类
初级经济师
中级经济师
初级会计师
中级会计师
注册会计师
税务师
资产评估师
教师类
中学教师笔试
小学教师笔试
幼儿教师笔试
幼儿结构化面试
幼儿专业面试
中小学结构化面试
学历提升
成考(专升本)
成考(高起本、高起专)
自考
网校课程
登录
注册好礼
我的主页
我的提问
我的回答
退出
当前位置:
首页
>
建设工程项目管理
>
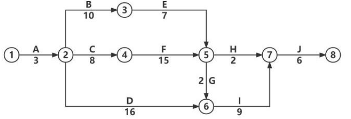
某工程双代号网络计划如下图所示(时间单位:天),其关键线路有( )条。
单选
某工程双代号网络计划如下图所示(时间单位:天),其关键线路有( )条。
A 0
B 1
C 2
D 3
正确答案
B
查看解析
搜索
相关试题
单选
对于要在开工后才由业主研究决定是否实施的暂定项,对大概率要实施的暂定项单价可考虑( )。
A 低报 B 适当低报 C 高报 D 适当高报
查看
单选
通过人工光源或反射光照射,仔细检查难以看清的部位。该方法属于施工质量检验方法中的( )。
A 感观检验法 B 物理检验法 C 化学检验法 D 直接观察法
查看
单选
建筑信息模型是指在( )内,对其物理和功能特性进行数字化表达。
A 建设工程全寿命期 B 建设工程施工阶段 C 建设工程决策阶段 D 建设工程保修阶段
查看
单选
关于施工组织总设计中施工总进度计划编制程序,①计算工程量;②确定各单位工程的开竣工时间和相互搭接关系;③编制初步施工总进度计划;④形成正式的施工总进度计划;⑤确
A ①②③④⑤ B ①②④③⑤ C ①⑤②③④ D ①⑤③④②
查看
单选
以下不属于常见的危险源辨识与评价方法的是( )。
A 曲线比较法 B LEC 评价法 C 安全检查表法 D 事故树分析法
查看
单选
某工地在基坑开挖过程中,发现古代某国公主墓群,经调查属勘察资料遗漏导致毫无准备。这是施工进度影响因素中( )因素。
A 相关单位影响 B 社会环境影响 C 自然条件影响 D 施工单位自身因素影响
查看
单选
监理人应于开工日期( )天前向承包人发出开工通知书。
A 7 B 10 C 14 D 28
查看
单选
工程竣工验收应该由( )组织进行。
A 建设单位 B 监理单位 C 施工单位 D 质量监督单位
查看
单选
事故风险单一、危险性小的企业,可只编制( )。
A 现场施工方案 B 专项应急预案 C 现场处置方案 D 综合应急预案
查看
单选
下列选项中,不属于控制人工费支出的主要手段的是( )。
A 加强劳动定额管理 B 改变劳动力工作时间 C 提高劳动生产率 D 降低工程耗用人工工日
查看
刷题小程序
热门试卷
《建设工程项目管理》模考1
《建设工程项目管理》模考2
《建设工程项目管理》模考3
《建设工程项目管理》模考4
《建设工程项目管理》模考5
《建设工程项目管理》考试1
《建设工程项目管理》考试2
《建设工程项目管理》考试3
《建设工程项目管理》考试4
一级建造师考试《建设工程项目管理》模拟题库1
一级建造师考试《建设工程项目管理》模拟题库2
一级建造师考试《建设工程项目管理》模拟题库3
一级建造师考试《建设工程项目管理》模拟题库4
一级建造师《建设工程项目管理》押题密卷1
一级建造师《建设工程项目管理》押题密卷2