首页
考研
最新考研题库
中外美术史23新版
建筑类
二级建造师
一级建造师
一级造价工程师
监理工程师
安全工程师
一级消防工程师
消防设施操作员
医学类
主治类
执业药师
护师(初级)资格证考试
主管护师(中级)资格证考试
护士资格证考试
医师类
中药学类
金融类
基金从业资格
银行从业资格
证券从业资格
期货从业资格
银行招聘考试
财会类
初级经济师
中级经济师
初级会计师
中级会计师
注册会计师
税务师
资产评估师
教师类
中学教师笔试
小学教师笔试
幼儿教师笔试
幼儿结构化面试
幼儿专业面试
中小学结构化面试
学历提升
成考(专升本)
成考(高起本、高起专)
自考
网校课程
登录
注册好礼
我的主页
我的提问
我的回答
退出
当前位置:
首页
>
建设工程项目管理
>
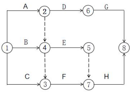
某双代号网络图见下图,存在的错误是( )。
单选
某双代号网络图见下图,存在的错误是( )。
A 多个终点节点
B 存在循环回路
C 节点编号有误
D 有多余虚工作
正确答案
C
查看解析
搜索
相关试题
单选
对业主而言,项目进度目标指的是项目( )。
A 竣工的时间目标 B 交付使用的时间目标 C 移交的时间目标 D 竣工结算的时间目标
查看
单选
实施施工项目目标动态控制,应从组织、技术、经济、合同等多方面采取措施。下列属于组织措施的是( )。
A 强化动态控制中的激励,调动和发挥员工实现项目目标的积极性和创造性 B 落实加快工程进度所需资金,完善施工成本节约奖励措施 C 采用新技术、新材料、新工艺、新设备等“四新”技术 D 与建设单位协商确定完善的合同条款,争取有工期提前、合理化建议的奖励条款
查看
单选
工程项目目标控制的最终目的指的是( )。
A 有效控制施工项目目标 B 保证建设工程顺利建成并交付使用 C 合理控制成本支出,项目进度和施工质量 D 竣工结算时间目标
查看
单选
施工组织设计应由( )主持编制。
A 技术负责人 B 项目负责人 C 项目经理 D 总监理工程师
查看
单选
下面部门或单位不可以作为 BIM 总协调方的是( )。
A 建设单位相关部门 B 施工单位 C 第三方咨询机构 D 监理单位
查看
单选
智慧工地运行应以( )为核心。
A 施工现场 B 电脑场景 C 施工场景 D 机器人
查看
单选
根据《环境管理体系要求及使用指南》GB/T24001—2016,下列环境管理体系的核心内容中,属于运行部分内容的是( )。
A 应急准备和响应 B 持续改进 C 风险应对措施 D 监视、测量、分析和评价
查看
单选
质量管理体系中,关于过程这一关键要素的说法,正确的是( )。
A 一个过程的输入不能是其他过程的输出 B 《质量管理体系要求》GB/T19001—2016 中的三大过程分别是顾客导向过程、管理过程和内部审核过程 C 管理过程是指通过输入和输出直接与外部联系的过程 D 两个或两个以上相互关联和相互作用的连续过程也可作为一个过程
查看
单选
ESG 衡量的三个维度不包括( )。
A 环境 B 社会 C 治理 D 经济
查看
单选
根据《建设工程项目管理规范》GB/T50326—2017,“按照项目管理策划要求组织人员和资源”是( )的工作内容。
A 启动过程 B 策划过程 C 实施过程 D 监控过程
查看
刷题小程序
热门试卷
《建设工程项目管理》模考1
《建设工程项目管理》模考2
《建设工程项目管理》模考3
《建设工程项目管理》模考4
《建设工程项目管理》模考5
《建设工程项目管理》考试1
《建设工程项目管理》考试2
《建设工程项目管理》考试3
《建设工程项目管理》考试4
一级建造师考试《建设工程项目管理》模拟题库1
一级建造师考试《建设工程项目管理》模拟题库2
一级建造师考试《建设工程项目管理》模拟题库3
一级建造师考试《建设工程项目管理》模拟题库4
一级建造师《建设工程项目管理》押题密卷1
一级建造师《建设工程项目管理》押题密卷2