首页
考研
最新考研题库
中外美术史23新版
建筑类
二级建造师
一级建造师
一级造价工程师
监理工程师
安全工程师
一级消防工程师
消防设施操作员
医学类
主治类
执业药师
护师(初级)资格证考试
主管护师(中级)资格证考试
护士资格证考试
医师类
中药学类
金融类
基金从业资格
银行从业资格
证券从业资格
期货从业资格
银行招聘考试
财会类
初级经济师
中级经济师
初级会计师
中级会计师
注册会计师
税务师
资产评估师
教师类
中学教师笔试
小学教师笔试
幼儿教师笔试
幼儿结构化面试
幼儿专业面试
中小学结构化面试
学历提升
成考(专升本)
成考(高起本、高起专)
自考
网校课程
登录
注册好礼
我的主页
我的提问
我的回答
退出
当前位置:
首页
>
建设工程项目管理
>
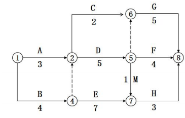
下图为一个双代号网络图,其中互为平行的工作有( )
多选
下图为一个双代号网络图,其中互为平行的工作有( )
A 工作 A 和工作 B
B 工作 D 和工作 G
C 工作 G 和工作 F
D 工作 B 和工作 D
E 工作 M 和工作 H
正确答案
AC
查看解析
搜索
相关试题
单选
在质量管理体系中,关于组织机构这一关键要素的说法,正确的是( )。
A 组织机构是组织对人员职责、权限和相互关系的有序安排,其范围通常限于内部组织 B 组织最高管理者要肩负起管理职责,对外要将提高组织绩效作为组织生存的首要目标 C 组织机构的正式表述通常在质量记录中提供 D 组织最高管理者对内要建立和实施质量管理体系,确保组织机构合理和岗位职责明确
查看
单选
对于工程规模大、专业复杂的工程,建设单位管理能力有限时,应考虑采用( )方式。
A 施工总承包 B 平行承包 C 联合体承包 D 合作体承包
查看
单选
下列关于施工进度影响因素的说法,正确的是( )。
A 实施施工进度管理,首先需要分析影响施工进度的不利因素 B 人为因素是最大的干扰因素 C 从产生根源看质量监督单位是最常见的因素 D 进度控制是一个被动控制的过程
查看
单选
工程施工组织方式通常有三种,下列不属于工程施工组织方式的是( )。
A 依次施工 B 平行施工 C 流水施工 D 搭接施工
查看
单选
下列关于工程成本分类的说法,不正确的是( )。
A 按工程成本对象的范围,工程成本分为建设工程项目总成本、单位工程成本、分部工程成本、分项工程成本、检验批成本 B 按工程成本发生的阶段,工程成本分为投标成本、勘察设计成本、采购成本、施工成本及竣工验收成本 C 按生产费用计入工程成本的方法,工程成本分为直接成本和间接成本 D 按工程成本形成的时间,工程成本可划分为预算成本、计划成本和实际成本
查看
单选
项目成本指标控制的工作包括:①采集成本数据,监测成本形成过程;②制定对策,纠正偏差;③找出偏差,分析原因;④确定成本管理分层次目标。其正确的工作程序是( )。
A ④→①→③→② B ①→②→③→④ C ①→③→②→④ D ②→④→③→①
查看
单选
物体打击事故危险源不包括( )。
A 高处物体坠落打击 B 物体飞溅打击 C 起重机械引起物体打击 D 高处作业面层未设置挡脚板导致材料坠落打击
查看
单选
建设单位应在工程( )组织编制项目绿色策划方案。
A 立项阶段 B 方案设计阶段 C 决策阶段 D 施工阶段
查看
单选
实行备案管理的项目中,投资主体是中央管理企业的,备案机关是( )。
A 投资主体注册地的省级政府发展改革部门 B 被投资主体注册地的省级政府发展改革部门 C 当地政府省级政府发展改革部门 D 国家发展和改革委员会
查看
单选
企业主要负责人是( )安全生产的第一责任人。
A 施工单位 B 建设单位 C 生产经营单位 D 项目施工
查看
刷题小程序
热门试卷
《建设工程项目管理》模考1
《建设工程项目管理》模考2
《建设工程项目管理》模考3
《建设工程项目管理》模考4
《建设工程项目管理》模考5
《建设工程项目管理》考试1
《建设工程项目管理》考试2
《建设工程项目管理》考试3
《建设工程项目管理》考试4
一级建造师考试《建设工程项目管理》模拟题库1
一级建造师考试《建设工程项目管理》模拟题库2
一级建造师考试《建设工程项目管理》模拟题库3
一级建造师考试《建设工程项目管理》模拟题库4
一级建造师《建设工程项目管理》押题密卷1
一级建造师《建设工程项目管理》押题密卷2