首页
考研
最新考研题库
中外美术史23新版
建筑类
二级建造师
一级建造师
一级造价工程师
监理工程师
安全工程师
一级消防工程师
消防设施操作员
医学类
主治类
执业药师
护师(初级)资格证考试
主管护师(中级)资格证考试
护士资格证考试
医师类
中药学类
金融类
基金从业资格
银行从业资格
证券从业资格
期货从业资格
银行招聘考试
财会类
初级经济师
中级经济师
初级会计师
中级会计师
注册会计师
税务师
资产评估师
教师类
中学教师笔试
小学教师笔试
幼儿教师笔试
幼儿结构化面试
幼儿专业面试
中小学结构化面试
学历提升
成考(专升本)
成考(高起本、高起专)
自考
网校课程
登录
注册好礼
我的主页
我的提问
我的回答
退出
当前位置:
首页
>
建设工程项目管理
>
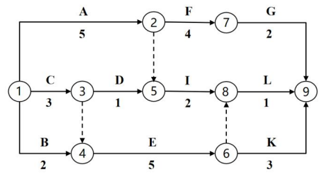
某工程施工进度计划如图所示,下列说法中,正确的有( )。
多选
某工程施工进度计划如图所示,下列说法中,正确的有( )。
A 工作 L 的紧前工作仅有工作 I
B 工作 B 的紧后工作仅有工作 E
C 工作 I 的紧后工作有工作 L 和工作 K
D 工作 C 的紧后工作有工作 D 和工作 E
E 工作 F 的紧前工作有工作 A 和工作 D
正确答案
BD
查看解析
搜索
相关试题
单选
工程网络计划中,某工作实际进度拖后超过总时差,则该工作实际进度偏差对后续工作及总工期的影响是( )。
A 影响后续工作,也影响总工期 B 不影响后续工作,也不影响总工期 C 影响后续工作,但不影响总工期 D 不影响后续工作,但影响总工期
查看
单选
施工安全生产方针由( )发布。
A 企业主要负责人 B 总包单位工程项目责任人 C 建设单位最高管理者 D 企业最高管理者
查看
单选
根据安全事故隐患治理体系,( )是事故隐患排查、治理和防控的责任主体。
A 建设单位 B 企业 C 质量监督机构 D 设计单位
查看
单选
精益管理中的“益”体现在( )上。
A 质量 B 进度 C 成本 D 安全
查看
单选
下列选项中,属于中矩阵式组织结构特点的是( )。
A 精心建立管理程序和配备训练有素的协调人员 B 管理人员业务工作专业化,易于提高工作质量,同时可以减轻领导者负担 C 拥有专职的、具有较大权限的项目经理及专职项目管理人员 D 结构简单、权力集中、易于统一指挥、隶属关系明确、职责分明、决策迅速
查看
单选
下列关于“风险管理过程”的说法,正确的是( )。
A 风险管理过程由风险评估和风险应对构成 B 不同的风险应对方案应相互排斥 C 风险管理过程是组织管理和决策的有机组成部分,需融入组织的架构、运营和流程中,它可以应用在战略、运营、项目群或单个项目层面 D 风险管理过程是一个完整的过程,独立于组织的其他过程
查看
单选
某楼板结构工程由5 个施工段组成,各单体建筑施工共由3 个施工过程组成,各施工过程的流水节拍均为4 天,则流水施工工期为( )天。
A 21 B 27 C 28 D 32
查看
单选
施工成本中的人工费的控制,实行( )的方法。
A 计量控制 B 计价控制 C 包干控制 D 量价分离
查看
单选
以下有关国际工程承包商面临的风险说法,不正确的是( )。
A 地区保护主义与歧视性政策造成的风险是社会风险 B 国际市场风险加剧属于市场风险 C 宗教纷争和语言差异属于社会风险 D 当地复杂的地质条件对项目产生的影响是自然风险
查看
单选
根据《建设工程监理范围和规模标准规定》,下列工程项目中,必须实行监理的是( )。
A 总投资额为 1 亿元的服装厂改建项目 B 总投资额为 4000 万美元的联合国环境署援助项目 C 总投资额为 2500 万元的垃圾处理项目 D 建筑面积为 4 万 m2的住宅建设项目
查看
刷题小程序
热门试卷
《建设工程项目管理》模考1
《建设工程项目管理》模考2
《建设工程项目管理》模考3
《建设工程项目管理》模考4
《建设工程项目管理》模考5
《建设工程项目管理》考试1
《建设工程项目管理》考试2
《建设工程项目管理》考试3
《建设工程项目管理》考试4
一级建造师考试《建设工程项目管理》模拟题库1
一级建造师考试《建设工程项目管理》模拟题库2
一级建造师考试《建设工程项目管理》模拟题库3
一级建造师考试《建设工程项目管理》模拟题库4
一级建造师《建设工程项目管理》押题密卷1
一级建造师《建设工程项目管理》押题密卷2