分析

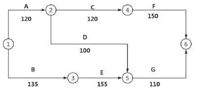
案例题 某施工单位与建设单位按《公路工程标准施工招标文件》(2018 年版)签订了施工承包合同,合同工期400 天,合同总价50000 万元。施工前监理工程师已批准了施工单位提交的施工进度计划,其中的施工进度网络计划如图5-1 所示。

该工程在施工过程中出现了如下事件:
事件1:施工单位租赁土方机械用于工作A、B,日租金为1500 元/天。施工期间因下小雨,为保证路基施工质量,总监理工程师下达暂停施工指令,导致工作A 持续时间延长10 天,费用损失6 万元。
事件2:桥梁基坑开挖时因边坡支撑失稳坍塌,造成工作B 持续时间延长15 天,费用损失8 万元。
事件3:因不可抗力引起施工单位的供电设施发生火灾,使工作C 持续时间延长10 天,工程主体损失10万元。
事件4:因建设单位提出了工程变更,导致工作E 持续时间延长30 天,费用损失20 万元。
问题:
1.按照图5-1 所示的施工进度图,确定该工程的关键线路和计划工期,并说明按此计划该工程是否能按合同要求的工期完工。
2.对于施工过程中发生的事件,施工单位是否可以获得工期和费用补偿?分别说明理由。
3.上述事件中施工单位可以获得的工期补偿是多少天?说明理由。
4.施工单位可以得到的土方租赁机械的租金补偿费用是多少?为什么?

正确答案
1.该工程网络计划图中的关键线路是①-③-⑤-⑥;计划工期为400 天,按此计划该工程可以按合同工期要求完工。
2.事件1:施工单位不能获得工期和费用补偿。因为下雨是施工单位能预见的,属于施工单位应承担的风险责任。
事件2:施工单位不能获得工期和费用补偿。因为基坑边坡支撑失稳坍塌,属于施工单位施工方案有误,应由施工单位承担该风险责任。
事件3:不能获得工期补偿。虽然建设单位应承担不可抗力的工期风险,但工作C 延误的时间没有超过总时差,对工期没有影响,因此不能获得工期补偿。
能获得费用补偿,因为合同双方应分别承担不可抗力造成各自的费用损失。工程主体损失费用由建设单位承担。
事件4:能获得工期和费用补偿,因为建设单位提出工程变更,建设单位应承担相应的风险责任。
3.施工单位可获得的工期补偿为30 天。
因为工作E 可延长30 天,因此新的计划工期为430 天。
430-400=30(天)。
4.施工单位不能得到租金补偿。
因为工作A 和B 持续时间的延长都是施工单位的责任或应承担的风险造成的,因此施工单位不能得到费用补偿。
查看解析

相关试题

刷题小程序
案例分析(交通工程)题库小程序