首页
考研
最新考研题库
中外美术史23新版
建筑类
二级建造师
一级建造师
一级造价工程师
监理工程师
安全工程师
一级消防工程师
消防设施操作员
医学类
主治类
执业药师
护师(初级)资格证考试
主管护师(中级)资格证考试
护士资格证考试
医师类
中药学类
金融类
基金从业资格
银行从业资格
证券从业资格
期货从业资格
银行招聘考试
财会类
初级经济师
中级经济师
初级会计师
中级会计师
注册会计师
税务师
资产评估师
教师类
中学教师笔试
小学教师笔试
幼儿教师笔试
幼儿结构化面试
幼儿专业面试
中小学结构化面试
学历提升
成考(专升本)
成考(高起本、高起专)
自考
网校课程
登录
注册好礼
我的主页
我的提问
我的回答
退出
当前位置:
首页
>
目标控制(交通工程)
>
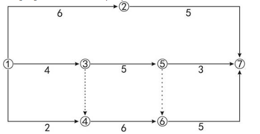
某双代号网络计划图如下图所示(时间单位为天),则工作②→⑦的最迟完成时间为第()天,工作⑤→⑦的最迟完成时间为第()天。
单选
某双代号网络计划图如下图所示(时间单位为天),则工作②→⑦的最迟完成时间为第()天,工作⑤→⑦的最迟完成时间为第()天。
A 15;12
B 12;15
C 12;12
D 15;15
正确答案
D
查看解析
搜索
相关试题
单选
为使不合格产品或服务满足预期用途而对其采取的措施称为( )。
A 返工 B 返修(加固) C 报废 D 降级
查看
单选
1SO质量管理体系中,过程方法管理原则的基本内容是( )。
A 应用PDCA循环 B 组织全员参与 C 坚持持续改进 D 注重关系管理
查看
单选
开展( )是保持质量体系持续有效运行的主要手段。
A 组织和协调工作 B 质量监督 C 质量体系审核与评审 D 质量信息管理
查看
单选
工程项目管理目标体系的特征不包括( )。
A 均衡性 B 多元性 C 目标性 D 动态性
查看
单选
控制按照纠正措施或控制信息来源的不同,可分为( )。
A 主动控制、被动控制 B 闭环控制、开环控制 C 直接控制、间接控制 D 前馈控制、过程控制和反馈控制
查看
单选
建设工程实行总承包的,( )应当对全部建设工程质量负责。
A 分包单位 B 总承包单位 C 设计单位 D 建设单位
查看
单选
监理不同的工作方式与不同控制类型之间存在归属关系,下列归属关系正确的是()。
A 编制监理计划属于事中控制 B 旁站监理属于反馈控制 C 巡视监理属于主动控制 D 支付控制属于被动控制
查看
单选
监理方式中的“见证取样”不属于下列哪种控制()。
A 主动控制 B 前馈控制 C 事前控制 D 面对现实的控制
查看
单选
计数型一次抽样检验方案为(N,n,C),其中N为送检批的大小,n为样本大小,C为合格判定数,若发觉n中有d件不合格品,当( )时该送检批合格。
A d=C+1 B d C d>C D d≤C
查看
单选
关于钢绞线试验检验规定,说法错误的是( )。
A 每批钢绞线应由同一钢号、同一规格、同一生产工艺的钢绞线组成,并不得大于60t B 钢绞线应从每批中任选1 盘进行表面质量、直径偏差和捻距的外观检查 C 应从每批钢绞线中任选3 盘进行力学性能的检验 D 屈服强度和松弛试验应由厂方提供质量证明书或试验报告单
查看
刷题小程序
热门试卷
2022年监理工程师考试《建设工程目标控制(交通工程)》临考密训卷
2022年监理工程师考试《建设工程目标控制(交通工程)》强化提分卷
2022年监理工程师考试《建设工程目标控制(交通工程)》密训卷(符合2022版新教材)
2022年监理工程师考试《建设工程目标控制(交通工程)》模拟卷(符合2022版新教材)
监理工程师《目标控制交通工程》模拟卷1
监理工程师《目标控制交通工程》模拟卷2
监理工程师《目标控制交通工程》模拟卷3
监理工程师《目标控制交通工程》模拟卷4
监理工程师《目标控制交通工程》押题密卷1
监理工程师《目标控制交通工程》押题密卷2
监理工程师《目标控制交通工程》押题密卷3
监理工程师《目标控制交通工程》押题密卷4
监理工程师《目标控制交通工程》押题密卷5
监理工程师《目标控制交通工程》押题密卷6
2024年监理工程师《目标控制交通工程》模拟题库1