首页
考研
最新考研题库
中外美术史23新版
建筑类
二级建造师
一级建造师
一级造价工程师
监理工程师
安全工程师
一级消防工程师
消防设施操作员
医学类
主治类
执业药师
护师(初级)资格证考试
主管护师(中级)资格证考试
护士资格证考试
医师类
中药学类
金融类
基金从业资格
银行从业资格
证券从业资格
期货从业资格
银行招聘考试
财会类
初级经济师
中级经济师
初级会计师
中级会计师
注册会计师
税务师
资产评估师
教师类
中学教师笔试
小学教师笔试
幼儿教师笔试
幼儿结构化面试
幼儿专业面试
中小学结构化面试
学历提升
成考(专升本)
成考(高起本、高起专)
自考
网校课程
登录
注册好礼
我的主页
我的提问
我的回答
退出
当前位置:
首页
>
目标控制(交通工程)
>
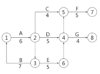
某双代号网络图如图所示,存在的绘图错误有( )。
多选
某双代号网络图如图所示,存在的绘图错误有( )。
A 存在多个开始节点
B 存在多个终点节点
C 出现闭合回路
D 出现线段
E 出现双向箭头
正确答案
BC
查看解析
搜索
相关试题
单选
在企业投资公路建设项目中,根据核准的( )编制初步设计文件。
A 项目建议书 B 可行性研究报告 C 项目申请报告 D 备案信息
查看
单选
( )是控制工作的三个基本要素。
A 确定目标、检查成效、纠正偏差 B 目标规划、组织建立、信息沟通 C 目标计划、偏差信息、纠正措施 D 实施主体、作用对象、方法手段
查看
单选
全面质量管理的PDCA循环中,属于计划阶段的是( )
A 制订实施相应范围质量管理的行动方案 B 将质量的目标值,通过生产要素的投入、作业技术活动和产出过程转化为质量的实际值 C 采取有效措施,解决当前的质量偏差、问题或事故 D 将目前质量状况信息反馈到管理部门,反思问题症结或计划时的不同,确定改进目标和措施,为今后预防类似质量问题的发生提供借鉴
查看
单选
储油罐应设防静电、防雷接地装置及加油车接地装置,接地电阻不得大于( )
A 10Ω B 4Ω C 15Ω D 20Ω
查看
单选
质量体系的评审与评价,一般由( )组织。
A 上级领导 B 建设单位 C 施工单位 D 监理单位
查看
单选
建立、健全施工质量的检验制度,严格工序管理,做好隐蔽工程的质量检查和记录是( )的责任。
A 建设单位 B 施工单位 C 监理单位 D 质量监督机构
查看
单选
某高速公路项目中,一座总长120m的多跨梁式桥由于施工原因造成主体结构垮塌,由此判断属于( )。
A 特别重大质量事故 B 重大质量事故 C 较大质量事故 D 一般质量事故
查看
单选
下列工程进度曲线中,属于工程进度曲线规定的允许界限线并指出了施工进度允许偏差范围所应满足的进度曲线变动区域的是()。
A 工程进度曲线 B S曲线 C 进度管理曲线 D 前锋线
查看
单选
施工进度计划的类型中,( )简明、扼要,是控制性的进度计划。
A 年度施工进度计划 B 施工总进度计划 C 单位工程施工进度计划 D 分部分项工程进度计划
查看
单选
费用支付项目按照合同执行情况是否正常、顺利进行划分,可分为常规支付、()、合同终止、合同解除时的支付等。
A 合同继续支付 B 违约支付 C 违规支付 D 正常支付
查看
刷题小程序
热门试卷
2022年监理工程师考试《建设工程目标控制(交通工程)》临考密训卷
2022年监理工程师考试《建设工程目标控制(交通工程)》强化提分卷
2022年监理工程师考试《建设工程目标控制(交通工程)》密训卷(符合2022版新教材)
2022年监理工程师考试《建设工程目标控制(交通工程)》模拟卷(符合2022版新教材)
监理工程师《目标控制交通工程》模拟卷1
监理工程师《目标控制交通工程》模拟卷2
监理工程师《目标控制交通工程》模拟卷3
监理工程师《目标控制交通工程》模拟卷4
监理工程师《目标控制交通工程》押题密卷1
监理工程师《目标控制交通工程》押题密卷2
监理工程师《目标控制交通工程》押题密卷3
监理工程师《目标控制交通工程》押题密卷4
监理工程师《目标控制交通工程》押题密卷5
监理工程师《目标控制交通工程》押题密卷6
2024年监理工程师《目标控制交通工程》模拟题库1