首页
考研
最新考研题库
中外美术史23新版
建筑类
二级建造师
一级建造师
一级造价工程师
监理工程师
安全工程师
一级消防工程师
消防设施操作员
医学类
主治类
执业药师
护师(初级)资格证考试
主管护师(中级)资格证考试
护士资格证考试
医师类
中药学类
金融类
基金从业资格
银行从业资格
证券从业资格
期货从业资格
银行招聘考试
财会类
初级经济师
中级经济师
初级会计师
中级会计师
注册会计师
税务师
资产评估师
教师类
中学教师笔试
小学教师笔试
幼儿教师笔试
幼儿结构化面试
幼儿专业面试
中小学结构化面试
学历提升
成考(专升本)
成考(高起本、高起专)
自考
网校课程
登录
注册好礼
我的主页
我的提问
我的回答
退出
当前位置:
首页
>
目标控制(交通工程)
>
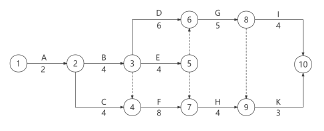
某网络图如图所示(单位:天),其总工期为( )。
单选
某网络图如图所示(单位:天),其总工期为( )。
A 17
B 19
C 21
D 23
正确答案
C
查看解析
搜索
相关试题
单选
要保证公路施工处于较高的工作质量水平,必须从人、材料、机械设备、方法和环境这五大要素着手,简称( )法。
A 4E1M B 4M1E C 2M3D D 1P4C
查看
单选
全面辨识应每年不少于( ),专项辨识应在生产经营环节或其要素发生重大变化或管理部门有特殊要求时及时开展。安全生产风险辨识后形成风险清单
A 4次 B 3次 C 1次 D 2次
查看
单选
公路工程竣工验收需要通车( )年以上。
A 3年 B 4年 C 2年 D 1年
查看
单选
过程策划时,基于( ),融合新技术和所获得的信息,进行过程设计或重新设计。
A 过程实施 B 过程检测 C 过程改进 D 过程要求
查看
单选
下列选项中,属于项目建议书的主要内容的是( )。
A 经济社会和交通运输发展现状及规划 B 交通(运输)量分析及预测 C 建设条件、技术标准及建设方案 D 风险分析及问题与建议
查看
单选
下列选项中,( )不属于企业投资公路建设项目建设程序的内容。
A 可行性研究报告 B 项目申请报告 C 初步设计文件 D 开工备案
查看
单选
以下关于质量体系审核与评审,说法错误的是()
A 开展质量体系审核和评审是保持质量体系持续有效运行的次要手段 B 是对体系要素进行审核、评价,确定其有效性 C 是对运行中出现的问题采取纠正措施,对体系的运行进行管理,保持体系的有效性 D 评价质量体系对环境的适应性,对体系结构中不适应的要素采取改进措施
查看
单选
对于质量检查所发现的质量问题或质量不合格的结果,及时进行原因分析,采取必要的措施,予以纠正,保持工程质量形成过程的受控状态,属于全面质量管理PDCA循环中的(
A 计划 B 实施 C 检查 D 处理
查看
单选
属于反馈控制的是( )
A 旁站监理 B 试验检测 C 监理指令单 D 召开监理例会
查看
单选
以下不属于施工单位安全生产责任的是( )
A 按规定主动接受建设单位的安全检査、审核 B 及时传达、贯彻交通运输主管部门和建设单位有关安全生产的文件、指示 C 应当确保安全防护、文明施工措施费用专款专用,在财务管理中要单独列出安全防护、文明施工措施费用清单,以备建设单位组织核査 D 督促施工单位对施工人员进行安全教育
查看
刷题小程序
热门试卷
2022年监理工程师考试《建设工程目标控制(交通工程)》临考密训卷
2022年监理工程师考试《建设工程目标控制(交通工程)》强化提分卷
2022年监理工程师考试《建设工程目标控制(交通工程)》密训卷(符合2022版新教材)
2022年监理工程师考试《建设工程目标控制(交通工程)》模拟卷(符合2022版新教材)
监理工程师《目标控制交通工程》模拟卷1
监理工程师《目标控制交通工程》模拟卷2
监理工程师《目标控制交通工程》模拟卷3
监理工程师《目标控制交通工程》模拟卷4
监理工程师《目标控制交通工程》押题密卷1
监理工程师《目标控制交通工程》押题密卷2
监理工程师《目标控制交通工程》押题密卷3
监理工程师《目标控制交通工程》押题密卷4
监理工程师《目标控制交通工程》押题密卷5
监理工程师《目标控制交通工程》押题密卷6
2024年监理工程师《目标控制交通工程》模拟题库1