首页
考研
最新考研题库
中外美术史23新版
建筑类
二级建造师
一级建造师
一级造价工程师
监理工程师
安全工程师
一级消防工程师
消防设施操作员
医学类
主治类
执业药师
护师(初级)资格证考试
主管护师(中级)资格证考试
护士资格证考试
医师类
中药学类
金融类
基金从业资格
银行从业资格
证券从业资格
期货从业资格
银行招聘考试
财会类
初级经济师
中级经济师
初级会计师
中级会计师
注册会计师
税务师
资产评估师
教师类
中学教师笔试
小学教师笔试
幼儿教师笔试
幼儿结构化面试
幼儿专业面试
中小学结构化面试
学历提升
成考(专升本)
成考(高起本、高起专)
自考
网校课程
登录
注册好礼
我的主页
我的提问
我的回答
退出
当前位置:
首页
>
目标控制(水利工程)
>
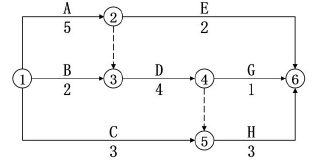
某项目网络计划如图所示(时间单位:天),关于D工作的说法,正确的是( )。
单选
某项目网络计划如图所示(时间单位:天),关于D工作的说法,正确的是( )。
A 工作D只能出现在关键线路上
B 工作D只能出现在非关键线路上
C 工作D可以出现在非关键线路上
D 工作D总时差不为零
正确答案
C
查看解析
搜索
相关试题
单选
( )是工程实体质量形成的关键环节。
A 工程开工前的准备工作 B 工程实施 C 工程质量评定 D 工程验收
查看
单选
根据《水利工程质量事故处理暂行规定》,特大质量事故处理所需的合理工期应大于( )个月。
A 1 B 3 C 6 D 9
查看
单选
倾角70°的地下洞室为( )。
A 平洞 B 斜井 C 竖井 D 缓井
查看
单选
某隐蔽工程,监理工程师检查时认为该隐蔽工程可能存在质量隐患,要求施工方剥离后重新检验,经检验该隐蔽工程符合施工质量要求,根据《水利水电工程标准文件》,对此造成的
A 工期 B 费用和利润 C 工期、费用和利润 D 工期和利润
查看
单选
水工隧洞中进行灌浆施工,顺序正确的是( )。
A 先固结灌浆、再帷幕灌浆、后回填灌浆 B 先固结灌浆、再回填灌浆、后帷幕灌浆 C 先回填灌浆、再帷幕灌浆、后固结灌浆 D 先回填灌浆、再固结灌浆、后帷幕灌浆
查看
单选
为防止自卸汽车在已压实土料面上行驶,黏性土料应采用( )卸料。
A 进占法 B 后退法 C 混合法 D 接力法
查看
单选
某坝基岩石设计灌浆压力2MPa,则满足钻孔裂隙冲洗水流压力要求的是( )。
A 1MPa B 1.2MPa C 1.6MPa D 2MPa
查看
单选
某水电工程,在高边坡处理时,设计者没有充分考虑到地质条件的影响,对明显的节理裂缝重视不够,没有考虑工程措施,以致在基坑开挖时,高边坡大滑坡,造成重大质量事故,发
A 施工方法的原因 B 施工人员的原因 C 设计方案和设计计算失误 D 建筑材料及制品不合格
查看
单选
下列属于监理工程师对勘察设计单位重点核查内容的是( )
A 管理层次 B 人员构成 C 设计任务 D 资质证书类别和等级
查看
单选
下列选项中属于黏土灌浆的是( )。
A 帷幕灌浆 B 固结灌浆 C 接缝灌浆 D 劈裂灌浆
查看
刷题小程序
热门试卷
2022年监理工程师考试《建设工程目标控制(水利工程)》强化提分卷
2022年监理工程师考试《建设工程目标控制(水利工程)》临考密训卷
2021年监理工程师考试《建设工程目标控制(水利工程)》密训卷
2021年监理工程师考试《建设工程目标控制(水利工程)》模拟卷
2023目标控制(水利工程)模拟1
2023目标控制(水利工程)模拟2
2023目标控制(水利工程)模拟3
2023目标控制(水利工程)模拟4
2023目标控制(水利工程)押题密卷1
2023目标控制(水利工程)押题密卷2
2023目标控制(水利工程)押题密卷3
2023目标控制(水利工程)押题密卷4
2023目标控制(水利工程)押题密卷5
2023目标控制(水利工程)押题密卷6
2024年监理工程师《监理目标控制(水利工程)》模拟题库1