首页
考研
最新考研题库
中外美术史23新版
建筑类
二级建造师
一级建造师
一级造价工程师
监理工程师
安全工程师
一级消防工程师
消防设施操作员
医学类
主治类
执业药师
护师(初级)资格证考试
主管护师(中级)资格证考试
护士资格证考试
医师类
中药学类
金融类
基金从业资格
银行从业资格
证券从业资格
期货从业资格
银行招聘考试
财会类
初级经济师
中级经济师
初级会计师
中级会计师
注册会计师
税务师
资产评估师
教师类
中学教师笔试
小学教师笔试
幼儿教师笔试
幼儿结构化面试
幼儿专业面试
中小学结构化面试
学历提升
成考(专升本)
成考(高起本、高起专)
自考
网校课程
登录
注册好礼
我的主页
我的提问
我的回答
退出
当前位置:
首页
>
目标控制(水利工程)
>
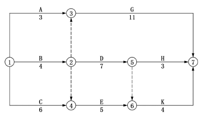
某工程双代号网络计划如下图所示,关键线路有( )条。
单选
某工程双代号网络计划如下图所示,关键线路有( )条。
A 3
B 1
C 2
D 4
正确答案
A
查看解析
搜索
相关试题
单选
( )在工程开工前,应按规定向水利工程质量监督机构办理工程质量监督手续。
A 项目法人 B 监理单位 C 施工单位 D 设计单位
查看
单选
以工程产品的最终质量为研究对象,分析.判断其质量是否达到技术标准或用户的要求,而采用随机抽样检验而获取的质量数据指的是()。
A 控制性数据 B 验收性数据 C 计量值数据 D 计数值数据
查看
单选
自事故发生之日起( )日内,事故造成的伤亡人数发生变化的,应当及时补报。
A 7 B 15 C 28 D 30
查看
单选
《水利工程设计概(估)算编制规定》(水总[2014]429),联合试运转费属于( )。
A 独立费用 B 安装工程费 C 生产准备费 D 设备费
查看
单选
对承包人提出的新工艺,监理机构应提请项目法人组织()及有关专家对工艺试验成果进行评审认定。
A 检测单位 B 监督单位 C 设计单位 D 勘察单位
查看
单选
关于网络计划中箭线的说法,正确的是( )。
A 箭线在网络计划中只表示工作 B 箭线都要占用时间多数要消耗资源 C 箭线的长度表示工作的持续时间 D 箭线的水平投影方向不能从右往左
查看
单选
某工程网络计划如下图所示,工作D的最迟开始时间和总时差分别是( )。
A 6和2 B 6和4 C 7和2 D 7和3
查看
单选
《水利工程设计概(估)算编制规定》(水总[2014]429号),材料运杂费指材料由交货地点运至( )所发生的一切运杂费用。
A 工地安装现场 B 工地分仓库 C 工程所在地 D 买方指定的地点
查看
单选
单位工程完工后,项目法人应组织监理、设计、施工及工程运行管理等单位组成工程外观质量评定组,评定组人数应不少于()人,大型工程不宜少于()人。
A 3,5 B 3,7 C 5,8 D 5,7
查看
单选
某银行给企业贷款100万元,年利率为4%,贷款年限3年,按照复利计算,到期后企业一次性还本付息,到期后企业应支付给银行的利息为()万元。
A 12 B 12.486 C 24.000 D 24.973
查看
刷题小程序
热门试卷
2022年监理工程师考试《建设工程目标控制(水利工程)》强化提分卷
2022年监理工程师考试《建设工程目标控制(水利工程)》临考密训卷
2021年监理工程师考试《建设工程目标控制(水利工程)》密训卷
2021年监理工程师考试《建设工程目标控制(水利工程)》模拟卷
2023目标控制(水利工程)模拟1
2023目标控制(水利工程)模拟2
2023目标控制(水利工程)模拟3
2023目标控制(水利工程)模拟4
2023目标控制(水利工程)押题密卷1
2023目标控制(水利工程)押题密卷2
2023目标控制(水利工程)押题密卷3
2023目标控制(水利工程)押题密卷4
2023目标控制(水利工程)押题密卷5
2023目标控制(水利工程)押题密卷6
2024年监理工程师《监理目标控制(水利工程)》模拟题库1