首页
考研
最新考研题库
中外美术史23新版
建筑类
二级建造师
一级建造师
一级造价工程师
监理工程师
安全工程师
一级消防工程师
消防设施操作员
医学类
主治类
执业药师
护师(初级)资格证考试
主管护师(中级)资格证考试
护士资格证考试
医师类
中药学类
金融类
基金从业资格
银行从业资格
证券从业资格
期货从业资格
银行招聘考试
财会类
初级经济师
中级经济师
初级会计师
中级会计师
注册会计师
税务师
资产评估师
教师类
中学教师笔试
小学教师笔试
幼儿教师笔试
幼儿结构化面试
幼儿专业面试
中小学结构化面试
学历提升
成考(专升本)
成考(高起本、高起专)
自考
网校课程
登录
注册好礼
我的主页
我的提问
我的回答
退出
当前位置:
首页
>
目标控制(水利工程)
>
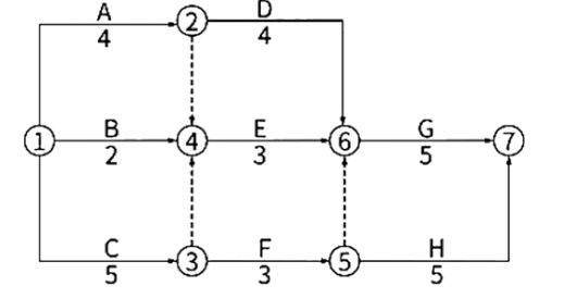
某工程双代号网络计划如下图所示,其关键线路有( )条。
单选
某工程双代号网络计划如下图所示,其关键线路有( )条。
A 2
B 3
C 4
D 5
正确答案
C
查看解析
搜索
相关试题
单选
关于承重模板拆除条件,以下说法正确的是( )。
A 跨度≤2m的悬臂梁,拆除时强度需达到设计值的50% B 跨度>8m的梁、板、拱,拆除时强度需达到设计值的100% C 不承重的侧面模板拆除时,混凝土强度需达到5MPa D 模板拆除时间由承包人自行决定,无需检测强度
查看
单选
碾压混凝土终凝后即应开始保湿养护,养护应持续至上一层碾压混凝土开始铺筑为止。对永久暴露面,养护时间不应少于( )d。
A 7 B 14 C 28 D 30
查看
单选
水轮发电机组试运行中,甩100%负荷时,发电机电压超调量应不大于( )。
A 5% B 10% C 15% D 20%
查看
单选
下列说法中错误的是( )。
A 施工准备阶段质量控制是指工程项目开工前的承包人全面施工准备 B 施工准备质量是属于工作质量范畴 C 施工过程的质量控制的内涵包括全过程施工生产及其中各环节的施工作业过程 D 验收质量控制是指对工程产品质量控制
查看
单选
在工程开工前,对利用的原始基准点、基准线等测量控制点,应由( )复核。
A 发包人 B 监理人 C 施工单位 D 设计单位
查看
单选
对于工程变更,必须有( )指示,承包人才能实施。
A 设计单位 B 监理人 C 发包人 D 监督部门
查看
单选
以下关于承包人提供的材料和工程设备的质量控制的说法,错误的是( )。
A 承包人负责采购、运输和保管完成本合同工作所需的材料和工程设备承包人应对其采购的材料和工程设备负责 B 承包人应按通用合同条款的约定,将各项材料和工程设备的供货人及品种、规格、数量和供货时间等报送监理机构审批 C 承包人应向监理机构提交其负责提供的材料和工程设备的质量证明文件,并满足合同约定的质量标准 D 对承包人提供的材料和工程设备,承包人应会同监理机构进行检验和交货验收
查看
单选
监理机构的准备工作不包括( )。
A 设立监理机构、配置监理人员 B 提请承包人提供工程设计及批复文件 C 组织编制监理规划 D 编制监理实施细则
查看
单选
在施工质量管理中,( )起决定性的作用。
A 人的因素 B 材料因素 C 施工方法 D 环境因素
查看
单选
以下不是按统计抽样检验的目的划分的是( )。
A 预防性抽样检验 B 计数抽样检验 C 验收性抽样检验 D 监督抽样检验
查看
刷题小程序
热门试卷
2022年监理工程师考试《建设工程目标控制(水利工程)》强化提分卷
2022年监理工程师考试《建设工程目标控制(水利工程)》临考密训卷
2021年监理工程师考试《建设工程目标控制(水利工程)》密训卷
2021年监理工程师考试《建设工程目标控制(水利工程)》模拟卷
2023目标控制(水利工程)模拟1
2023目标控制(水利工程)模拟2
2023目标控制(水利工程)模拟3
2023目标控制(水利工程)模拟4
2023目标控制(水利工程)押题密卷1
2023目标控制(水利工程)押题密卷2
2023目标控制(水利工程)押题密卷3
2023目标控制(水利工程)押题密卷4
2023目标控制(水利工程)押题密卷5
2023目标控制(水利工程)押题密卷6
2024年监理工程师《监理目标控制(水利工程)》模拟题库1