首页
考研
最新考研题库
中外美术史23新版
建筑类
二级建造师
一级建造师
一级造价工程师
监理工程师
安全工程师
一级消防工程师
消防设施操作员
医学类
主治类
执业药师
护师(初级)资格证考试
主管护师(中级)资格证考试
护士资格证考试
医师类
中药学类
金融类
基金从业资格
银行从业资格
证券从业资格
期货从业资格
银行招聘考试
财会类
初级经济师
中级经济师
初级会计师
中级会计师
注册会计师
税务师
资产评估师
教师类
中学教师笔试
小学教师笔试
幼儿教师笔试
幼儿结构化面试
幼儿专业面试
中小学结构化面试
学历提升
成考(专升本)
成考(高起本、高起专)
自考
网校课程
登录
注册好礼
我的主页
我的提问
我的回答
退出
当前位置:
首页
>
目标控制(水利工程)
>
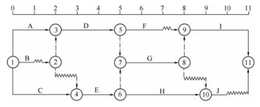
双代号时标网络计划如下图所示,关于时间参数及关键线路的说法,正确的有()。
多选
双代号时标网络计划如下图所示,关于时间参数及关键线路的说法,正确的有()。
A 工作A的总时差为1,自由时差为0
B 工作C的总时差为0,自由时差为0
C 工作B的总时差为1,自由时差为1
D 工作H的最早完成时间为9,最迟完成时间为9
E ①→②→④→⑥→⑦→⑧→⑨→是关键线路
正确答案
BC
查看解析
搜索
相关试题
单选
某大型泵站工程项目法人完成竣工财务决算编制工作的规定期限为完建后( )个月。
A 1 B 3 C 5 D 6
查看
单选
关于单价子目的计量的说法,错误的是( )。
A 承包人对已完成的工程进行计量,向监理人提交进度付款申请单、已完工程量报表和有关计量资料 B 监理人对承包人提交的工程量报表进行复核 C 对数量有异议的,可要求承包人进行共同复核和抽样复测 D 承包人完成工程量清单中每个子目的工程量后,监理工程师应要求承包人派员单独对每个子目的历计量报表进行汇总
查看
单选
关于工程质量保证金的说法,正确的是( )。
A 合同约定缺陷责任期终止后,发包人应按照合同约定,将剩余的质量保证金返还给承包人 B 在合同约定的缺陷责任期终止后,发包人退还剩余质量保证金,承包人不再承担质量保修责任 C 承包人未按照合同约定履行工期缺陷修复义务的,发包人有权从质量保证金中扣除用于各种缺陷修复的支出 D 由承包人原因造成的缺陷,承包人不维修也不承担费用,发包人扣除质量保证金额后,费用超出的,发包人应承担不足部分
查看
单选
不承重的侧面模板,混凝土强度达到( )以上,保证其表面及棱角不因拆模而损坏时,方可拆除。
A 2.0MPa B 1.5MPa C 2.5MPa D 0.5MPa
查看
单选
根据施工单位质量责任的相关规定,以下说法不正确的是( )。
A 施工单位不得超越资质等级许可的业务范围承揽水利工程施工业务 B 施工单位发现设计文件和图纸有差错时,可直接修改设计文件 C 总承包单位与分包单位对分包工程的质量承担连带责任 D 施工单位必须按照经批准的设计文件、有关技术标准和合同约定进行质量检验
查看
单选
跨度为 1.5m 的悬臂钢筋混凝土承重模板,混凝土达到设计强度标准的( )百分率,方可拆除。
A 70% B 100% C 75% D 50%
查看
单选
某企业拟5年内每年投入资金300万元用于技术改造,企业准备存入一笔钱以设立基金,提供每年技术改造所需用的资金,已知年利率为10%,复利计息,那么企业现在应存入基
A 1130.67 B 1137.24 C 1306.67 D 1333.33
查看
单选
关于项目法人在水利工程建设中的质量责任,以下说法不正确的是( )。
A 项目法人应当组织开展施工图设计文件审查,未经审查合格的施工图设计文件不得使用 B 项目法人应当按照国家有关规定办理工程质量监督及开工备案手续 C 项目法人可以明示或暗示勘察、设计、施工单位违反工程建设强制性标准,降低工程质量 D 项目法人应当对参建单位的质量行为和工程实体质量进行检查,并督促整改
查看
单选
根据《水利水电工程施工质量检验与评定规程》(SL 176—2007),涉及工程结构安全的试块、试件及有关材料,应实行( )。
A 见证取样 B 自行检验 C 第三方检测 D 专家评审
查看
单选
某项目计算期6年,每年产品销售收入40万元,经营成本20万元,期末回收残值为10万元。若绘制现金流量图,则第6年末的净现金流量为()。
A 向下的现金流量,数额为50万元 B 向上的现金流量,数额为30万元 C 向上的现金流量,数额为50万元 D 向下的现金流量,数额为30万元
查看
刷题小程序
热门试卷
2022年监理工程师考试《建设工程目标控制(水利工程)》强化提分卷
2022年监理工程师考试《建设工程目标控制(水利工程)》临考密训卷
2021年监理工程师考试《建设工程目标控制(水利工程)》密训卷
2021年监理工程师考试《建设工程目标控制(水利工程)》模拟卷
2023目标控制(水利工程)模拟1
2023目标控制(水利工程)模拟2
2023目标控制(水利工程)模拟3
2023目标控制(水利工程)模拟4
2023目标控制(水利工程)押题密卷1
2023目标控制(水利工程)押题密卷2
2023目标控制(水利工程)押题密卷3
2023目标控制(水利工程)押题密卷4
2023目标控制(水利工程)押题密卷5
2023目标控制(水利工程)押题密卷6
2024年监理工程师《监理目标控制(水利工程)》模拟题库1