首页
考研
最新考研题库
中外美术史23新版
建筑类
二级建造师
一级建造师
一级造价工程师
监理工程师
安全工程师
一级消防工程师
消防设施操作员
医学类
主治类
执业药师
护师(初级)资格证考试
主管护师(中级)资格证考试
护士资格证考试
医师类
中药学类
金融类
基金从业资格
银行从业资格
证券从业资格
期货从业资格
银行招聘考试
财会类
初级经济师
中级经济师
初级会计师
中级会计师
注册会计师
税务师
资产评估师
教师类
中学教师笔试
小学教师笔试
幼儿教师笔试
幼儿结构化面试
幼儿专业面试
中小学结构化面试
学历提升
成考(专升本)
成考(高起本、高起专)
自考
网校课程
登录
注册好礼
我的主页
我的提问
我的回答
退出
当前位置:
首页
>
目标控制(土木建筑)
>
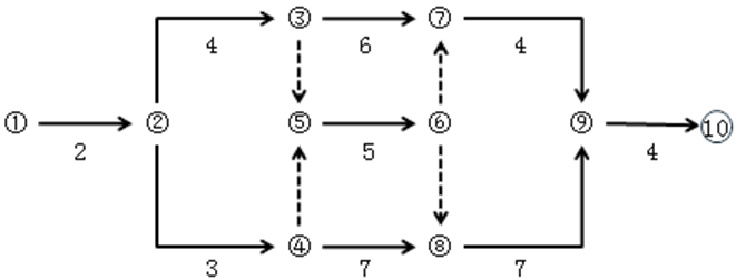
某建设工程施工进度计划如下图所示(时间单位:天),则该计划的计算工期是( )天。
单选
某建设工程施工进度计划如下图所示(时间单位:天),则该计划的计算工期是( )天。
A 20
B 21
C 23
D 25
正确答案
C
查看解析
搜索
相关试题
单选
项目决策阶段对工程质量的影响主要是( )。
A 保证最终产品的质量 B 为工程施工提供直接依据 C 形成实体质量的决定性环节 D 确定工程项目应达到的质量目标和水平
查看
单选
下列关于工程建设参与各方质量控制主体的说法,正确的是( )。
A 政府属于监控主体 B 建设单位属于自控主体 C 工程监理单位属于监控主体 D 勘察设计单位属于自控主体
查看
单选
在工程建设中自始至终把( )作为对工程质量控制的基本原则。
A 质量第一 B 坚持质量标准 C 以人为核心 D 坚持预防为主
查看
单选
下列有关项目可行性研究的表述中,正确的是( )。
A 使项目的建设充分反映承包方的意愿 B 直接影响项目的决策质量和设计质量 C 决定工程质量的关键环节 D 决定了设计意图能否体现
查看
单选
建设单位于2019年2月15日申请领取了施工许可证,但因项目拆迁受阻,工程于2020年2月22日才决定开工。则建设单位( )。
A 向发证机关报告后即可开工 B 应向发证机关申请施工许可证延期 C 应向发证机关重新申请领取施工许可证 D 应当报发证机关重新核验施工许可证
查看
单选
基础设施工程、房屋建筑的地基基础工程和主体结构工程的最低保修期限为( )。
A 3年 B 5年 C 10年 D 设计文件规定的该工程的合理使用年限
查看
单选
我国工程建设实行“政府监督、社会监理与检测、( )”的质量管理与保证体系。
A 企业自控 B 企业监控 C 人民监督 D 依法治理
查看
单选
按照ISO标准的要求,对监理单位的决策层、管理层和执行层分别进行教育培训,其中属于管理层的是( )。
A 总工程师 B 项目总监理工程师 C 专业监理工程师 D 监理员
查看
单选
质量管理体系管理到位的必要条件是( )。
A 全面贯彻 B 时间管理 C 管理行为覆盖其要素定义的管理空间 D 管理体系的识别能力、鉴别能力和解决能力
查看
单选
质量检验时,将总体分割成互不重叠的子总体,在每个子总体中独立地按给定的样本量进行抽样的方法称为( )。
A 等距抽样 B 系统随机抽样 C 分层随机抽样 D 简单随机抽样
查看
刷题小程序
热门试卷
2022年监理工程师考试《建设工程目标控制(土木建筑工程)》临考密训卷
2022年监理工程师考试《建设工程目标控制(土木建筑工程)》强化提分卷
2022年监理工程师考试《建设工程目标控制(土木建筑工程)》全真模拟卷
2022年监理工程师考试《建设工程目标控制(土木建筑工程)》密训卷(符合2022版新教材)
2022年监理工程师考试《建设工程目标控制(土木建筑工程)》冲刺卷(符合2022版新教材)
2022年监理工程师考试《建设工程目标控制(土木建筑工程)》模拟卷(符合2022版新教材)
监理工程师《 目标控制土木建筑》模拟卷1
监理工程师《 目标控制土木建筑》模拟卷2
监理工程师《 目标控制土木建筑》模拟卷3
监理工程师《 目标控制土木建筑》押题密卷1
监理工程师《 目标控制土木建筑》押题密卷2
监理工程师《 目标控制土木建筑》押题密卷3
监理工程师《 目标控制土木建筑》押题密卷4
监理工程师《 目标控制土木建筑》押题密卷5
监理工程师《 目标控制土木建筑》押题密卷6