首页
考研
最新考研题库
中外美术史23新版
建筑类
二级建造师
一级建造师
一级造价工程师
监理工程师
安全工程师
一级消防工程师
消防设施操作员
医学类
主治类
执业药师
护师(初级)资格证考试
主管护师(中级)资格证考试
护士资格证考试
医师类
中药学类
金融类
基金从业资格
银行从业资格
证券从业资格
期货从业资格
银行招聘考试
财会类
初级经济师
中级经济师
初级会计师
中级会计师
注册会计师
税务师
资产评估师
教师类
中学教师笔试
小学教师笔试
幼儿教师笔试
幼儿结构化面试
幼儿专业面试
中小学结构化面试
学历提升
成考(专升本)
成考(高起本、高起专)
自考
网校课程
登录
注册好礼
我的主页
我的提问
我的回答
退出
当前位置:
首页
>
目标控制(土木建筑)
>
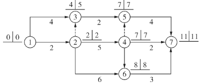
某工程双代号网络计划如下图所示,图中已标出每个节点的最早时间和最迟时间,下列参数计算错误的是( )。
单选
某工程双代号网络计划如下图所示,图中已标出每个节点的最早时间和最迟时间,下列参数计算错误的是( )。
A 工作1—2为关键工作
B 工作1—3的自由时差为1
C 工作3—5为非关键工作
D 工作4—7的总时差为2
正确答案
B
查看解析
搜索
相关试题
单选
监理单位质量管理体系运行中,定期召开监理例会体现了( )的要求。
A 文件标识与控制 B 产品质量追踪检查 C 物资管理 D 内部审核
查看
单选
—组混凝土立方体抗压强度试件测量值分别为42.3MPa,47.6MPa,54.9MPa时,该组试件的试验结果是( )。
A 47.6MPa B 48.3MPa C 51.3MPa D 无效
查看
单选
吊篮内作业人员不得超过( )
A 2人 B 3人 C 1人 D 4人
查看
单选
重点管理能改进组织关键活动的各种因素,是ISO质量管理体系的质量管理原则中( )的基本内容。
A 以顾客为关注焦点 B 领导作用 C 全员参与 D 过程方法
查看
单选
建设单位应自领取施工许可证之日起( )内开工,否则应向发证机关申请延期。
A 3个月 B 6个月 C 9个月 D 1年
查看
单选
图纸会审的会议纪要应由( )负责整理,与会各方会签。
A 监理单位 B 建设单位 C 施工单位 D 设计单位
查看
单选
工程勘察单位应履行的勘察后期服务职责是( )。
A 审查施工设计图纸 B 配合桩基工程施工 C 签署工程保修书 D 参与工程质量事故分析
查看
单选
进行工程质量统计分析时,因分组组数不当绘制的直方图可能会形成( )直方图。
A 折齿型 B 孤岛型 C 双峰型 D 绝壁型
查看
单选
环境条件是指对工程质量特性起重要作用的环境因素,( )属于工程技术环境。
A 通风照明条件 B 工程地质 C 施工环境作业面大小 D 临近的地下管线
查看
单选
单位工程划分的基本原则不正确的是( )。
A 具备独立施工条件并能形成独立使用功能的建筑物或构筑物 B 规模较大的单位工程,能形成独立使用功能的部分 C 主要材料、设备类别和建筑功能划分为一个单位工程 D 单位或子单位工程划分,施工前可由建设、监理、施工单位商议确定
查看
刷题小程序
热门试卷
2022年监理工程师考试《建设工程目标控制(土木建筑工程)》临考密训卷
2022年监理工程师考试《建设工程目标控制(土木建筑工程)》强化提分卷
2022年监理工程师考试《建设工程目标控制(土木建筑工程)》全真模拟卷
2022年监理工程师考试《建设工程目标控制(土木建筑工程)》密训卷(符合2022版新教材)
2022年监理工程师考试《建设工程目标控制(土木建筑工程)》冲刺卷(符合2022版新教材)
2022年监理工程师考试《建设工程目标控制(土木建筑工程)》模拟卷(符合2022版新教材)
监理工程师《 目标控制土木建筑》模拟卷1
监理工程师《 目标控制土木建筑》模拟卷2
监理工程师《 目标控制土木建筑》模拟卷3
监理工程师《 目标控制土木建筑》押题密卷1
监理工程师《 目标控制土木建筑》押题密卷2
监理工程师《 目标控制土木建筑》押题密卷3
监理工程师《 目标控制土木建筑》押题密卷4
监理工程师《 目标控制土木建筑》押题密卷5
监理工程师《 目标控制土木建筑》押题密卷6