首页
考研
最新考研题库
中外美术史23新版
建筑类
二级建造师
一级建造师
一级造价工程师
监理工程师
安全工程师
一级消防工程师
消防设施操作员
医学类
主治类
执业药师
护师(初级)资格证考试
主管护师(中级)资格证考试
护士资格证考试
医师类
中药学类
金融类
基金从业资格
银行从业资格
证券从业资格
期货从业资格
银行招聘考试
财会类
初级经济师
中级经济师
初级会计师
中级会计师
注册会计师
税务师
资产评估师
教师类
中学教师笔试
小学教师笔试
幼儿教师笔试
幼儿结构化面试
幼儿专业面试
中小学结构化面试
学历提升
成考(专升本)
成考(高起本、高起专)
自考
网校课程
登录
注册好礼
我的主页
我的提问
我的回答
退出
当前位置:
首页
>
目标控制(土木建筑)
>
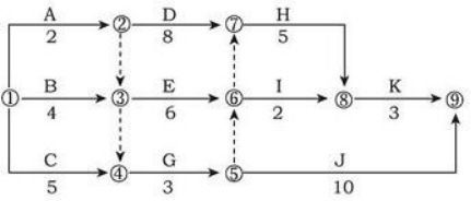
某工程双代号网络计划如下图所示,其关键线路有( )条。
单选
某工程双代号网络计划如下图所示,其关键线路有( )条。
A 2
B 3
C 4
D 5
正确答案
B
查看解析
搜索
相关试题
单选
下列不属于认证机构进行第一阶段审核的目的是( )。
A 审核监理单位的管理体系文件 B 审查第二阶段审核所需资源的配置情况 C 为策划第二阶段审核提供关注点 D 评价监理单位管理体系实施的情况和有效性
查看
单选
监理工程师审查勘察单位提交的勘察成果报告后,应向建设单位提交勘察成果评估报告,不包括( )。
A 勘察工作概况 B 勘察报告编制深度 C 与勘察方案的符合情况 D 勘察任务书的完成情况
查看
单选
根据《建设工程监理规范》,工程施工采用新技术、新工艺时,应由()组织必要的专题论证。
A 施工单位 B 监理单位 C 建设单位 D 施工单位
查看
单选
对于设备采购,一般不采取( )方式。
A 市场采购 B 向生产厂家订货 C 招标采购 D 代理采购
查看
单选
经返修或加固处理仍不能满足安全或重要使用要求的分部工程及单位工程,应( )。
A 严禁验收 B 重新验收 C 允许通过验收 D 按技术处理方案和协商文件进行验收
查看
单选
在费用优化中,费率差表示()。
A 工期缩短单位时间时工程总费用增加的数值 B 工期缩短单位时间时工程直接费用增加的数值 C 工期缩短时间内工程总费用增加的数值 D 工期缩短时间内工程直接费用增加的数值
查看
单选
下列各项中不属于监理单位组织编制质量管理体系文件时应遵循原则的是( )。
A 可操作性 B 相容性 C 确定性 D 集团性
查看
单选
施工前,应由( )制定分项工程和检验批的划分方案,并由( )审核。
A 监理工程师,建设单位 B 施工单位,监理机构 C 施工单位,建设单位 D 监理工程师,监理机构
查看
单选
做好工程施工记录、保存各种信息档案,参与处理索赔事宜,属于施工阶段投资控制的( )措施。
A 组织 B 经济 C 技术 D 合同
查看
单选
某工程采购的国产标准设备,设备制造厂交货地点出厂价为60万元,设备包装费用为2万元,运输及装卸费用为4万元,采购与保管费用为2万元。则该设备的购置费用为( )万
A 60 B 62 C 66 D 68
查看
刷题小程序
热门试卷
2022年监理工程师考试《建设工程目标控制(土木建筑工程)》临考密训卷
2022年监理工程师考试《建设工程目标控制(土木建筑工程)》强化提分卷
2022年监理工程师考试《建设工程目标控制(土木建筑工程)》全真模拟卷
2022年监理工程师考试《建设工程目标控制(土木建筑工程)》密训卷(符合2022版新教材)
2022年监理工程师考试《建设工程目标控制(土木建筑工程)》冲刺卷(符合2022版新教材)
2022年监理工程师考试《建设工程目标控制(土木建筑工程)》模拟卷(符合2022版新教材)
监理工程师《 目标控制土木建筑》模拟卷1
监理工程师《 目标控制土木建筑》模拟卷2
监理工程师《 目标控制土木建筑》模拟卷3
监理工程师《 目标控制土木建筑》押题密卷1
监理工程师《 目标控制土木建筑》押题密卷2
监理工程师《 目标控制土木建筑》押题密卷3
监理工程师《 目标控制土木建筑》押题密卷4
监理工程师《 目标控制土木建筑》押题密卷5
监理工程师《 目标控制土木建筑》押题密卷6