首页
考研
最新考研题库
中外美术史23新版
建筑类
二级建造师
一级建造师
一级造价工程师
监理工程师
安全工程师
一级消防工程师
消防设施操作员
医学类
主治类
执业药师
护师(初级)资格证考试
主管护师(中级)资格证考试
护士资格证考试
医师类
中药学类
金融类
基金从业资格
银行从业资格
证券从业资格
期货从业资格
银行招聘考试
财会类
初级经济师
中级经济师
初级会计师
中级会计师
注册会计师
税务师
资产评估师
教师类
中学教师笔试
小学教师笔试
幼儿教师笔试
幼儿结构化面试
幼儿专业面试
中小学结构化面试
学历提升
成考(专升本)
成考(高起本、高起专)
自考
网校课程
登录
注册好礼
我的主页
我的提问
我的回答
退出
当前位置:
首页
>
目标控制(土木建筑)
>
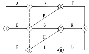
某工程双代号网络计划如下图所示,不属于工作B的后续工作是( )。
单选
某工程双代号网络计划如下图所示,不属于工作B的后续工作是( )。
A 工作D
B 工作E
C 工作J
D 工作K
正确答案
A
查看解析
搜索
相关试题
单选
领导作用的基本内容不包括( )。
A 确定质量方针、质量目标 B 客观公正地评价员工的业绩 C 确立组织结构、职责权限和相互关系 D 形成内部环境
查看
单选
IS0 质量管理体系运行中,质量管理体系要素管理到位的深度取决于( )。
A 要素平均管理水平 B 要素管理水平最低者 C 管理行为推动PDCA 循环程度 D 管理行为的动态性、时间性和周期性
查看
单选
关于工程监理单位的责任和义务的说法中,正确的是()。
A 工程监理单位可以转让工程监理业务 B 未经专业监理工程师签字,建设单位不拨付工程款,不进行竣工验收 C 应当依照法律、法规以及有关技术标准、设计文件和建设工程监理合同,代表建设单位对施工质量实施监理 D 工程监理单位选派具备相应资格的总监理工程师和监理工程师进驻施工现场
查看
单选
下列关于城市轨道交通工程施工质量验收的说法中,正确的是( )。
A 城市轨道工程施工质量验收按照单位工程验收和竣工验收两阶段进行 B 轨道交通工程竣工验收前,应进行3个月的不载客试运行 C 建设单位应在竣工验收合格之日起7个工作日内,将竣工验收报告和相关文件,报城市建设主管部门备案 D 项目验收合格后,城市轨道交通建设工程方可履行相关试运营手续
查看
单选
钢筋连接的一般项目合格点率应符合有关专业验收规范的规定,其一般项目不包括( )。
A 钢筋的接头宜设置在受力较小处 B 同一纵向受力钢筋不宜设置两个或两个以上接头 C 受力钢筋的品种、级别、规格和数量必须符合设计要求 D 接头末端至钢筋弯起点的距离不应小于钢筋直径的10倍
查看
单选
某结构梁的混凝土强度设计等级为C30,其试块强度为35MPa,试块取芯强度评定为26MPa。该结构混凝土验收合格的条件是( )。
A 经项目监理机构确认,试块强度符合验收要求 B 经建设单位组织专家论证,确定符合验收要求 C 经监理单位计算复核,满足设计要求 D 经原设计单位验算,满足结构安全和使用功能
查看
单选
扭剪型高强度螺栓连接副应检验预拉力,关于其检验方法及数量的说法中,正确的是()。
A 检查数量:现场随机抽取,每批应抽取8套 B 检验方法:检查焊接工艺评定报告 C 检查数量:全数检查。 D 高强度螺栓连接副保管时间超过3个月后使用时,应按相关要求重新进行紧固轴力试验,并应在合格后再使用
查看
单选
建设单位负责采购的主要设备进场后,应由( )三方共同进行开箱检查。
A 建设单位、供货单位、施工单位 B 供货单位、施工单位、项目监理机构 C 建设单位、施工单位、项目监理机构 D 供货单位、设计单位、施工单位
查看
单选
根据《建设工程监理规范》下列施工单位报审表中,需由建设单位签署审批意见的是( )。
A 开工报审表 B 分包单位资格报审表 C 工程材料、构配件、设备报审表 D 施工试验室报审表
查看
单选
专业监理工程师在对进场材料进行验收时发现某批次材料不合格,应( )。
A 将材料降低标准后使用 B 对该批材料的使用不予计量 C 要求施工单位限期将其撤出施工现场 D 向主管部门报告
查看
刷题小程序
热门试卷
2022年监理工程师考试《建设工程目标控制(土木建筑工程)》临考密训卷
2022年监理工程师考试《建设工程目标控制(土木建筑工程)》强化提分卷
2022年监理工程师考试《建设工程目标控制(土木建筑工程)》全真模拟卷
2022年监理工程师考试《建设工程目标控制(土木建筑工程)》密训卷(符合2022版新教材)
2022年监理工程师考试《建设工程目标控制(土木建筑工程)》冲刺卷(符合2022版新教材)
2022年监理工程师考试《建设工程目标控制(土木建筑工程)》模拟卷(符合2022版新教材)
监理工程师《 目标控制土木建筑》模拟卷1
监理工程师《 目标控制土木建筑》模拟卷2
监理工程师《 目标控制土木建筑》模拟卷3
监理工程师《 目标控制土木建筑》押题密卷1
监理工程师《 目标控制土木建筑》押题密卷2
监理工程师《 目标控制土木建筑》押题密卷3
监理工程师《 目标控制土木建筑》押题密卷4
监理工程师《 目标控制土木建筑》押题密卷5
监理工程师《 目标控制土木建筑》押题密卷6