分析

案例题 某水库除险加固工程包括土石坝加固、溢洪道闸门更换及相关设施设备改造。发包人与承包人甲依据《水利水电工程标准施工招标文件》(2009 年版)签订施工合同,合同约定:(1)合同工期26 天,在合同履行过程发生了以下事件:
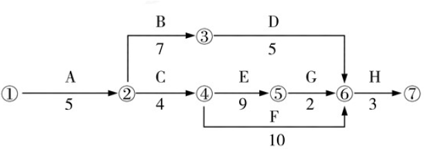
事件一:施工单位编制了施工进度计划网络图。如图2 所示:

图2 施工进度网络图(时间单位:天)
事件二:施工单位将图2 的施工进度计划网络图报送监理后,总监理工程师发现E 工作应该在B 工作完成后才能开始。要求施工单位修改,施工单位按监理单位提出的工序要求调整了进度计划,各项工作持续时间不变。
事件三:监理单位对施工单位修改后的施工进度计划进行审核,要求施工单位在计划实施中确保修改后的进度计划总工期应与原计划总工期保持不变。原计划各项工作相关参数见表2。
表2 相关参数表

事件四:水工金属结构安装前,施工单位参照有关规定检查后进行安装。
事件五:施工单位拟将护坡工程分包给乙公司,并与已公司签订合同并口头通知项目法人。
问题
1.写出事件一中,施工进度计划的关键线路(以工作表示并计算总工期)。
2.写出事件二中,施工单位修改后的进度计划的关键线路(以工作表示)并计算总工期。
3.事件三中,从赶工费最优的角度考虑,写出应压缩的工作项,每项工作压缩天数,
列式计算所需赶工费用(元)。
4.指出事件四中水工金属结构安装前应检查哪些内容?对运输和存放中哪些内容进行记录?
5.根据事件五,指出施工单位做法不妥之处,说明理由。并指出施工单位对乙 公司进行分包时应履行哪些程序?

正确答案
1.
关键线路:A→C→E→G→H;总工期:T=5+4+9+2+3=23 天。
2.
修改后的关键线路:A→B→E→G→H;总工期:T=5+7+9+2+3=26 天。
3.
(1)应压缩的工作项有E、F、H。
(2)E 工作压缩2 天,花费2×1=2 万元; F 工作压缩1 天,花费1 万元。H 工作压缩1天,花费1.5 万元,所需赶工费用=2+1+1.5=4.5 万元。
4.()
检查是否具有出厂合格证、设备安装说明书;有关技术文件;对运输和存放过程中的变形、受潮、损坏等进行记录。
5.
(1)口头通知项目法人不妥
理由:应征得项目法人同意并书面通知项目法人。
(2)施工单位应选择有资质分包单位;
对分包单位进行质量、进度等方面管理;
对分包工程质量负全部责任;
查看解析

相关试题

刷题小程序
水利水电工程管理与实务题库小程序