分析

案例题 某小型水库除险加固工程的主要建设内容包括:土坝坝体加高培厚、新建坝体防渗系统、左岸和右岸输水涵进口拆除重建等。依据《水利水电工程标准施工招标文件》编制招标文件。发包人与承包人签订的施工合同约定;(1)合同工期为280 天,由承包人编制并经监理人审核的施工进度计划如图2 所示;(2)签约合同价为680 万元;(3)工程预付款为签约合同价的10%;开工前一次性支付,按R=[A(C-F1×S)]/[(F2-F1)×S](其中,F2=80%,F1=20%)扣回;(4)提交履约保证金,不扣留质量保证金。工程施工过程中发生如下事件:

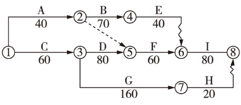
图2 施工进度计划(单位:天)
事件1:A、B 工作按进度顺利完成,但E 工作施工时,施工单位发现图纸存在错误,经技术论证后,由设计单位对图纸进行修改后继续施工,由此造成E 工作停滞30 天;工作D施工时,因施工现场条件变化,发包人提出了更高的质量要求,导致D 工作量增加了30%。
针对上述情形造成的工期延长和费用增加,施工单位向监理单位递交了工期索赔和费用索赔的申请。
事件2:工程实施到第3 个月时,本工程的项目经理调动到企业任另职,承包人向监理人提交了更换项目经理的申请。拟新任本工程项目经理人选当时正在某河道冶工程任项目经理,因建设资金落实导致该河道整治施工暂停已有135 天,河道整治工程的建设单位同意项目经理调走。
事件3:由于发包人未按期提供施工图纸,导致混凝土防渗墙推迟10 天开始,承包人按监理人的指示采取赶工措施保证按期完成。截至2021 年2 月份,累计已完成合额442 万元;3 月份完成合额87 万元,混凝土防渗墙的赶工费用为5 万元,且无工程变更及根据合同应增加或减少金额。承包人按合同约定向监理人提交了2021 年3 月份的进度付款申请及相应的支持性证明。
【问题】
1.指出图2 的关键线路(用节点代节表示)和计划工期;
2.本工程适用于哪种导流方式?确定围堰顶高程需要考虑哪些要素?
3.事件1 中的工期索赔和费用索赔是否成立,并说明理由。
4.根据《注册建造量执业管理办法(试行)》,事件2 中拟新本工程项目经理的人选是否违反建造师执业的相关规定?说明理由。
5.计算事件2 中2021 年3 月份的工程预付款的扣回金额;除没有产生费用的内容外,承包人日提交的2021 年3 月份进度付款申请单内容还有哪些?相应的金额分别为多少万元?
(计算结果保留小数点后1 位)

正确答案
1.
①→③→⑤→⑥→⑧,总工期为280 天。
2.
(1)导流方式:分期围堰导流。
(2)确定围堰顶高程需要:设计洪水的静水位、波浪爬高和安全加高。
3.()
①费用索赔成立。图纸错误属非施工单位责任(或设计单位责任),所以费用索赔成立。
工期索赔不成立。E 工作处于非关键路线,总时差为50 天,停滞30 天未超过总时差,所以工期索赔不成立。
②工期索赔成立。提出更高质量要求属于建设单位责任(或非施工单位责任)且工作D位于关键路线,因此工期索赔成立。
费用索赔成立。提出更高质量要求属于建设单位责任(或非施工单位责任),因此费用索赔成立。
4.
不违反建造师执业相关要求。
理由:根据注册建造师不得同时担任两个及以上建设工程施工项目负责人。发生下列情形之一的除外:因非承包方原因致使工程项目停工超过120 天(含)经建设单位同意的。
本题中是由于建设资金未落实导效的智停,且已有138 天超过了120 天,并且已经争得了该工程建设单位的同意,故满足规定要求。
5
(1)A=680×10%=68.0 万元:
根据预付款扣回公式求得:
R2=68×(442-20%×680)/(80%×680-20%×680)=51.0 万元
R3=68×(442+87-20%×680)/(80%×680-20%×680)=65.5 万元
因为65.5 万元小于68 万元,所以3 月份的工程预付款扣回金额为:65.5-51.0=14.5万元。
(2)申请单中内容及相应的金额还有:
1)截至本次付款周期末已经实施工程的价款为442+87=529.0 万元;
2)索赔金额为5.0 万元;
3)扣减的返还预付款为14.5 万元。
查看解析

相关试题

刷题小程序
水利水电工程管理与实务题库小程序