分析

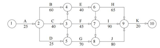
案例题 某施工单位承建了一段山区三级公路路基工程,路段长 5.27km,路基宽 8.50m,该公路为两车道,路线地形起伏较大,填挖基本平衡,填石路堤填料主要为弱风化石灰岩,开工前,施工单位编制了实施性施工组织设计,并经监理工程师审批同意,其施工进度双代号网络计划如图所示。

施工中发生如下事件:
事件一:填石路堤正式施工前,施工单位按照施工方案进行填石路堤试验路段的施工,通过试验确定了施工过程工艺控制方法、质量控制标准以及压实工艺参数,其压实工艺参数包括压实机械规格、压实功率等。
事件二:实施性施工组织设计中,填石路堤施工技术和质量控制要求部分内容如下:
(1)路基原地基处理后压实度应不小于 85%;
(2)硬质石料填筑路堤时,应同步进行边坡码砌;
(3)路基填料粒径应不大于 500mm,并不超过层厚的 1/3;
(4)施工过程中,每填高 6m,需检测路基中线和宽度。
事件三:填石路堤分层填筑的主要工艺有:①分层填筑;②振动碾压;③路基成型;④施工准备;⑤摊铺平整;⑥填料装运;⑦路基整修;⑧检测签认。施工过程中,施工单位严格按照已审批的实施性施工组织设计进行填石路堤压实质量的检测和控制。
问题:
1.确定双代号网络计划的关键线路。
2.事件一中,补充试验路段还应确定的压实工艺参数。
3.逐条判断事件二中的要求是否正确,若不正确写出正确要求。
4.写出事件三中正确的工艺顺序(写出序号即可,如⑤①③…)。
5.事件三中,填石路堤压实质量控制应采用哪两项指标?

正确答案
1.关键线路:①→②→④→⑥→⑦→⑨→⑩和①→②→③→⑤→⑧→⑨→⑩(或 A→B→E→I→K 和 A→C→G→J→K)。
2.压实工艺参数还有机械组合、松铺厚度、碾压遍数、碾压速度、最佳含水率及碾压时含水率范围。
3.(1)正确。
(2)正确。
(3)不正确。
正确做法:路堤填料粒径应不大于 500mm,并宜不超过层厚的 2/3.路床底面以下 400mm 范围内,填料最大粒径不得大于 150mm,其中小于 5mm 的细料含量应不小于 30%。
(4)不正确。
正确做法:施工过程中,每填高 3m 宜检测路基中线和宽度。
4.工艺顺序:④⑥①⑤②⑧③⑦。
5.填石路堤压实质量控制两项指标:沉降差、孔隙率。
查看解析

相关试题

单选
压实度检测中需要使用基板的检测方法是( )。
A 灌砂法 B 环刀法 C 核子密度湿度仪法 D 无核密度仪法
查看
单选
土石路堤施工过程质量控制中,压实质量可采用( )指标进行检测。
A 压实度 B 沉降差值 C 弯沉值 D CBR 值
查看
单选
加筋挡士墙施工中,靠近墙面板 1m 范国内的路基压实应采用( )。
A 羊足碾压实 B 小型机具夯实或人工夯实 C 中型钢轮压路机压实 D 强夯夯实
查看
单选
按组成结构分类,AC-I 型沥青混凝上属于( )。
A 骨架-空隙结构 B 密实-骨架结构 C 骨架-悬浮结构 D 密实-悬浮结构
查看
单选
沥青碎石玛蹄脂混合料(SMA)的结构类型是( )。
A 密实-骨架型结构 B 密实-悬浮型结构 C 骨架一空隙型结构 D 空隙一悬浮型结构
查看
单选
预应力混凝士梁的封端施工,混凝士强度应符合设计规定,并应严格控制梁体( )。
A 高度 B 长度 C 宽度 D 体积
查看
单选
以下选项属于中等跨度隧道的是( )
A 服务隧道 B 双车道隧道 C 三车道隧道 D 四车道隧道
查看
单选
关于仰拱衬砌和仰拱回填施工的说法,错误的是( )。
A 仰拱混凝土衬砌应先于拱墙混凝土衬砌施工,超前距离一般不宜大于衬砌浇筑循环长度的 2 倍。 B 仰拱衬砌混凝土应整幅一次浇筑成形,不得左右半幅分次浇筑 C 仰拱填充和垫层混凝土强度达到设计强度的 90%方可允许运渣车辆通行 D 仰拱填充和垫层混凝土浇筑宜采用插入式振捣器振捣密实
查看
单选
下列情形中,根据《公路工程设计变更管理办法》,属于重大设计变更的是( )。
A 连续长度 2km 以下的路线方案调整的 B 特大桥的结构形式发生变化的 C 隧道施工方案发生变化的 D 工程费用超过施工图设计批准预算的
查看
单选
根据《公路工程施工分包管理办法》,下列关于说法正确的是( )。
A 发包人与分包人没有合同关系 B 监理人与分包人有监理与被监理的关系 C 分包人对分包工程的实施具有全面管理责任 D 分包工程支付,应由分包人向监理人报送进度付款申请单
查看
刷题小程序
公路工程管理与实务题库小程序