1.不妥当。
理由:开工前,编制本工程施工组织设计和进度计划。
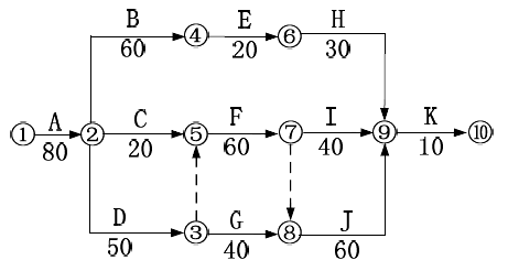
2.(1)

(2)80+50+60+60+10=260 天;关键线路:A→D→F→J→K。
(3)250-80-30=140 天,在场内停留时间最短为140 天。
3.进度计划的调整,一般有以下几种方法:
(1)关键工作的调整;(2)改变某些工作间的逻辑关系;(3)剩余工作重新编制进度计划;(4)非关键工作调整;(5)资源调整。
4.总监理工程师(建设单位项目负责人)组织对地基与基础分部工程验收时,参加人员:总监理工程师、建设单位项目负责人、设计单位项目负责人、勘察单位项目负责人、施工单位技术负责人、质量负责人及项目技术负责人、项目经理、项目质量负责人。