分析

案例题 某施工单位中标承建某商业办公楼工程,建筑面积 24000 ㎡,地下一 层,地上六层,钢筋混凝土现浇框架结构,钢筋混凝土筏形基础。主体结构混凝土强度等 级 C30,主要受力钢筋采用 HRB400 级,直径 20mm 的钢筋,受力钢筋连接采用机械连接。 中标后,施工单位根据招标文件、施工合同以及本单位的要求,确定了工程的管理目标、 施工顺序、施工方法和主要资源配置计划。施工单位项目负责人主持,项目经理部全体管 理人员参加,编制了单位工程施工组织设计,由项目技术负责人审核,项目负责人审批。
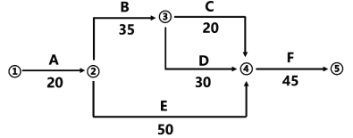
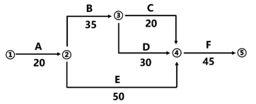
施工单位向监理单位报送该单位工程施工组织设计,监理单位认为该单位工程施工组 织设计中只明确了质量、安全、进度三项管理目标,管理目标不全面,要求补充。主体结 构施工时,直径≥20m 的主要受力钢筋按设计要求采用了钢筋机械连接,取样时,施工单 位试验员在钢筋加工棚制作的钢筋机械连接抽样检验接头试件。工程进入装饰装修施工阶 段后,施工单位编制了如下图的装饰装修阶段施工进度计划网络图(时间单位:天)并经 总监理工程师和建设单位批准。施工过程中 C 工作因故延迟开工 8 天。

1. 指出施工单位单位工程施工组织设计编制与审批管理的不妥之处,写出正确做法。
2. 根据监理单位的要求,还应补充哪些管理目标?(至少写 4 项)
3. 指出主体结构施工时存在的不妥之处,写出正确作法。
4. 写出施工进度计划网络图中 C 工作的总时差和自由时差。

5. C 工作因故延迟后,是否影响总工期,说明理由。写出 C 工作延迟后的总工期。

正确答案
1. 不妥 1:施工组织设计由项目技术负责人审核。
正确做法:应由施工单位主管部门审核。
不妥 2:施工组织设计由项目负责人审批。
正确做法:应由施工单位技术负责人或技术负责人授权的技术人员审批。
2. 还应补充的管理目标包括:成本、环保,节能、绿色施工。

3. 不妥 1:施工单位试验员进行抽样检验接头试件。
正确做法:应在监理工程师见证下取样。
不妥 2:在钢筋加工棚制作的钢筋机械连接抽样检验接头试件。
正确做法:接头试件应从工程实体中截取。
4. C 工作总时差为 10 天,C 工作自由时差为 10 天。
总时差=min(所在线路与关键线路持续时间之差)
5. (1)不影响总工期。
理由:因为 C 工作的总时差为 10 天,因故延迟开工 8 天未超过总时差,因此不影响总工期。
(2)C 工作延迟后的总工期为 130 天。
查看解析

相关试题

单选
混凝土结构的环境类别III的劣化机理是( )。
A 正常大气作用引起钢筋锈蚀 B 反复冻融导致混凝土损伤 C 硫酸盐等化学物质对混凝土的腐蚀 D 氯盐侵入引起钢筋锈蚀
查看
单选
组织并主持节能分部验收工作的是()。
A 节能专业监理工程师 B 总监理工程师 C 施工单位项目负责人 D 节能设计工程师
查看
单选
关于主体结构混凝土搅拌与浇筑,下列正确的是( )。
A 泵送混凝土搅拌时,粉煤灰、水泥、外加剂宜同步投料 B 混凝土泵车应尽可能靠近浇筑地点,浇筑时由近至远进行 C 单向板宜沿着板的长边方向浇筑 D 在浇筑竖向结构混凝土前,应先在底部填以不小于30mm厚与混凝土中水泥、砂配比成分相同的水泥砂浆
查看
单选
工程现场临时耗水总量为 Q=15(L/s),管网中水流速度 v=1.5(m/s),该工程现场施工用水的供水管径宜选用( )mm 的水管。
A 75 B 100 C 125 D 250
查看
单选
下列可以由二建建造师担任项目负责人的项目是( )
A 建筑层数为 30 层写字楼工程 B 单跨跨度为 36m 的钢结构厂房工程 C 单项工程合同额 1500 万住宅小区 D 单项工程合同额 1200 万装饰装修工程
查看
单选
建筑物高度相同时,体型系数由大到小的顺序为( )。
A 圆形>正方形>长方形>其他组合形式 B 正方形>长方形>圆形>其他组合形式 C 长方形>圆形>其他组合形式>正方形 D 其他组合形式>长方形>正方形>圆形
查看
单选
跨度6m、设计混凝土强度等级C30的板,模板采用快拆支架体系,支架立杆间距2m,拆除底模时的同条件养护标准立方体试块抗压强度值至少应达到( )。
A 15N/mm2 B 18N/mm2 C 22.5N/mm2 D 30N/mm2
查看
单选
某7层宾馆建筑,高24m,属于( )。
A 单层建筑 B 多层建筑 C 中高层建筑 D 高层建筑
查看
单选
下列关于防水砂浆的说法,错误的是( )。
A 操作简便 B 造价便宜 C 适用于有剧烈振动、处于侵蚀性介质的工程 D 主要依靠特定的某种外加剂达到防水抗渗的目的
查看
单选
下列项目可由二级注册建造师担任项目负责人的是( )。
A 25层办公楼 B 100m高某世贸中心大楼 C 单体建筑面积30000m2的展览馆 D 总建筑面积80000m2的住宅小区
查看
刷题小程序
建筑工程管理与实务题库小程序