首页
考研
最新考研题库
中外美术史23新版
建筑类
二级建造师
一级建造师
一级造价工程师
监理工程师
安全工程师
一级消防工程师
消防设施操作员
医学类
主治类
执业药师
护师(初级)资格证考试
主管护师(中级)资格证考试
护士资格证考试
医师类
中药学类
金融类
基金从业资格
银行从业资格
证券从业资格
期货从业资格
银行招聘考试
财会类
初级经济师
中级经济师
初级会计师
中级会计师
注册会计师
税务师
资产评估师
教师类
中学教师笔试
小学教师笔试
幼儿教师笔试
幼儿结构化面试
幼儿专业面试
中小学结构化面试
学历提升
成考(专升本)
成考(高起本、高起专)
自考
网校课程
登录
注册好礼
我的主页
我的提问
我的回答
退出
当前位置:
首页
>
建设工程施工管理
>
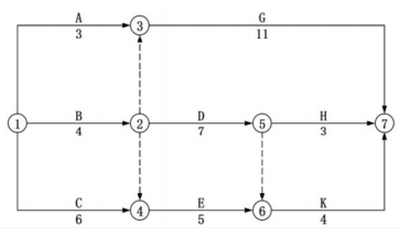
某工程双代号网络计划如下图所示,关键线路有()条。
单选
某工程双代号网络计划如下图所示,关键线路有()条。
A 3
B 1
C 2
D 4
正确答案
A
查看解析
搜索
相关试题
单选
一般投资项目的初步设计可以确定是( )。
A 投资估算 B 设计概算 C 施工图预算 D 合同价
查看
单选
除国家对采用高新技术成果有特别规定外,以工业产权、非专利技术作价出资的比例不得超过投资项目资本金总额的()。
A 30% B 25% C 20% D 15%
查看
单选
下列适用于技术复杂且时间紧迫的工程项目的结构是()。
A 强矩阵式组织结构 B 中矩阵式组织结构 C 弱矩阵式组织结构 D 职能式组织结构
查看
单选
规模较大的分部(分项)工程施工方案应按( )进行编制和审批。
A 施工组织总设计 B 单位工程施工组织设计 C 重点施工方案 D 分部分项工程施工组织设计
查看
单选
关于招标人组建的资格审查委员会,正确的是( )。资格审查委员会应由招标人代表和有关技术、经济等方面的专家组成,成员人数为5人以上单数,其中技术、经济等方面的专家
A 资格审查委员会成员人数为10人,技术、经济等方面的专家8人 B 资格审查委员会成员人数为9人,技术、经济等方面的专家5人 C 资格审查委员会成员人数为9人,投标人代表1人 D 资格审查委员会成员人数为7人,技术、经济等方面的专家5人
查看
单选
单价合同履行过程中,因设计变更引起工程量清单中的某分部分项工程量增加时,该分部分项工程量应按()计量。
A 原招标工程量清单中的工程量 B 承包人履行合同义务完成的工程量 C 承包人提交的已完工程量 D 招标文件中所附施工图纸工程量
查看
单选
根据《标准施工招标文件》,承包人自检确认的工程隐蔽部位具备覆盖条件后,监理人未按与承包人约定的时间进行检查且没有其他指示,承包人正确的做法是()。
A 自行完成覆盖工作,并拒绝监理人重新检查的要求 B 自行完成覆盖工作,并将相应记录报送监理人签字确认 C 自行完成覆盖工作,并向监理人进行索赔 D 报告政府质量监督机构后自行完成覆盖工作
查看
单选
施工合同签订前,中标人应按招标文件规定向招标人提交的凭证是( )。
A 投标保证金凭证 B 预付款担保凭证 C 履约担保凭证 D 质量管理体系认证文件
查看
单选
下列影响工程施工进度的因素中,属于建设单位因素的是( )。
A 汇率浮动和通货膨胀 B 不明的水文气象条件 C 提供的场地不能满足工程正常需要 D 合同签订时遗漏条款、表述失当
查看
单选
利用横道图表示工程进度计划的主要特点是( )。
A 能够反映工作所具有的机动时间 B 能够明确表达各项工作之间的逻辑关系 C 形象直观,易于编制和理解 D 能方便地利用计算机进行计算和优化
查看
刷题小程序
热门试卷
2022年二级建造师考试《建设工程施工管理》密训卷
2022年二级建造师考试《建设工程施工管理》冲刺卷(二)
2022年二级建造师考试《建设工程施工管理》冲刺卷(一)
2022年二级建造师考试《建设工程施工管理》模拟卷(三)
2022年二级建造师考试《建设工程施工管理》模拟卷(二)
2022年二级建造师考试《建设工程施工管理》模拟卷(一)
2022年二级建造师考试《建设工程施工管理》机考模拟演练卷(一)(符合2022年新版教材)
2022年二级建造师考试《建设工程施工管理》机考模拟演练卷(二)(符合2022年新版教材)
2022年二级建造师考试《建设工程施工管理》密训卷(符合2022年新版教材)
2022年二级建造师考试《建设工程施工管理》冲刺卷(二)(符合2022年新版教材)
二级建造师《建设工程施工管理》预测一
二级建造师《建设工程施工管理》预测二
二级建造师《建设工程施工管理》预测三
二级建造师《建设工程施工管理》预测四
二级建造师《建设工程施工管理》预测五