首页
考研
最新考研题库
中外美术史23新版
建筑类
二级建造师
一级建造师
一级造价工程师
监理工程师
安全工程师
一级消防工程师
消防设施操作员
医学类
主治类
执业药师
护师(初级)资格证考试
主管护师(中级)资格证考试
护士资格证考试
医师类
中药学类
金融类
基金从业资格
银行从业资格
证券从业资格
期货从业资格
银行招聘考试
财会类
初级经济师
中级经济师
初级会计师
中级会计师
注册会计师
税务师
资产评估师
教师类
中学教师笔试
小学教师笔试
幼儿教师笔试
幼儿结构化面试
幼儿专业面试
中小学结构化面试
学历提升
成考(专升本)
成考(高起本、高起专)
自考
网校课程
登录
注册好礼
我的主页
我的提问
我的回答
退出
当前位置:
首页
>
建设工程施工管理
>
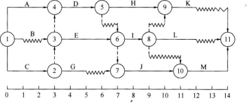
某分部工程双代号时标网络计划如下图所示,其中工作A的总时差和自由时差( )d。
单选
某分部工程双代号时标网络计划如下图所示,其中工作A的总时差和自由时差( )d。
A 分别为1和0
B 均为1
C 分别为2和0
D 均为0
正确答案
A
查看解析
搜索
相关试题
单选
根据《国务院关于投资体制改革的决定》,实行备案制的项目是( )。
A 政府直接投资的项目 B 采用资金注入方式的政府投资项目 C 《政府核准的投资项目目录》外的企业投资项目 D 《政府核准的投资项目目录》内的企业投资项目
查看
单选
关于投标人投标报价的说法,错误的是( )。
A 投标人可以进行适当的总价优惠 B 未填写单价和合价的项目,视为此项费用已包含在已标价工程量清单中其他项目的单价和合价之中 C 不同承发包模式对于投标报价高低有直接影响 D 招标工程量清单与计价表中列明的所有需要填写的单价和合价的项目,投标人均应填写且只允许有一个报价
查看
单选
下列关于施工承包模式的说法中,正确的是( )。
A 施工总承包管理模式有利于建设单位对工程总造价的早期控制 B 平行承包有利于建设单位择优选择施工单位 C 采用联合体承包模式时,建设单位合同结构比较复杂 D 合作体承包模式下,建设单位承担风险最小
查看
单选
项目建设准备阶段的工程造价是( )。
A 投资估算 B 设计概算 C 施工图预算 D 合同价
查看
单选
编制项目建议书属于一般投资项目建设实施程序的( )。
A 投资决策阶段 B 建设实施阶段 C 建设准备阶段 D 工程施工阶段
查看
单选
除国家对采用高新技术成果有特别规定外,以工业产权作价出资的比例不得超过投资项目资本金总额的( )。通过发行金融工具等方式筹措的各类资金,应当分类为权益工具的,可
A 20%;30% B 20%;50% C 50%;20% D 50%;30%
查看
单选
下列投资项目中,最低资本金比例要求最高的是( )。
A 公路项目 B 水泥项目 C 电解铝项目 D 保障性住房项目
查看
单选
工程开工前,申请办理工程质量监督手续的质量责任主体是( )。
A 建设单位 B 施工单位 C 监理单位 D 设计单位
查看
单选
在工程开工建设前,需要( )切实做好各项建设准备工作。
A 建设单位 B 设计单位 C 监理单位 D 施工单位
查看
单选
下列投资项目中,实行审批制管理的是( )。
A 企业投资项目 B 政府投资项目 C 私人投资项目 D 外商投资项目
查看
刷题小程序
热门试卷
2022年二级建造师考试《建设工程施工管理》密训卷
2022年二级建造师考试《建设工程施工管理》冲刺卷(二)
2022年二级建造师考试《建设工程施工管理》冲刺卷(一)
2022年二级建造师考试《建设工程施工管理》模拟卷(三)
2022年二级建造师考试《建设工程施工管理》模拟卷(二)
2022年二级建造师考试《建设工程施工管理》模拟卷(一)
2022年二级建造师考试《建设工程施工管理》机考模拟演练卷(一)(符合2022年新版教材)
2022年二级建造师考试《建设工程施工管理》机考模拟演练卷(二)(符合2022年新版教材)
2022年二级建造师考试《建设工程施工管理》密训卷(符合2022年新版教材)
2022年二级建造师考试《建设工程施工管理》冲刺卷(二)(符合2022年新版教材)
二级建造师《建设工程施工管理》预测一
二级建造师《建设工程施工管理》预测二
二级建造师《建设工程施工管理》预测三
二级建造师《建设工程施工管理》预测四
二级建造师《建设工程施工管理》预测五