首页
考研
最新考研题库
中外美术史23新版
建筑类
二级建造师
一级建造师
一级造价工程师
监理工程师
安全工程师
一级消防工程师
消防设施操作员
医学类
主治类
执业药师
护师(初级)资格证考试
主管护师(中级)资格证考试
护士资格证考试
医师类
中药学类
金融类
基金从业资格
银行从业资格
证券从业资格
期货从业资格
银行招聘考试
财会类
初级经济师
中级经济师
初级会计师
中级会计师
注册会计师
税务师
资产评估师
教师类
中学教师笔试
小学教师笔试
幼儿教师笔试
幼儿结构化面试
幼儿专业面试
中小学结构化面试
学历提升
成考(专升本)
成考(高起本、高起专)
自考
网校课程
登录
注册好礼
我的主页
我的提问
我的回答
退出
当前位置:
首页
>
建设工程施工管理
>
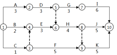
某建设工程网络计划如下图(时间单位:月),该网络计划的关键线路有( )。
多选
某建设工程网络计划如下图(时间单位:月),该网络计划的关键线路有( )。
A ①-②-⑤-⑦-⑩
B ①-④-⑥-⑧-⑩
C ①-②-⑤-⑥-⑧-⑩
D ①-②-⑤-⑥-⑧-⑨-⑩
E ①-④-⑥-⑧-⑨-⑩
正确答案
ACD
查看解析
搜索
相关试题
单选
根据《建设工程工程量清单计价标准》,用于招标时尚未确定或详细说明的工程、服务和工程实施中可能发生的合同价款调整等所预留的费用,应计入( )。
A 暂列金额 B 暂估价 C 措施项目费 D 总承包服务费
查看
单选
根据《建设工程监理范围和规模标准规定》,下列工程项目必须实行监理的是( )。
A 总投资额 2500 万元的供水市政工程 B 建筑面积 4.5 万平方米的住宅小区工程 C 总投资额 3500 万元的公路建设项目 D 使用国内银行贷款的工业厂房建设项目
查看
单选
某施工企业需要编制一项施工工序的人工定额,该工序具有施工条件正常、产品稳定、工序重复量大和统计工作制度健全的特点。针对这种情况,最适合采用的人工定额编制方法是(
A 技术测定法 B 统计分析法 C 比较类推法 D 经验估计法
查看
单选
在对一批大量砖块进行质量抽样检验时,首先从总体中抽取若干堆砖,然后在每堆中再抽取一定数量的砖块进行检验。这种抽样方法属于( )。
A 简单随机抽样 B 系统随机抽样 C 分层随机抽样 D 分级随机抽样
查看
单选
关于工程缺陷责任期的说法,正确的是( )。
A 缺陷责任期从工程开工之日起计算 B 缺陷责任期最长不超过 3 年 C 缺陷责任期内施工承包单位无需对工程质量缺陷负责 D 缺陷责任期自竣工验收合格之日起开始计算
查看
单选
关于平行承包模式的特点,以下说法正确的是( )。
A 有利于发挥技术水平高、综合管理能力强的总承包商优势 B 工程造价控制难度较小 C 有利于缩短建设工期 D 组织管理和协调工作量较小
查看
单选
根据工程项目投资管理制度,下列投资项目类型中,( )可以不实行资本金制度。
A 国有单位的基本建设 B 集体投资项目 C 公益性投资项目 D 房地产开发项目
查看
单选
下列关于项目资本金的说法,错误的是( )。
A 项目资本金是指在项目总投资中由投资者认缴的出资额 B 公路、铁路、城建、物流、生态环保、社会民生等领域基础设施项目,最低资本金比例下 调不得超过5% C 以工业产权、非专利技术作价出资的比例不得超过投资项目资本金总额的50% D 通过发行金融工具等方式筹措的各类资金,可以认定为投资项目资本金,但不得超过资本金总额的50%
查看
单选
对于实行项目资本金制度的投资项目,用来确定资本金的项目总投资是指该投资项目的( )之和。
A 固定资产投资与全部流动资金 B 固定资产投资与铺底流动资金 C 建设投资与建设期贷款利息 D 工程费用与预备费
查看
单选
某投资者拟以工业产权作价出资参与一个建设项目,关于该出资方式,下列说法正确的是( )。
A 工业产权可以按投资者自行评估的价值作为出资 B 工业产权作价出资可以占项目资本金总额的 35% C 工业产权作价出资必须经有资格的资产评估机构评估 D 工业产权作价后可以高于实际价值,但不得低估
查看
刷题小程序
热门试卷
2022年二级建造师考试《建设工程施工管理》密训卷
2022年二级建造师考试《建设工程施工管理》冲刺卷(二)
2022年二级建造师考试《建设工程施工管理》冲刺卷(一)
2022年二级建造师考试《建设工程施工管理》模拟卷(三)
2022年二级建造师考试《建设工程施工管理》模拟卷(二)
2022年二级建造师考试《建设工程施工管理》模拟卷(一)
2022年二级建造师考试《建设工程施工管理》机考模拟演练卷(一)(符合2022年新版教材)
2022年二级建造师考试《建设工程施工管理》机考模拟演练卷(二)(符合2022年新版教材)
2022年二级建造师考试《建设工程施工管理》密训卷(符合2022年新版教材)
2022年二级建造师考试《建设工程施工管理》冲刺卷(二)(符合2022年新版教材)
二级建造师《建设工程施工管理》预测一
二级建造师《建设工程施工管理》预测二
二级建造师《建设工程施工管理》预测三
二级建造师《建设工程施工管理》预测四
二级建造师《建设工程施工管理》预测五