首页
考研
最新考研题库
中外美术史23新版
建筑类
二级建造师
一级建造师
一级造价工程师
监理工程师
安全工程师
一级消防工程师
消防设施操作员
医学类
主治类
执业药师
护师(初级)资格证考试
主管护师(中级)资格证考试
护士资格证考试
医师类
中药学类
金融类
基金从业资格
银行从业资格
证券从业资格
期货从业资格
银行招聘考试
财会类
初级经济师
中级经济师
初级会计师
中级会计师
注册会计师
税务师
资产评估师
教师类
中学教师笔试
小学教师笔试
幼儿教师笔试
幼儿结构化面试
幼儿专业面试
中小学结构化面试
学历提升
成考(专升本)
成考(高起本、高起专)
自考
网校课程
登录
注册好礼
我的主页
我的提问
我的回答
退出
当前位置:
首页
>
建设工程施工管理
>
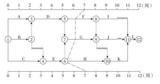
某工程时标网络计划实施至第 7 周末检查绘制的实际进度前锋线如下图所示,前锋线上各项工作实际进度及其影响程度正确的有()
多选
某工程时标网络计划实施至第 7 周末检查绘制的实际进度前锋线如下图所示,前锋线上各项工作实际进度及其影响程度正确的有()。
A 工作 F 拖延 1 周,影响工作 I1 周
B 工作 F 拖延 1 周,影响总工期 1 周
C 工作 G 正常,不影响后续工作及总工期
D 工作 H 拖延 2 周,影响工作 K2 周
E 工作 H 拖延 2 周,影响总工期 2 周
正确答案
ADE
查看解析
搜索
相关试题
单选
下列建设工程施工进度控制工作中,属于施工进度监测系统过程的是()。
A 分析进度偏差对后续工作的影响 B 分析比较实际进度与计划进度 C 分析进度偏差对总工期的影响 D 分析进度偏差产生的原因
查看
单选
下列活动不属于施工现场准备中应进行工作的是()。
A 测量放线校验 B 工程定位放线验线 C 施工平面布置的控制 D 编写项目结束报告
查看
单选
下列施工质量事故中,属于指导责任事故的有()。
A 混凝土振捣疏漏造成的质量事故 B 砌筑工人不按操作规程施工导致墙体坍塌 C 负责人放松质量标准造成的质量事故 D 浇筑混凝土时操作者随意加水使强度降低造成的质量事故
查看
单选
按照工程成本与工程量的关系划分,工程成本的分类是()。
A 直接成本和间接成本 B 目标成本和责任成本 C 预算成本和计划成本 D 固定成本和变动成本
查看
单选
关于施工责任成本的说法,正确的是()。
A 施工责任成本是以任务中心为对象进行归集的预算成本 B 施工责任成本是以责任中心为对象进行归集的预算成本 C 施工责任成本是以任务中心为对象进行归集的可控成本 D 施工责任成本是以责任中心为对象进行归集的可控成本
查看
单选
下列施工成本分析依据中,属于可对已发生,又可对尚未发生或正在发生的经济活动进行核算的是( )
A 会计核算 B 统计核算 C 成本预测 D 业务核算
查看
单选
进行施工生产危险源分类时,应归为第一危险源的是()。
A 作业人员未按要求使用防护措施 B 施工作业空间受限 C 不利的自然气候条件 D 施工现场快速行驶的车辆
查看
单选
根据《建设工程安全生产管理条例》,对达到一定规模的危险性较大的分部分项工程,施工单位应编制专项施工方案的是()。
A 场地平整工程 B 土方开挖工程 C 砌体工程 D 抹灰工程
查看
单选
根据《安全生产法》,建筑企业应构建()双重预防机制。
A 安全风险辨识排查和分级管控 B 安全风险分级管控和隐患排查治理 C 安全意识教育和隐患排查治理 D 安全意识教育和安全风险辨识排查
查看
单选
建设工程投资决策阶段的质量控制工作是()。
A 确定项目应采用的质量标准和管理方法 B 编制项目质量控制工作计划 C 确定项目应达到的质量目标和水平 D 编制项目质量管理体系文件
查看
刷题小程序
热门试卷
2022年二级建造师考试《建设工程施工管理》密训卷
2022年二级建造师考试《建设工程施工管理》冲刺卷(二)
2022年二级建造师考试《建设工程施工管理》冲刺卷(一)
2022年二级建造师考试《建设工程施工管理》模拟卷(三)
2022年二级建造师考试《建设工程施工管理》模拟卷(二)
2022年二级建造师考试《建设工程施工管理》模拟卷(一)
2022年二级建造师考试《建设工程施工管理》机考模拟演练卷(一)(符合2022年新版教材)
2022年二级建造师考试《建设工程施工管理》机考模拟演练卷(二)(符合2022年新版教材)
2022年二级建造师考试《建设工程施工管理》密训卷(符合2022年新版教材)
2022年二级建造师考试《建设工程施工管理》冲刺卷(二)(符合2022年新版教材)
二级建造师《建设工程施工管理》预测一
二级建造师《建设工程施工管理》预测二
二级建造师《建设工程施工管理》预测三
二级建造师《建设工程施工管理》预测四
二级建造师《建设工程施工管理》预测五