单选

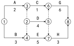
某双代号网络计划如下图所示(时间单位:天),存在的绘图错误是( )。

A 工作标识不一致
B 节点编号不连续
C 时间参数有多余
D 有多个起点节点

正确答案
D
查看解析

相关试题

单选
建设工程中使用的施工安全设施属于工程项目质量影响因素中的( )因素。
A 材料因素 B 环境因素 C 机械因素 D 方法因素
查看
单选
针对综合脚手架拆除工程,某项目部制定明确的救援程序和具体的救援措施制定的方案属于( )。
A 综合应急预案 B 现场处置预案 C 专项应急预案 D 现场应急预案
查看
单选
根据《国务院关于投资体制改革的决定》,对于采用投资补助方式的政府投资项目,政府投资主管部门需要审批的是( )。
A 项目建议书 B 可行性研究报告 C 资金申请报告 D 开工报告
查看
单选
某工程招标控制价为2000万元,签订的中标价为1800万元,如果施工过程中发生已标价工程清单中没有适用也没有类似的工程变更,承包人可以根据报价浮动率提出变更工程
A 5% B 10% C 15% D 20%
查看
单选
对于采用投资补助、贷款贴息方式的政府投资项目,政府投资主管部门应审批的文件是( )。
A 可行性研究报告 B 资金申请报告 C 开工报告 D 项目建议书
查看
单选
下列关于项目投资审批、核准或备案管理的说法,错误的是( )。
A 对于采用直接投资和资本金注入方式的政府投资项目,政府投资主管部门需审批项目建议书和可行性研究报告,一般情况下,不再审批开工报告 B 对于采用投资补助、转贷和贷款贴息方式的政府投资项目,政府投资主管部门只审批资金申请报告 C 对关系国家安全、涉及全国重大生产力布局、战略性资源开发和重大公共利益等的企业投资项目,实行核准管理 D 企业办理投资项目核准手续时,除了向核准机关提交项目申请书,还要经过批准项目建议书、可行性研究报告和开工报告等程序
查看
单选
在项目目标动态控制的纠偏措施中,落实加快工程施工进度所需的资金属于( )。
A 组织措施 B 管理措施 C 经济措施 D 技术措施
查看
单选
关于单位工程施工组织设计中施工部署的内容,下列说法错误的是( )。
A 施工部署包括工程项目施工目标、进度安排及空间组织、施工组织安排等 B 施工部署是施工组织设计的纲领性内容 C 施工部署中应明确说明工程主要施工内容及进度安排 D 施工部署中不需要对新技术、新工艺、新材料和新设备的使用作出要求
查看
单选
通常情况下,当采用施工总承包管理模式时,分包合同由( )与分包单位签订。
A 业主 B 施工总承包管理单位 C 施工总承包单位 D 项目咨询单位
查看
单选
招标发包工程的基准日期是在投标截止日期之前第( )天的日期。
A 7 B 10 C 14 D 28
查看
刷题小程序
建设工程施工管理题库小程序