1.本项目评标委员会组成中招标人代表与抽取的专家可各为多少人?
答:(1)本项目评标委员会组成中招标人代表与抽取的专家可各为1人和6人,或2人和5人。
(2)理由:《招标投标法》第37条规定,依法必须进行招标的项目,其评标委员会由招 标人的代表和有关技术、经济等方面的专家组成,成员人数为5人以上单数,其中技术、 经济等方面的专家不得少于成员总数的2/3。本项目中,评标委员会共7人,根据上述规定 招标代表可以为1人或2人;专家可以为6人或5人。
2.写出价格评分计算公式。
答:评标价格是评标中进行价格比较和价格评分的基础,经评审的最低投标价法和综合评估法都需要计算评标价格。价格评分一般以评标价格为基础计算得分,其方法主要有 公式法和区间法两种。
公式法是用数学计算公式计算价格得分的评分方法。比较常用的有基准价中间值法公 式、线性插值法公式和基准价低价优先法公式。本题中,应采用基准价中间值法公式,即

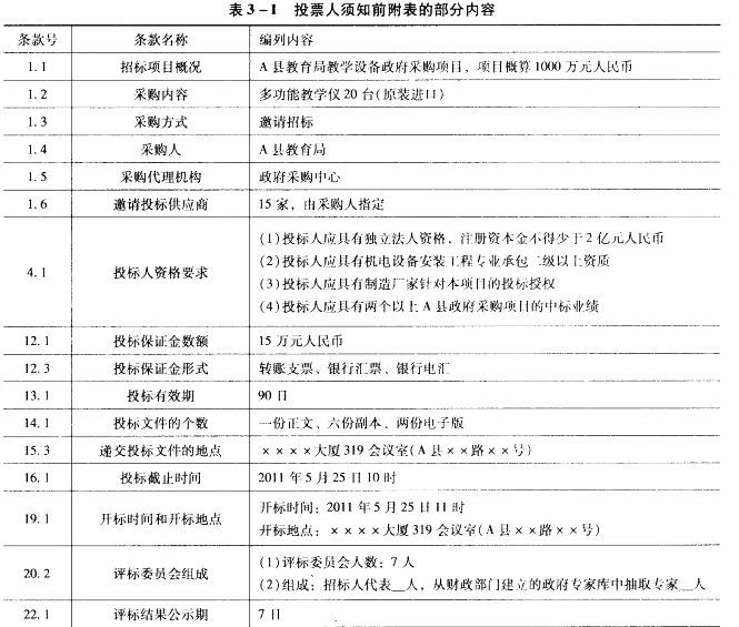
3.逐一指出投标人须知前附表中的不妥之处,并简要说明理由。
答:对投标人须知前附表中的不妥之处及理由具体分析如下:
(1)不妥之处:招标项目概况中编列项目概算1000万元人民币。
理由:应该编列资金来源、出资比例、资金落实情况。
(2)不妥之处:邀请的投标供应商由采购人指定。
理由:政府采购的邀请招标,是指从符合相应资格条件的供应商中随机邀请三家以上 供应商,并以投标邀请书的方式,邀请其参加投标。
(3)不妥之处:投标人的资格要求具有两个以上X县政府采购项目的中标业绩。
理由:《招标投标法》第18条规定,招标人不得以不合理的条件限制或者排斥潜在投标 人,不得对潜在投标人实行歧视待遇。
(4)不妥之处:投标保证金数额为15万元人民币。
理由:《政府采购货物和服务招标投标管理办法》第36条规定,招标采购单位规定的投 标保证金数额,不得超过采购项目概算的1%,即10万元人民币(1000x1﹪)。
(5)不妥之处:投标截止时间为2011年5月25日10时。
理由:《招标投标法》第24条规定,招标人应当确定投标人编制投标文件所需要的合理 时间,自发出招标文件至投标截止时间(即投标文件编制时间)不少于20天。
(6)不妥之处:开标时间为2011年5月25日11时。
理由:《招标投标法》第34条规定,开标应当在招标文件确定的提交投标文件截止时间 的同一时间公开进行;开标地点应当为招标文件中预先确定的地点
(7)不妥之处:评标办法中的综合评价法的权重。
理由:综合评价法应当对每一项评价内容赋予相应的权重,其中价格权重小计不得低 于30%,技术权重小计不得高于60%。