首页
考研
最新考研题库
中外美术史23新版
建筑类
二级建造师
一级建造师
一级造价工程师
监理工程师
安全工程师
一级消防工程师
消防设施操作员
医学类
主治类
执业药师
护师(初级)资格证考试
主管护师(中级)资格证考试
护士资格证考试
医师类
中药学类
金融类
基金从业资格
银行从业资格
证券从业资格
期货从业资格
银行招聘考试
财会类
初级经济师
中级经济师
初级会计师
中级会计师
注册会计师
税务师
资产评估师
教师类
中学教师笔试
小学教师笔试
幼儿教师笔试
幼儿结构化面试
幼儿专业面试
中小学结构化面试
学历提升
成考(专升本)
成考(高起本、高起专)
自考
网校课程
登录
注册好礼
我的主页
我的提问
我的回答
退出
当前位置:
首页
>
招标采购专业实务
>
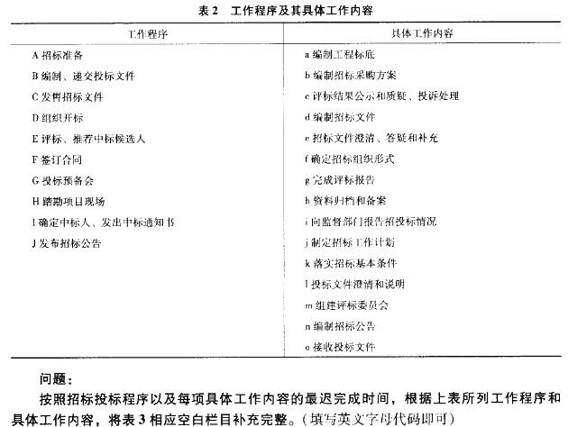
分析题 某工程建设项目施工公开招标,我国《标准施工招标文件》(2007年版),采用综合评价法评标,并设置标底。有关工作程
分析
分析题 某工程建设项目施工公开招标,我国《标准施工招标文件》(2007年版),采用综合评价法评标,并设置标底。有关工作程序及其具体工作内容见表2。
正确答案
查看解析
搜索
相关试题
单选
按照采购标的属性不同,采购可分为( )。
A 工程设计采购、监理采购、施工采购和科技采购 B 工程米购、货物米购和服务米购 C 政府采购、企业采购和个人采购 D 国内采购和国际采购
查看
单选
某事业单位使用财政资金采购5套应急系统软件,经批准采用竞争性谈判方式进行采购。下列关于本次采购的做法中,不正确的是( )。
A 由该事业单位从符合相应资格条件的供应商名单中确定3家供应商参加谈判 B 由该事业单位代表1人和在财政部门设立的专家库中随机抽取的专家2人,共3人组成谈判小组 C 在竞争性谈判过程中,谈判小组修改了谈判文件的实质性内容,并将其书面通知所有参加谈判的供应商 D 在符合采购需求、质量和服务相等的情况下,该事业单位应确定报价最低的供应商为成交供应商
查看
单选
单项选择题 政府投资4500万元修建市政道路,其中监理合同估算价45万元人民币。该工程监理应该采用的采购方式是( )。 A.公开招标 B.邀请招标 C.询价 D
A A B B C C D D E E
查看
单选
单项选择题 某项目招标公告和招标文件中规定,投标人应具有在本地区承担过5个以上同类项目的业绩。这种规定违反了招标投标的( )原则。 A.公开 B.公平 C.公正
A A B B C C D D E E
查看
单选
下列关于招标与拍卖的说法中,不正确的是( )。
A 招标主要适用于购买标的,拍卖主要适用于出售标的 B 招标方式可用于采购标的,也可用于出售标的 C 拍卖主要适用于价格是唯一竞争因素的交易 D 拍卖是将特定物品或财产权利转让给最低应价者的交易方式
查看
单选
单项选择题 根据《工程建设项目自行招标试行办法》的有关规定,工程建设项目招标人自行组织招标至少应当拥有( )名以上专职招标业务人员。 A. 1 B. 3 C.
A A B B C C D D E E
查看
单选
单项选择题 某机电产品国际招标,四家投标人分别用下列四个不同的贸易术语报价,报价均为1000万美元。在其他条件相同的情况下,采用( )贸易术语报价的投标人应当中
A A B B C C D D E E
查看
单选
某商场工程建设项目招标,比较合理的招标顺序是( )。
A ①扶梯及电梯采购、②工程施工、③工程设计、④灯具采购 B ①工程施工、②工程设计、③扶梯及电梯采购、④灯具采购 C ①工程设计、②扶梯及电梯采购、③工程施工、④灯具采购 D ①工程设计、②灯具采购、③工程施工、④扶梯及电梯采购 .
查看
单选
某铁路工程建设项目,由于前期拆迁拖延,延误了建设工期。在满足其他条件的情况下,为缩短工期,招标人可以采取的措施是( )。
A 适当增加工程施工招标标段的数量 B 同时组织初步设计招标和施工招标 C 安排具备资质的承包人进场施工,同时办理招标手续 D 先发出招标文件,在开标前一周内补充设计技术参数
查看
单选
特许经营项目融资招标,正式特许经营协议由( )签订。
A 招标人与中标人 B 招标人与中标人依法专门成立的项目公司 C 招标代理机构与中标人 D 项目法人与中标人依法专门成立的项目公司
查看
刷题小程序
热门试卷
《招标采购专业实务》真题精选1
《招标采购专业实务》真题精选2
《招标采购专业实务》真题精选3
《招标采购专业实务》真题精选4
《招标采购专业实务》真题精选5