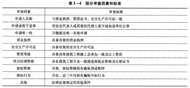
某政府投资工程于2009年6月组织施工招标资格预审。资格预审文件采用《标准施工招标资格预审文件》(2007年版)编制,审查办法为合格制,其中部分审查因素和标准如表3-4所示。

招标人受理了12份资格预审申请文件,其中申请人12的资格申请文件是在规定的资格预审文件递交截止时间后2分钟收到的。招标人组建了资格审查委员会,对受理的12份资格申请文件进行审查,审查过程有关情况如下:
(1)申请人1同时是联合体申请人10的成员,资格审查委员会要求申请人1确认是参加联合体还是独自申请。在规定的时间内,申请人1确认其参加联合体,随即撤回其独立的资格申请。资格审查委员会确认申请人1的申请合格。
(2)申请人2不具备相应资质,使用资质为其子公司的资质,资格审查委员会认为母公司采用子公司资质申请有效。
(3)申请人3的安全生产许可证有效期已过,资格审查委员会要求申请人3提交重新申领的安全生产许可证原件。在规定的时间内,申请人3重新提交了其重新申领的安全生产许可证原件,资格审查委员会确认其中请合格。
(4)招标人临时要求核查申请人资质证书原件,申请人4提交的申请文件虽符合资格预审文件要求,但未按照要求提供资质证书原件供资格审查委员会核查,资格审查委员会据此判定申请人4不能通过资格审查。
(5)申请人5在2008年10月因在投标过程中参与串标而受到了暂停投标资格一年的行政处罚,资格审查委员会认为其他外部证据不能作为审查的依据,依据资格预审文件判定申请人5通过了资格审查。其他申请文件均符合要求。经资格审查委员会审查,确认申请人1、2、3、5、6、7、8、9、10、11和12通过了资格审查。
【问题】
指出以上资格审查过程有哪些不妥之处,分别说明理由。
对以上资格审查过程中的不妥之处及理由具体分析如下:
(1)不妥之处:资格审查委员会要求申请人1确认是参加联合体还是独自申请,并确认申请人1的申请合格。理由:不符合只能提交唯一有效申请的标准。联合体各方在同一招标标段中以自己的名义单独投标或者参加其他联合体投标的,相关投标均无效。
(2)不妥之处:资格审查委员会认为申请人2采用子公司资质申请有效。理由:资格预审的初步审查一般包括审查申请人名称与营业执照、资质证书、安全生产许可证是否一致。本案例中,申请人2不符合申请人名称应与营业执照、资质证书、安全生产许可证一致的要求。
(3)不妥之处:资格审查委员会确认申请人3的申请合格。理由:不符合必须具备有效的安全生产许可证的要求。根据《安全生产许可证条例》(国务院[2004]令第397号)有关规定,建筑业施工企业应具有安全生产许可证,未取得安全生产许可证的,不得从事工程施工活动。
(4)不妥之处:资格审查委员会认为其他外部证据不能作为审查的依据,依据资格预审文件判定申请人5通过了资格审查。理由:资格预审要审查是否符合“在最近三年内没有骗取中标和严重违约及重大工程质量问题”的要求,而申请人5不符合近三年内没有骗取中标行为的要求。
(5)不妥之处:确认申请人1、2、3、5、6、7、8、9、10、11和12通过了资格审查。理由:应该确认申请人6、7、8、9、10、11通过了资格审查。
