首页
考研
最新考研题库
中外美术史23新版
建筑类
二级建造师
一级建造师
一级造价工程师
监理工程师
安全工程师
一级消防工程师
消防设施操作员
医学类
主治类
执业药师
护师(初级)资格证考试
主管护师(中级)资格证考试
护士资格证考试
医师类
中药学类
金融类
基金从业资格
银行从业资格
证券从业资格
期货从业资格
银行招聘考试
财会类
初级经济师
中级经济师
初级会计师
中级会计师
注册会计师
税务师
资产评估师
教师类
中学教师笔试
小学教师笔试
幼儿教师笔试
幼儿结构化面试
幼儿专业面试
中小学结构化面试
学历提升
成考(专升本)
成考(高起本、高起专)
自考
网校课程
登录
注册好礼
我的主页
我的提问
我的回答
退出
当前位置:
首页
>
系统集成项目管理工程师
>
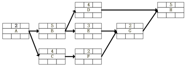
不定项选择题 下图中为某项目的活动进度网络图,项目的总工期为(此空回答)天,活动D的总浮动时间是( )天。(单位:天)
单选
不定项选择题 下图中为某项目的活动进度网络图,项目的总工期为(此空回答)天,活动D的总浮动时间是( )天。(单位:天)
A 15
B 16
C 17
D 18
正确答案
C
查看解析
搜索
相关试题
单选
( )是经过机构化、规范化组织后的事实和信息的集合。
A 数据库 B 软件 C 网络 D 规程
查看
单选
信息系统具有很多特点,其中( )特点便于对系统进行分层、分部管理、研究或者建设。
A 目的性 B 开放性 C 可嵌套性 D 系统性
查看
单选
下列资源优化技术的描述中,不正确的是:( )。
A 如果共享资源或关键资源只在特定时间可用,数量有限,或被过度分配,就需要进行资源平衡 B 资源平衡往往导致关键路径改变,通常是延长 C 资源平滑不会改变项目关键路径 D 资源平滑技术可实现所有资源的优化
查看
单选
编制项目成本估算时,第一步首先应: ( ) 。
A 识别并分析成本的构成科目 B 估算每一科目的成本大小 C 协调各种成本之间的比例关 D 估算应急储备和管理储备
查看
单选
下面关于软件测试、维护的描述,正确的是( )。
A 软件测试是为了证明软件没有错误而进行的活动 B 测试是一种仅在编码阶段完成后才开始的活动 C 软件测试通常可以在概念上划分为单元测试、集成测试和系统测试三个阶段 D 软件维护是指软件交付后软件修改、培训、帮助资料等
查看
单选
2021年5月27日,工业和信息化部 中央网络安全和信息化委员会办公室联合下发了《关于加快推动区块链技术应用和产业发展的指导意见》,明确提出了我国区块链技术应用
A 2025 B 2030 C 2035 D 2050
查看
单选
在软件过程管理中,( ) 的一个关键点是确定适当的软件生命周期过程,并完成相关的工作。
A 项目启动与范围定义 B 项目规划 C 项目实施 D 项目监控与评审
查看
单选
从信息系统生命周期的角度看,系统验收处于( )阶段。
A 立项 B 开发 C 运维 D 消亡
查看
单选
在面向对象的概念中,类是现实世界中实体的形式化描述,类将该实体的( )和操作封装在一起。
A 属性 B 接口 C 需求 D 服务
查看
单选
软件架构描述了在某一特定应用领域中系统的组织方式,即各模块或子系统如何有效的组织成一个完整的系统,其中在( ) 模式式体现了各功能模块高内聚、低耦合的“黑盒”特
A 管道/过滤器 B 事件驱动 C 面向对象模式 D 分层模式
查看
刷题小程序
热门试卷
(系统集成项目管理师)综合知识模拟题1
(系统集成项目管理师)综合知识模拟题2
(系统集成项目管理师)综合知识模拟题3
(系统集成项目管理师)综合知识模拟题4
(系统集成项目管理师)综合知识模拟题5
(系统集成项目管理师)综合知识模拟题6
(系统集成项目管理师)综合知识模拟题7
(系统集成项目管理师)案例分析模拟题1
(系统集成项目管理师)案例分析模拟题2
(系统集成项目管理师)案例分析模拟题3
(系统集成项目管理师)案例分析模拟题4
(系统集成项目管理师)案例分析模拟题5
(系统集成项目管理师)案例分析模拟题6
(系统集成项目管理师)案例分析模拟题7
(系统集成项目管理师)案例分析模拟题8