首页
考研
最新考研题库
中外美术史23新版
建筑类
二级建造师
一级建造师
一级造价工程师
监理工程师
安全工程师
一级消防工程师
消防设施操作员
医学类
主治类
执业药师
护师(初级)资格证考试
主管护师(中级)资格证考试
护士资格证考试
医师类
中药学类
金融类
基金从业资格
银行从业资格
证券从业资格
期货从业资格
银行招聘考试
财会类
初级经济师
中级经济师
初级会计师
中级会计师
注册会计师
税务师
资产评估师
教师类
中学教师笔试
小学教师笔试
幼儿教师笔试
幼儿结构化面试
幼儿专业面试
中小学结构化面试
学历提升
成考(专升本)
成考(高起本、高起专)
自考
网校课程
登录
注册好礼
我的主页
我的提问
我的回答
退出
当前位置:
首页
>
系统集成项目管理工程师
>
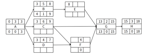
某项目的网络图如下,活动C的自由浮动时间为( )天。
单选
某项目的网络图如下,活动C的自由浮动时间为( )天。
B 1
C 2
D 3
正确答案
A
查看解析
搜索
相关试题
单选
云计算服务中,( )为用户提供虚拟的操作系统,数据库管理系统,开发环境等服务。
A IaaS B PaaS C SaaS D DaaS
查看
单选
传感器技术是物联网感知层的主要技术,( )不属于传感器技术应用。
A 空气质量检测仪 B 无限红外电子栅栏 C 心率监测手环 D 无线网卡
查看
单选
商业智能的实现有三个层次:数据报表,多维数据分析和( )。
A 数据挖掘 B 数据仓库 C 数字集市 D 数据ETL
查看
单选
( )不是CRM系统的领域。
A 促进与客户的交流沟通 B 助力企业获取更多利润 C 推动企业业务流程再造 D 优化企业人力资源管理
查看
单选
“十四五”规划和2035远景目标纲要就打造( )新优势、加快( )建设步伐,提高( )建设水平,营造良好( ),做出成绩。
A 数字经济、数字社会、数字政府、数字生态 B 智慧社会、数字城市、数字政府、数字社会 C 数字经济、数字社会、数字政府、数字生态 D 数字城市、数字社区、数字政府、数字环境
查看
单选
关于电子政务的描述,不正确的是( )。
A 电子政务是政府部门内部的办公自动化系统 B 政府部门内部采用先进的网络信息技术实现管理信息化、决策科学化 C 电子政务公共服务平台可采用计算服务模式 D 电子政务覆盖了人大、政府、政协、法院、检察院等部门
查看
单选
在我国信息化体系中,( )是进行信息化建设的基础。
A 信息资源和材料资源 B 信息化人才 C 信息技术和产业 D 信息化政策法规和标准规范
查看
单选
不属于企业数字化转型范畴的是( )
A 打造智能生产线 B 整合内部信息系统 C 形成数据驱动智能决策力 D 实施“东数西算”工程
查看
单选
信息系统的审计依据包括信息系统审计准则、( )和其他法律规定。
A 信息系统的控制目标 B 信息系统的运营目标 C 业务流程评价与风险管理 D 需求规格说明书
查看
单选
关于信息系统阶段的描述,不正确的是( )。
A 立项阶段提出建设系统的初步构想 B 开发阶段实现并交付系统 C 运维阶段验收系统并进行系统的维护 D 系统废弃重新建设预示着消亡阶段的开始
查看
刷题小程序
热门试卷
2018年上半年(上午)《系统集成项目管理工程师》真题
2018年下半年(上午)《系统集成项目管理工程师》真题
2019年下半年(上午)《系统集成项目管理工程师》真题
2019年上半年(上午)《系统集成项目管理工程师》真题
2020年上半年(上午)《系统集成项目管理工程师》真题
2020年下半年(上午)《系统集成项目管理工程师》真题
2021年上半年(上午)《系统集成项目管理工程师》真题
2021年下半年(上午)《系统集成项目管理工程师》真题
2022年上半年(上午)《系统集成项目管理工程师》真题
2022年下半年(上午)《系统集成项目管理工程师》真题
2022(广东卷)上半年(上午)《系统集成项目管理工程师》真题
2022(广东卷)下半年(上午)《系统集成项目管理工程师》真题
2023上半年(上午)《系统集成项目管理工程师》真题
2023下半年(上午)《系统集成项目管理工程师》真题
2024下半年(上午)《系统集成项目管理工程师》真题