首页
考研
最新考研题库
中外美术史23新版
建筑类
二级建造师
一级建造师
一级造价工程师
监理工程师
安全工程师
一级消防工程师
消防设施操作员
医学类
主治类
执业药师
护师(初级)资格证考试
主管护师(中级)资格证考试
护士资格证考试
医师类
中药学类
金融类
基金从业资格
银行从业资格
证券从业资格
期货从业资格
银行招聘考试
财会类
初级经济师
中级经济师
初级会计师
中级会计师
注册会计师
税务师
资产评估师
教师类
中学教师笔试
小学教师笔试
幼儿教师笔试
幼儿结构化面试
幼儿专业面试
中小学结构化面试
学历提升
成考(专升本)
成考(高起本、高起专)
自考
网校课程
登录
注册好礼
我的主页
我的提问
我的回答
退出
当前位置:
首页
>
系统集成项目管理工程师
>
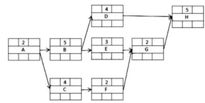
下图中活动C的总浮动时间和自由浮动时间分别为( )
单选
下图中活动C的总浮动时间和自由浮动时间分别为( )
A 2 0
B 2 1
C 0 2
D 1 1
正确答案
A
查看解析
搜索
相关试题
单选
第五代移动通信技术(5G)是新一代宽带移动通信技术,( )不是5G的特点。
A 高速率 B 宏基站 C 大连接 D 低时延
查看
单选
区块链在我国的合法运用不包括( )。
A 银行征信管理 B 区块链成权服务平台 C 比特币交易平台 D 基于区块链的健康管理信息系统
查看
单选
电子政务中,建立有效的政府行政办公和行政人员管理体系属于( )模式。
A 政府对政府(G2G) B 政府对公众(G2C) C 政府对企业(G2B) D 政府对公务员(G2E)
查看
单选
以历史坐标轴观察,企业信息化是( )。
A 生产关系的改变 B 劳动工具的技术进步 C 劳动者的替代 D 对传统生产工艺的摒弃
查看
单选
( )供应链是供应链网状结构中最基础的结构,例如化工、造纸、纺织等生产中间产品的企业,其客户往往要多于其供应商,呈发散状。
A V型 B A型 C T型 D 中心型
查看
单选
《“十四五”信息化和工业化深度融合发展规划》中提出了产业数字化转型成效显著的目标:原材料、电子信息、绿色制造、安全生产等重点行业领域数字化转型步伐加快,( )整
A 工业化、信息化、市场化、 B 数字化、网络化、智能化 C 扁平化、平台化、生态化 D 网络化、智能化、个性化
查看
单选
关于商业智能的描述,不正确的是:( )。
A 由数据仓库、联机分析处理、数据挖掘、数据备份和恢复等部分组成 B 通过应用基于事实的支持系统来辅助商业决策 C 是一种新技术,它不只是数据库等技术的运用 D 可以从多个不同系统中提取数据并进行清理,保证数据正确性
查看
单选
信息化从小到大分为5个层次,依次为:( )。
A 企业信息化一产品信息化一产业信息化一国民经济信息化一社会生活信息化 B 产品信息化—企业信息化—产业信息化—社会生活信息化—国民经济信息化 C 产品信息化—企业信息化—产业信息化—国民经济信息化—社会生活信息化 D 企业信息化一产品信息化一社会生活信息化—产业信息化—国民经济信息化
查看
单选
信息化政策法规和标准规范是国家信息化快速、持续、有效、健康发展的( )。
A 应用基础 B 根本保障 C 成功之本 D 核心任务
查看
单选
依据《信息系统建设和服务能力评估体系能力要求》,在信息系统建设和服务能力评估体系中,信息系统建设和服务能力分为5个等级,其中第3级为( )。
A 初始级 B 基本级 C 良好级 D 优秀级
查看
刷题小程序
热门试卷
2018年上半年(上午)《系统集成项目管理工程师》真题
2018年下半年(上午)《系统集成项目管理工程师》真题
2019年下半年(上午)《系统集成项目管理工程师》真题
2019年上半年(上午)《系统集成项目管理工程师》真题
2020年上半年(上午)《系统集成项目管理工程师》真题
2020年下半年(上午)《系统集成项目管理工程师》真题
2021年上半年(上午)《系统集成项目管理工程师》真题
2021年下半年(上午)《系统集成项目管理工程师》真题
2022年上半年(上午)《系统集成项目管理工程师》真题
2022年下半年(上午)《系统集成项目管理工程师》真题
2022(广东卷)上半年(上午)《系统集成项目管理工程师》真题
2022(广东卷)下半年(上午)《系统集成项目管理工程师》真题
2023上半年(上午)《系统集成项目管理工程师》真题
2023下半年(上午)《系统集成项目管理工程师》真题
2024下半年(上午)《系统集成项目管理工程师》真题