首页
考研
最新考研题库
中外美术史23新版
建筑类
二级建造师
一级建造师
一级造价工程师
监理工程师
安全工程师
一级消防工程师
消防设施操作员
医学类
主治类
执业药师
护师(初级)资格证考试
主管护师(中级)资格证考试
护士资格证考试
医师类
中药学类
金融类
基金从业资格
银行从业资格
证券从业资格
期货从业资格
银行招聘考试
财会类
初级经济师
中级经济师
初级会计师
中级会计师
注册会计师
税务师
资产评估师
教师类
中学教师笔试
小学教师笔试
幼儿教师笔试
幼儿结构化面试
幼儿专业面试
中小学结构化面试
学历提升
成考(专升本)
成考(高起本、高起专)
自考
网校课程
登录
注册好礼
我的主页
我的提问
我的回答
退出
当前位置:
首页
>
系统集成项目管理工程师
>
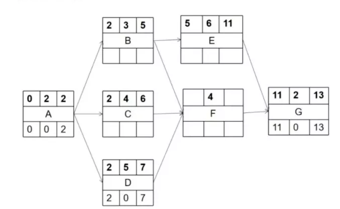
填空题 某项目的网络图如下,活动B的自由浮动时间为( )天,该项目的关键路径有( )条。 ( ) A、0 B、1 C、2
分析
填空题 某项目的网络图如下,活动B的自由浮动时间为( )天,该项目的关键路径有( )条。
( ) A、0
B、1
C、2
D、3
( ) A、4
B、3
C、2
D、1
正确答案
A,C
查看解析
搜索
相关试题
单选
关于区块链的描述,不正确的是:( )。
A A、区块链的共识机制可有效防止记账节点信息被篡改 B B、区块链可在不可信的网络进行可信的信息交换 C C、存储在区块链的交易信息是高度加密的 D D、区块链是一个分布式共享账本和数据库
查看
单选
( )主要实现对物理资源、虚拟资源的统一管理,并根据用户需求实现虚拟资源的自动化生成、分配和迁移。
A A、资源池管理技术 B B、大规模数据管理技术 C C、高速网络连接技术 D D、分布式任务管理技术
查看
单选
商业智能的实现有三个层次,数据报表、( )和数据挖掘。
A A、数据仓库 B B、数据建模 C C、多维数据分析 D D、数据ETL
查看
单选
某企业是某个供应链的成员,同时也是另外一个供应链的成员,众多的供应链通过具有多重参与性的节点企业形成错综复杂的结构,这体现了供应链的( )特征。
A A、面向用户 B B、动态性 C C、存在核心企业 D D、交叉性
查看
单选
电子商务系统架构中,报文和信息传播的基础设施包括:( ) 、在线交流系统、基于HTTP或HTTPS的信息传输系统、流媒体系统等。
A A、电子邮件系统 B B、电子付款系统 C C、安全认证系统 D D、目录服务系统
查看
单选
关于信息化基本内涵的描述,不正确的是:( )。
A A、信息化的主体是信息化主管部门 B B、信息化的时域是一个长期的过程 C C、信息化的途径是创建信息时代的社会生产力,推动社会生产关系及社会上层建筑的改革 D D、信息化的目标是使国家的综合实力,社会的文明素质和人们的生活质量全面提升
查看
单选
信息系统具有的能够抵御出现非预期状态的特性称为( )。
A A、稳定性 B B、健壮性 C C、安全性 D D、可用性
查看
单选
( )不属于信息系统审计的关注点。
A A、完整性 B B、可用性 C C、保密性 D D、可扩展性
查看
单选
信息系统的生命周期中,在( )阶段形成《需求规格说明书》。
A A、立项 B B、设计 C C、集成 D D、运维
查看
单选
软件测试通常可划分为( )、集成测试和系统测试三个阶段。
A A、冒烟测试 B B、性能测试 C C、单元测试 D D、白盒测试
查看
刷题小程序
热门试卷
2018年上半年(上午)《系统集成项目管理工程师》真题
2018年下半年(上午)《系统集成项目管理工程师》真题
2019年下半年(上午)《系统集成项目管理工程师》真题
2019年上半年(上午)《系统集成项目管理工程师》真题
2020年上半年(上午)《系统集成项目管理工程师》真题
2020年下半年(上午)《系统集成项目管理工程师》真题
2021年上半年(上午)《系统集成项目管理工程师》真题
2021年下半年(上午)《系统集成项目管理工程师》真题
2022年上半年(上午)《系统集成项目管理工程师》真题
2022年下半年(上午)《系统集成项目管理工程师》真题
2022(广东卷)上半年(上午)《系统集成项目管理工程师》真题
2022(广东卷)下半年(上午)《系统集成项目管理工程师》真题
2023上半年(上午)《系统集成项目管理工程师》真题
2023下半年(上午)《系统集成项目管理工程师》真题
2024下半年(上午)《系统集成项目管理工程师》真题