首页
考研
最新考研题库
中外美术史23新版
建筑类
二级建造师
一级建造师
一级造价工程师
监理工程师
安全工程师
一级消防工程师
消防设施操作员
医学类
主治类
执业药师
护师(初级)资格证考试
主管护师(中级)资格证考试
护士资格证考试
医师类
中药学类
金融类
基金从业资格
银行从业资格
证券从业资格
期货从业资格
银行招聘考试
财会类
初级经济师
中级经济师
初级会计师
中级会计师
注册会计师
税务师
资产评估师
教师类
中学教师笔试
小学教师笔试
幼儿教师笔试
幼儿结构化面试
幼儿专业面试
中小学结构化面试
学历提升
成考(专升本)
成考(高起本、高起专)
自考
网校课程
登录
注册好礼
我的主页
我的提问
我的回答
退出
当前位置:
首页
>
系统集成项目管理工程师
>
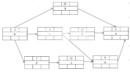
下图(单位:周)为某项目实施的单代号网络图,活动 E 的总浮动时间与自由浮动时间为(),该项目的最短工期为()。
单选
下图(单位:周)为某项目实施的单代号网络图,活动 E 的总浮动时间与自由浮动时间为(),该项目的最短工期为()。
A 5,0
B 7,5
C 7,7
D 7,0
正确答案
C
查看解析
搜索
相关试题
单选
信息系统的()是指系统可能存在着丧失结构、功能、秩序的特性。
A 可用性 B 开放性 C 脆弱性 D 稳定性
查看
单选
()可以将计算机的服务器、网络、内存及存储等实体资源,抽象、封装、规范化并呈现出来,打破实体结构间不可切割的障碍,使用户更好地使用这些资源。
A 虚拟化技术 B 人工智能技术 C 传感器技术 D 区块链技术
查看
单选
关于我国企业信息化发展战略要点的描述,不正确的是:()。
A 注重以工业化带动信息化 B 充分发挥政府的引导作用 C 高度重视信息安全 D “因地制宜”推进企业信息化
查看
单选
实施()是企业落实《中国制造 2025》战略规划的重要途径。
A 大数据 B 云计算 C 两化深度融合 D 区块链
查看
单选
数据可视化技术主要应用于大数据处理的()环节。
A 知识展现 B 数据分析 C 计算处理 D 存储管理
查看
单选
软件质量管理过程中,( )的目的是确保构造了正确的产品,即产品满足其特定的目的。
A A、软件验证 B B、软件确认 C C、管理评审 D D、软件审计
查看
单选
关于数据库和数据仓库的描述,正确的是:( )。
A A、与数据库相比,数据仓库的数据相对稳定 B B、与数据仓库相比,数据库的数据相对冗余 C C、与数据库相比,数据仓库的主要任务是实时业务处理 D D、与数据仓库相比,数据库的主要任务是支持管理决策
查看
单选
JavaEE 应用服务器运行环境不包括( )。
A A、容器 B B、编译器 C C、组件 D D、服务
查看
单选
关于物联网的描述,正确的是:()。
A 物联网中的“网”是指物理上独立于互联网的网络 B 物联网中的“物”指客观世界的物品,包括人,商品,地理环境等 C 二维码技术是物联网架构中的应用层技术 D 应用软件是物联网产业链中需求总量最大和最基础的环节
查看
单选
关于项目建议书的描述,不正确的是:()。
A 项目建议书不能和可行性研究报告合并 B 项目建议书是国家或上级主管部门选择项目的依据 C 项目建议书是对拟建项目提出的框架性的总体设想 D 项目建议书内容可以进行扩充和裁剪
查看
刷题小程序
热门试卷
2018年上半年(上午)《系统集成项目管理工程师》真题
2018年下半年(上午)《系统集成项目管理工程师》真题
2019年下半年(上午)《系统集成项目管理工程师》真题
2019年上半年(上午)《系统集成项目管理工程师》真题
2020年上半年(上午)《系统集成项目管理工程师》真题
2020年下半年(上午)《系统集成项目管理工程师》真题
2021年上半年(上午)《系统集成项目管理工程师》真题
2021年下半年(上午)《系统集成项目管理工程师》真题
2022年上半年(上午)《系统集成项目管理工程师》真题
2022年下半年(上午)《系统集成项目管理工程师》真题
2022(广东卷)上半年(上午)《系统集成项目管理工程师》真题
2022(广东卷)下半年(上午)《系统集成项目管理工程师》真题
2023上半年(上午)《系统集成项目管理工程师》真题
2023下半年(上午)《系统集成项目管理工程师》真题
2024下半年(上午)《系统集成项目管理工程师》真题