分析

案例题 校对题:按照原稿改正校样中的错误;若认为原稿有差错,用黑色墨水笔以校对质疑的方式指出。(本题20分)
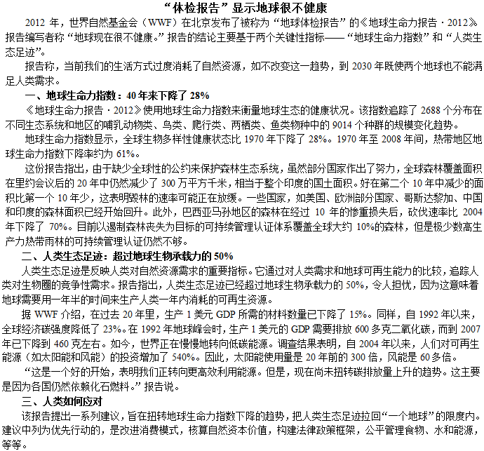
【原稿】

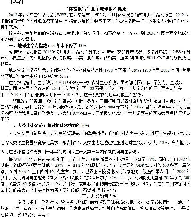
正确答案
(1)标题字号过小,应同原稿一样大。
(2)[‘地球体检报告’]应改为[“地球体检报告”]。
(3)“两个关键性指标”后的单破折号“—”应改为双破折号“——”。
(4)“到2030年既使”应改为“到2030年即使”。
(5)“《地球生命力报告.2012》”应改为“《地球生命力报告·2012》”。
(6)删去“全球生物多样性能健康状态比1970年下降了28%”中的“能”字。
(7)“61‰”应改为“61%”。
(8)“全球性”的字体为楷体,应与上下文统一,改为宋体。
(9)“这份报告指出……”段应加大右边距与全文一致。
(10)“一些国家……”与上一段接排。
(11)“巴亚西马孙地区”应改为“巴西亚马孙地区”。
(12)“人类生态足迹是……”段应缩小行距,与其他段落一致。
(13)“据WMF介绍”应改为“据WWF介绍”。
(14)“超过地球承载力”应改为“超过地球生物承载力”。
(15)“增加了54%”应改为“增加了540%”。
(16)“‘这是一个好的开始……’报告说。”另起一段。
(17)“三、人类如何应对”顶格缩进二字排。
(18)“该报告提出一系列建议”首行缩进二字排。
(19)“限度”间的字空应删除。
查看解析

相关试题

单选
字典、词典的特点不包括( )。
A 检索的专指性强 B 解释简明、规范 C 有一定的前瞻性 D 以条目为基本单元
查看
单选
《现代汉语词典》属于( )。
A 语文词典 B 综合词典 C 专科词典 D 特种词典
查看
单选
我国现存最大的类书是( )。
A 《永乐大典》 B 《古今图书集成》 C 《艺文类聚》 D 《太平御览》
查看
单选
东汉许慎所编《说文解字》的编排方法是( )。
A 部首法 B 笔画法 C 音序法 D 字母法
查看
单选
策划图书选题时,所搜集的近三年内国内宏观经济政策变化、国民购买力、居民生活指数等信息,属于( )。
A 竞争对手信息 B 科学文化信息 C 出版动态信息 D 社会发展信息
查看
单选
关于审稿制度,说法错误的是( )。
A 我国出版单位实行三级审稿责任制度 B 各级审稿的责任者必须具备规定的专业技术职务 C 终审由具有编审、副编审职称的社长、总编辑(副社长、副总编辑)承担 D 助理编辑可作为责任编辑承担初审工作
查看
单选
期刊宏观层次的选题策划不包括( )。
A 内容定位 B 读者定位 C 作品组配 D 出版周期
查看
单选
关于选题论证,说法错误的是( )。
A 选题必须经过集体论证 B 选题论证通常以社会专家书面评审的方式进行 C 选题论证与选题的三级审批相结合 D 一般性选题在论证通过后,由总编辑批准列入选题计划
查看
单选
书刊外部装帧设计不包括( )。
A 确定书刊开本 B 选择表面整饰工艺方案 C 确定装订样式 D 确定版心规格
查看
单选
图书必备的结构部件包括封面、主书名页、( )等。
A 正文书页 B 辑封 C 环衬 D 护封
查看
刷题小程序
出版专业理论与实务(初级)题库小程序