首页
考研
最新考研题库
中外美术史23新版
建筑类
二级建造师
一级建造师
一级造价工程师
监理工程师
安全工程师
一级消防工程师
消防设施操作员
医学类
主治类
执业药师
护师(初级)资格证考试
主管护师(中级)资格证考试
护士资格证考试
医师类
中药学类
金融类
基金从业资格
银行从业资格
证券从业资格
期货从业资格
银行招聘考试
财会类
初级经济师
中级经济师
初级会计师
中级会计师
注册会计师
税务师
资产评估师
教师类
中学教师笔试
小学教师笔试
幼儿教师笔试
幼儿结构化面试
幼儿专业面试
中小学结构化面试
学历提升
成考(专升本)
成考(高起本、高起专)
自考
网校课程
登录
注册好礼
我的主页
我的提问
我的回答
退出
当前位置:
首页
>
(结构) 专业考试二级
>
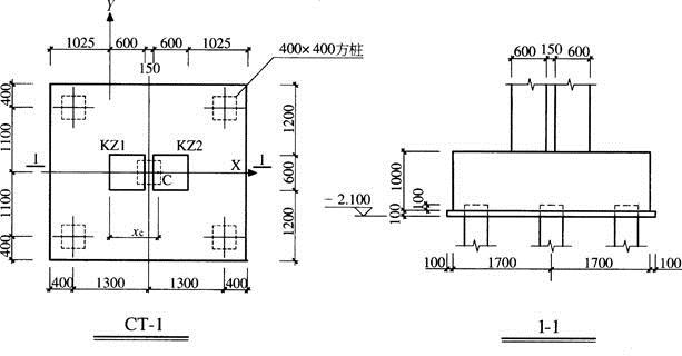
某多层框架结构办公楼,上部结构划分为两个独立的结构单元进行设计计算,防震缝处采用双柱方案,缝宽150mm,缝两侧的框架柱
单选
某多层框架结构办公楼,上部结构划分为两个独立的结构单元进行设计计算,防震缝处采用双柱方案,缝宽150mm,缝两侧的框架柱截面尺寸均为600mm×600mm,图
为防震缝处某条轴线上的框架柱及基础布置情况。上部结构柱KZl和KZ2作用于基础顶部的水平力和弯矩均较小,基础设计时可以忽略不计。[2011年真题]
提示:本题按《建筑桩基技术规范》(JGJ 94—2008)作答。
1.对应于某起控制作用的荷载效应标准组合,上部结构柱KZl和KZ2作用于基础顶部的轴力分别为2160kN和3840kN。试问,在图示参考坐标系下,两柱的竖向力合力作用点位置xc(mm)与下列何项数值最为接近?( )
A 720
B 740
C 760
D 780
正确答案
D
查看解析
搜索
相关试题
刷题小程序
热门试卷