首页
考研
最新考研题库
中外美术史23新版
建筑类
二级建造师
一级建造师
一级造价工程师
监理工程师
安全工程师
一级消防工程师
消防设施操作员
医学类
主治类
执业药师
护师(初级)资格证考试
主管护师(中级)资格证考试
护士资格证考试
医师类
中药学类
金融类
基金从业资格
银行从业资格
证券从业资格
期货从业资格
银行招聘考试
财会类
初级经济师
中级经济师
初级会计师
中级会计师
注册会计师
税务师
资产评估师
教师类
中学教师笔试
小学教师笔试
幼儿教师笔试
幼儿结构化面试
幼儿专业面试
中小学结构化面试
学历提升
成考(专升本)
成考(高起本、高起专)
自考
网校课程
登录
注册好礼
我的主页
我的提问
我的回答
退出
当前位置:
首页
>
期货投资分析
>
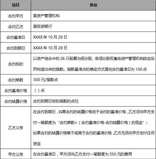
不定项选择题 11月份,某资产管理机构持有共26只蓝筹股票,总市值1.2亿元,当期资产组合相对初始净值已经达到了1.3。
单选
不定项选择题 11月份,某资产管理机构持有共26只蓝筹股票,总市值1.2亿元,当期资产组合相对初始净值已经达到了1.3。为了避免资产组合净值在年底前出现过度下滑,影响年终考核业绩,资产组合管理人需要将资产组合的最低净值基本锁定在1.25水平。为了实现既定的风险管理目标,该资产组合管理人向一家投资银行咨询相应的产品。投资银行为其设计了一款场外期权产品,主要条款如下表所示:
将合约基准价记作K,合约结算价记作S,则乙方卖出该期权后,其承担的支付义务就是( )。
A max(K-S,0)
B max(S-K,0)
C min(K-S,0)
D min(S-K,0)
正确答案
A
查看解析
搜索
相关试题
刷题小程序
热门试卷