首页
考研
最新考研题库
中外美术史23新版
建筑类
二级建造师
一级建造师
一级造价工程师
监理工程师
安全工程师
一级消防工程师
消防设施操作员
医学类
主治类
执业药师
护师(初级)资格证考试
主管护师(中级)资格证考试
护士资格证考试
医师类
中药学类
金融类
基金从业资格
银行从业资格
证券从业资格
期货从业资格
银行招聘考试
财会类
初级经济师
中级经济师
初级会计师
中级会计师
注册会计师
税务师
资产评估师
教师类
中学教师笔试
小学教师笔试
幼儿教师笔试
幼儿结构化面试
幼儿专业面试
中小学结构化面试
学历提升
成考(专升本)
成考(高起本、高起专)
自考
网校课程
登录
注册好礼
我的主页
我的提问
我的回答
退出
当前位置:
首页
>
综合应用能力(E类)
>
案例题 (分析题)【护理岗位试题】 患者,男,77岁,突发昏迷伴右侧肢体无力,诊断:急性脑出血,急诊行“血肿钻孔引流术”
分析
案例题 (分析题)【护理岗位试题】
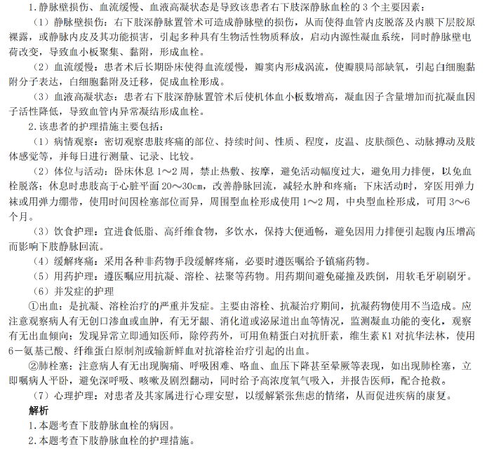
患者,男,77岁,突发昏迷伴右侧肢体无力,诊断:急性脑出血,急诊行“血肿钻孔引流术”。查体:昏迷状,双瞳孔等大等圆约3.0mm,对光反射存在。右侧肢体肌力0级,左侧肢体肌力正常,给予甘露醇脱水等治疗,术后5天出现高热,痰多,气管切开,并行右下肢深静脉置管术。置管8天后发现患者右下肢肿胀、发绀,皮温低,足背动脉可触及;左侧足背动脉搏动好。D-二聚体800ng/mL。超声示:右下肢深静脉血栓形成。
根据上述案例,回答下列问题:
1.请分析该患者右下肢深静脉血栓形成的原因。
2.针对右下肢深静脉血栓,请列出该患者的护理措施。
正确答案
查看解析
搜索
相关试题
单选
乙醇在体内被氧化解毒的过程,发生的细胞器为:
A 过氧化物酶体 B 溶酶体 C 粗面内质网 D 线粒体
查看
单选
乳腺癌患者的乳房皮肤表面出现点状凹陷,提示肿瘤侵及的部位是:
A 乳腺小叶 B 输乳管 C 输乳管窦 D Cooper切带
查看
单选
神经元按释放的神经递质和神经调质的不同分为不同类别,能够释放5-羟色胺的神经元属于:
A 胆碱能神经元 B 去甲肾上腺素能神经元 C 胺能神经元 D 肽能神经元
查看
单选
慢性阻塞性肺疾病患者出现的临床表现和发生机制为:
A 表现为吸气困难,机制为肺顺应性增大,弹性阻力减少 B 表现为呼气困难,机制为肺顺应性增大,弹性阻力减少 C 表现为吸气困难,机制为肺顺应性降低,弹性阻力增加 D 表现为呼气困难,机制为肺顺应性降低,弹性阻力增加
查看
单选
下列关于内分泌腺的说法,正确的是:
A 甲状旁腺分泌的PTH可降低血钙、升高血磷 B 盐皮质激素是由脑垂体分泌的的一种激素 C 卵巢分泌雌性激素、孕激素和少量雄性激素 D 胰岛分泌的胰高血糖素可以促进脂肪的生成
查看
单选
下列关于性别决定的说法,正确的是:
A 决定胎儿性别的是精子 B 决定胎儿性别的是卵子 C 由精子与卵子共同决定 D 女性可发生X和Y两种配子
查看
单选
下列关于钙磷吸收的说法,错误的是:
A 使消化道内pH值下降的食物有利于钙的吸收 B 十二指肠和空肠上段是钙吸收的主要部位 C 草酸盐和植物酸盐有利于钙的吸收 D 维生素D能促进钙和磷的吸收
查看
单选
下列关于抗抑郁药作用机理的描述,错误的是:
A 控制去甲肾上腺素的再提取 B 控制5-羟色胺的再摄取 C 抑制单胺氧化酶的活性 D 抑制胆碱醇酶的活性
查看
单选
接种乙肝疫苗能预防乙型肝炎,而不能预防甲肝或丙肝。这种免疫学防治的理论依据是:
A 抗原的免疫原性 B 抗原的免疫反应性 C 抗原的特异性 D 抗原的异质性
查看
单选
患者,男,34岁。因肠绞痛口服阿托品后出现口干、心悸、便秘等反应。这种反应属于药物的:
A 后遗效应 B 副反应 C 特异质反应 D 变态反应
查看
刷题小程序
热门试卷
E类综合应用能力真题精选1
E类综合应用能力真题精选2
E类综合应用能力真题精选3
E类综合应用能力真题精选4
E类综合应用能力真题精选5